|
Source |
Alliance of Genome Resources |



| Category | ID | Classification term | Gene | Evidence | Inferred from | Organism | Reference |
|---|---|---|---|---|---|---|---|
| Molecular Function | GO:0031491 | nucleosome binding | NAP1L4 | IDA | Human | PMID:9325046 | |
| Molecular Function | GO:0005515 | protein binding | NAP1L4 | IPI | UniProtKB:P04608 | Human | PMID:22190034 |
| Molecular Function | GO:0005515 | protein binding | NAP1L4 | IPI | UniProtKB:P55209 | Human | PMID:24981860 |
| Molecular Function | GO:0005515 | protein binding | NAP1L4 | IPI | UniProtKB:P55209 | Human | PMID:28514442 |
| Molecular Function | GO:0003723 | RNA binding | NAP1L4 | HDA | Human | PMID:22658674 | |
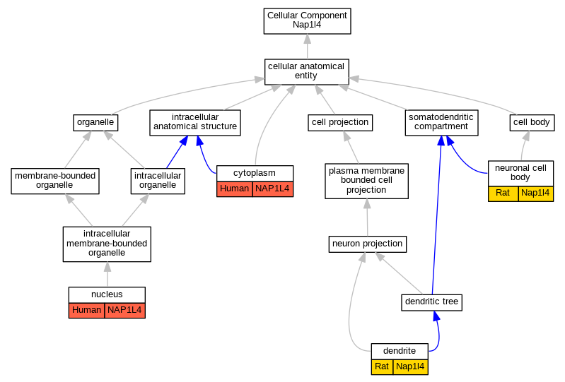
| Cellular Component | GO:0005737 | cytoplasm | NAP1L4 | IDA | Human | PMID:9325046 | |
| Cellular Component | GO:0030425 | dendrite | Nap1l4 | IDA | Rat | PMID:24893663|RGD:9590077 | |
| Cellular Component | GO:0043025 | neuronal cell body | Nap1l4 | IDA | Rat | PMID:24893663|RGD:9590077 | |
| Cellular Component | GO:0005634 | nucleus | NAP1L4 | IDA | Human | PMID:9325046 | |
| Biological Process | GO:0002244 | hematopoietic progenitor cell differentiation | nap1l4a | IMP | Zfish | PMID:24240475 | |
| Biological Process | GO:0006334 | nucleosome assembly | NAP1L4 | IDA | Human | PMID:9325046 | |
| Biological Process | GO:0006334 | nucleosome assembly | Nap1l4 | IDA | Mouse | MGI:MGI:5897488|PMID:28366643 |
| EXP Inferred from experiment |
| IDA Inferred from direct assay |
| IEP Inferred from expression pattern |
| IGI Inferred from genetic interaction |
| IMP Inferred from mutant phenotype |
| IPI Inferred from physical interaction |
| HTP Inferred from High Throughput Experiment |
| HDA Inferred from High Throughput Direct Assay |
| HMP Inferred from High Throughput Mutant Phenotype |
| HGI Inferred from High Throughput Genetic Interaction |
| HEP Inferred from High Throughput Expression Pattern |
Mouse Genome Database (MGD), Gene Expression Database (GXD), Mouse Models of Human Cancer database (MMHCdb) (formerly Mouse Tumor Biology (MTB)), Gene Ontology (GO) |
||
|
Citing These Resources Funding Information Warranty Disclaimer, Privacy Notice, Licensing, & Copyright Send questions and comments to User Support. |
last database update 04/07/2026 MGI 6.24 |
|
|
|
||