|
Source |
Alliance of Genome Resources |



| Category | ID | Classification term | Gene | Evidence | Inferred from | Organism | Reference |
|---|---|---|---|---|---|---|---|
| Molecular Function | GO:0005515 | protein binding | NAA16 | IPI | UniProtKB:P41227 | Human | PMID:19480662 |
| Molecular Function | GO:0005515 | protein binding | NAA16 | IPI | UniProtKB:Q9BSU3 | Human | PMID:19480662 |
| Molecular Function | GO:0043022 | ribosome binding | NAA16 | IDA | Human | PMID:19480662 | |
| Cellular Component | GO:0005737 | cytoplasm | NAA16 | IDA | Human | PMID:19480662 | |
| Cellular Component | GO:0005829 | cytosol | NAA16 | IDA | Human | GO_REF:0000052 | |
| Cellular Component | GO:0070062 | extracellular exosome | NAA16 | HDA | Human | PMID:19056867 | |
| Cellular Component | GO:0031415 | NatA complex | NAA16 | IPI | Human | PMID:19480662 | |
| Cellular Component | GO:0031415 | NatA complex | NAA16 | IDA | Human | PMID:19480662 | |
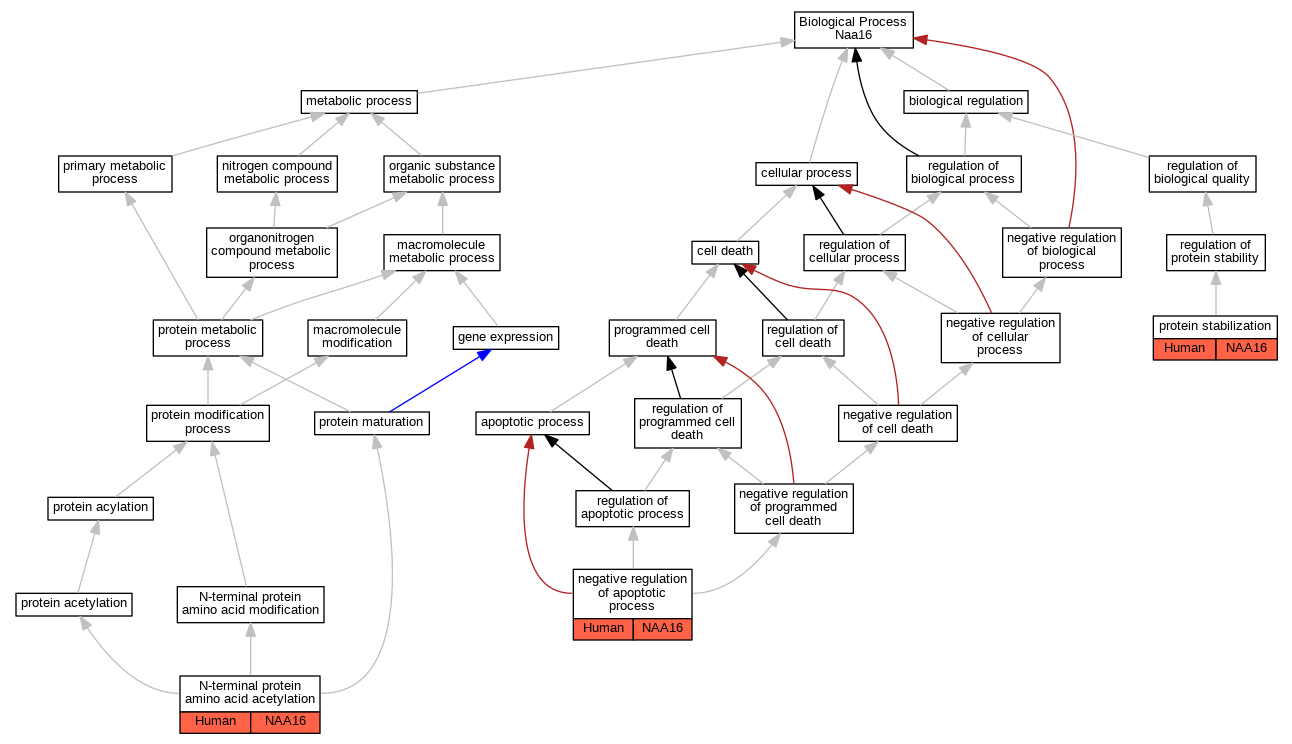
| Biological Process | GO:0006474 | N-terminal protein amino acid acetylation | NAA16 | IDA | Human | PMID:19480662 | |
| Biological Process | GO:0043066 | negative regulation of apoptotic process | NAA16 | IMP | Human | PMID:19480662 | |
| Biological Process | GO:0050821 | protein stabilization | NAA16 | IMP | Human | PMID:19480662 |
| EXP Inferred from experiment |
| IDA Inferred from direct assay |
| IEP Inferred from expression pattern |
| IGI Inferred from genetic interaction |
| IMP Inferred from mutant phenotype |
| IPI Inferred from physical interaction |
| HTP Inferred from High Throughput Experiment |
| HDA Inferred from High Throughput Direct Assay |
| HMP Inferred from High Throughput Mutant Phenotype |
| HGI Inferred from High Throughput Genetic Interaction |
| HEP Inferred from High Throughput Expression Pattern |
Mouse Genome Database (MGD), Gene Expression Database (GXD), Mouse Models of Human Cancer database (MMHCdb) (formerly Mouse Tumor Biology (MTB)), Gene Ontology (GO) |
||
|
Citing These Resources Funding Information Warranty Disclaimer, Privacy Notice, Licensing, & Copyright Send questions and comments to User Support. |
last database update 05/05/2026 MGI 6.24 |
|
|
|
||