|
Source |
Alliance of Genome Resources |



| Category | ID | Classification term | Gene | Evidence | Inferred from | Organism | Reference |
|---|---|---|---|---|---|---|---|
| Molecular Function | GO:0005515 | protein binding | MTURN | IPI | UniProtKB:O00635 | Human | PMID:32296183 |
| Molecular Function | GO:0005515 | protein binding | MTURN | IPI | UniProtKB:P0CG47 | Human | PMID:32296183 |
| Molecular Function | GO:0005515 | protein binding | MTURN | IPI | UniProtKB:P0CG48 | Human | PMID:32296183 |
| Molecular Function | GO:0005515 | protein binding | MTURN | IPI | UniProtKB:P62979 | Human | PMID:32296183 |
| Molecular Function | GO:0005515 | protein binding | MTURN | IPI | UniProtKB:P62987 | Human | PMID:32296183 |
| Molecular Function | GO:0005515 | protein binding | MTURN | IPI | UniProtKB:Q04864-2 | Human | PMID:32296183 |
| Molecular Function | GO:0005515 | protein binding | MTURN | IPI | UniProtKB:Q05BL1 | Human | PMID:32296183 |
| Molecular Function | GO:0005515 | protein binding | MTURN | IPI | UniProtKB:Q15038 | Human | PMID:32296183 |
| Molecular Function | GO:0005515 | protein binding | MTURN | IPI | UniProtKB:Q16384 | Human | PMID:32296183 |
| Molecular Function | GO:0005515 | protein binding | MTURN | IPI | UniProtKB:Q8N5I2 | Human | PMID:32296183 |
| Molecular Function | GO:0005515 | protein binding | MTURN | IPI | UniProtKB:Q8WW34-2 | Human | PMID:32296183 |
| Molecular Function | GO:0005515 | protein binding | MTURN | IPI | UniProtKB:Q92537 | Human | PMID:32296183 |
| Molecular Function | GO:0005515 | protein binding | MTURN | IPI | UniProtKB:Q96CS7 | Human | PMID:32296183 |
| Molecular Function | GO:0005515 | protein binding | MTURN | IPI | UniProtKB:Q96CW1 | Human | PMID:32296183 |
| Molecular Function | GO:0005515 | protein binding | MTURN | IPI | UniProtKB:Q9BZR9 | Human | PMID:32296183 |
| Molecular Function | GO:0005515 | protein binding | MTURN | IPI | UniProtKB:Q9C035-3 | Human | PMID:32296183 |
| Molecular Function | GO:0005515 | protein binding | MTURN | IPI | UniProtKB:Q9H4P4 | Human | PMID:32296183 |
| Molecular Function | GO:0005515 | protein binding | MTURN | IPI | UniProtKB:Q9HCM9-2 | Human | PMID:32296183 |
| Molecular Function | GO:0005515 | protein binding | MTURN | IPI | UniProtKB:Q9NS68-2 | Human | PMID:32296183 |
| Molecular Function | GO:0005515 | protein binding | MTURN | IPI | UniProtKB:Q9NWF9 | Human | PMID:32296183 |
| Molecular Function | GO:0005515 | protein binding | MTURN | IPI | UniProtKB:Q9UHC7 | Human | PMID:32296183 |
| Molecular Function | GO:0005515 | protein binding | MTURN | IPI | UniProtKB:Q9Y4K3 | Human | PMID:32296183 |
| Cellular Component | GO:0005737 | cytoplasm | MTURN | IDA | Human | PMID:24681962 | |
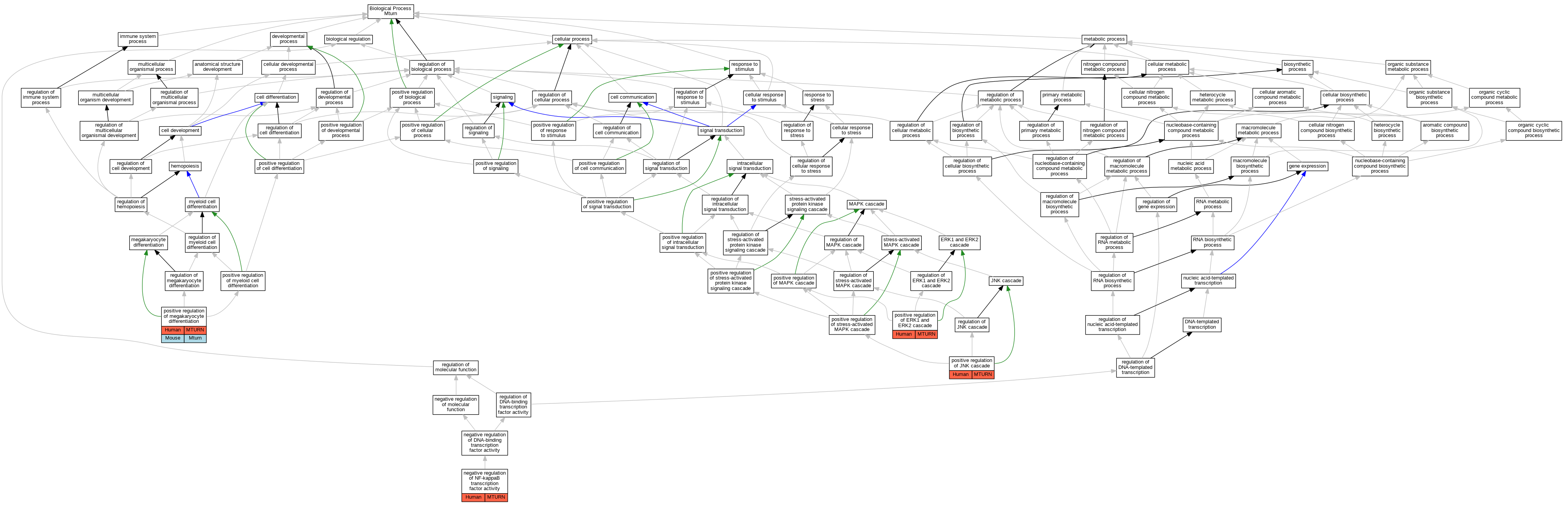
| Biological Process | GO:0032088 | negative regulation of NF-kappaB transcription factor activity | MTURN | IMP | Human | PMID:24681962 | |
| Biological Process | GO:0070374 | positive regulation of ERK1 and ERK2 cascade | MTURN | IMP | Human | PMID:24681962 | |
| Biological Process | GO:0046330 | positive regulation of JNK cascade | MTURN | IMP | Human | PMID:24681962 | |
| Biological Process | GO:0045654 | positive regulation of megakaryocyte differentiation | MTURN | IMP | Human | PMID:24681962 | |
| Biological Process | GO:0045654 | positive regulation of megakaryocyte differentiation | Mturn | IMP | Mouse | MGI:MGI:6378013|PMID:24681962 |
| EXP Inferred from experiment |
| IDA Inferred from direct assay |
| IEP Inferred from expression pattern |
| IGI Inferred from genetic interaction |
| IMP Inferred from mutant phenotype |
| IPI Inferred from physical interaction |
| HTP Inferred from High Throughput Experiment |
| HDA Inferred from High Throughput Direct Assay |
| HMP Inferred from High Throughput Mutant Phenotype |
| HGI Inferred from High Throughput Genetic Interaction |
| HEP Inferred from High Throughput Expression Pattern |
Mouse Genome Database (MGD), Gene Expression Database (GXD), Mouse Models of Human Cancer database (MMHCdb) (formerly Mouse Tumor Biology (MTB)), Gene Ontology (GO) |
||
|
Citing These Resources Funding Information Warranty Disclaimer, Privacy Notice, Licensing, & Copyright Send questions and comments to User Support. |
last database update 09/30/2025 MGI 6.24 |
|
|
|
||