|
Source |
Alliance of Genome Resources |



| Category | ID | Classification term | Gene | Evidence | Inferred from | Organism | Reference |
|---|---|---|---|---|---|---|---|
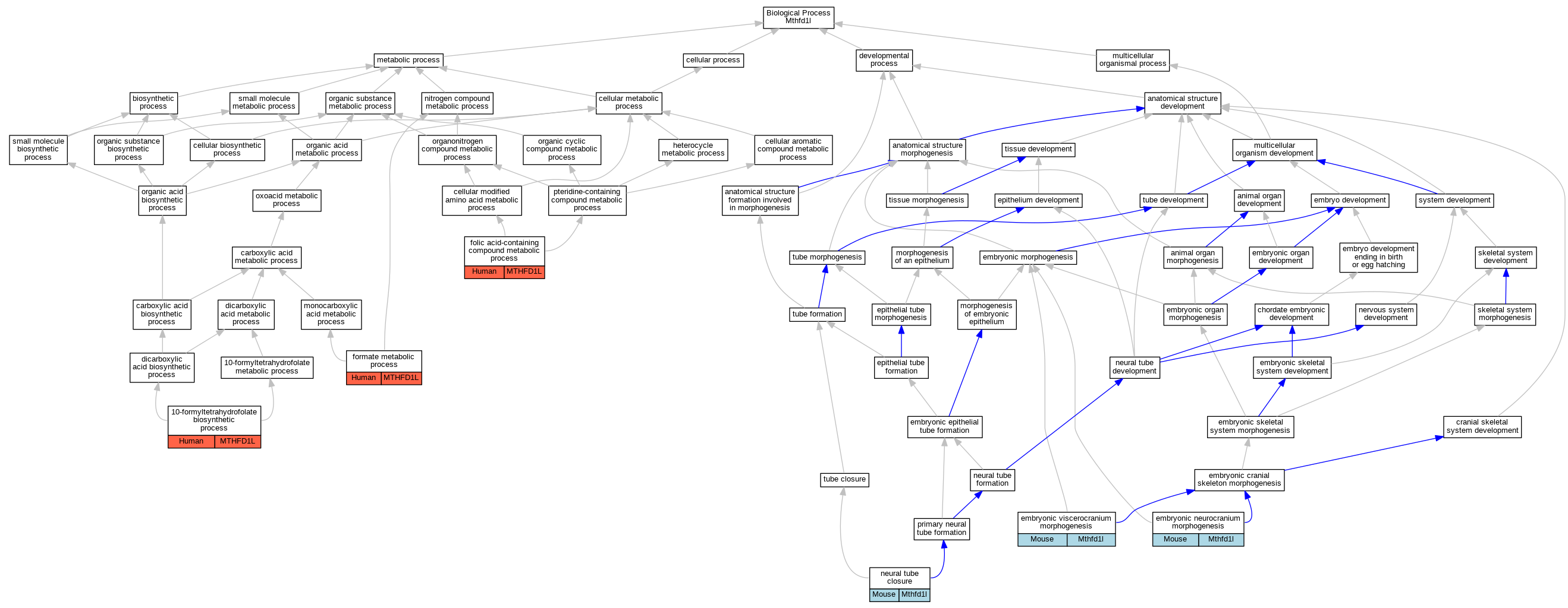
| Molecular Function | GO:0005524 | ATP binding | MTHFD1L | IDA | Human | PMID:16171773 | |
| Molecular Function | GO:0004329 | formate-tetrahydrofolate ligase activity | MTHFD1L | IDA | Human | PMID:12937168 | |
| Molecular Function | GO:0042803 | protein homodimerization activity | MTHFD1L | IDA | Human | PMID:16171773 | |
| Cellular Component | GO:0016020 | membrane | MTHFD1L | HDA | Human | PMID:19946888 | |
| Cellular Component | GO:0005739 | mitochondrion | MTHFD1L | IDA | Human | GO_REF:0000052 | |
| Cellular Component | GO:0005739 | mitochondrion | MTHFD1L | IDA | Human | PMID:12937168 | |
| Cellular Component | GO:0005739 | mitochondrion | Mthfd1l | IDA | Mouse | MGI:MGI:4453089|PMID:19948730 | |
| Cellular Component | GO:0005739 | mitochondrion | Mthfd1l | HDA | Mouse | PMID:18614015 | |
| Biological Process | GO:0009257 | 10-formyltetrahydrofolate biosynthetic process | MTHFD1L | IDA | Human | PMID:12937168 | |
| Biological Process | GO:0048702 | embryonic neurocranium morphogenesis | Mthfd1l | IMP | Mouse | MGI:MGI:5468075|PMID:23267094 | |
| Biological Process | GO:0048703 | embryonic viscerocranium morphogenesis | Mthfd1l | IMP | Mouse | MGI:MGI:5468075|PMID:23267094 | |
| Biological Process | GO:0006760 | folic acid-containing compound metabolic process | MTHFD1L | IDA | Human | PMID:12937168 | |
| Biological Process | GO:0015942 | formate metabolic process | MTHFD1L | IDA | Human | PMID:16171773 | |
| Biological Process | GO:0001843 | neural tube closure | Mthfd1l | IMP | Mouse | MGI:MGI:5468075|PMID:23267094 |
| EXP Inferred from experiment |
| IDA Inferred from direct assay |
| IEP Inferred from expression pattern |
| IGI Inferred from genetic interaction |
| IMP Inferred from mutant phenotype |
| IPI Inferred from physical interaction |
| HTP Inferred from High Throughput Experiment |
| HDA Inferred from High Throughput Direct Assay |
| HMP Inferred from High Throughput Mutant Phenotype |
| HGI Inferred from High Throughput Genetic Interaction |
| HEP Inferred from High Throughput Expression Pattern |
Mouse Genome Database (MGD), Gene Expression Database (GXD), Mouse Models of Human Cancer database (MMHCdb) (formerly Mouse Tumor Biology (MTB)), Gene Ontology (GO) |
||
|
Citing These Resources Funding Information Warranty Disclaimer, Privacy Notice, Licensing, & Copyright Send questions and comments to User Support. |
last database update 12/30/2025 MGI 6.24 |
|
|
|
||