|
Source |
Alliance of Genome Resources |



| Category | ID | Classification term | Gene | Evidence | Inferred from | Organism | Reference |
|---|---|---|---|---|---|---|---|
| Molecular Function | GO:0030151 | molybdenum ion binding | MTARC2 | IDA | Human | PMID:20861021 | |
| Molecular Function | GO:0043546 | molybdopterin cofactor binding | MTARC2 | IDA | Human | PMID:20861021 | |
| Molecular Function | GO:0008940 | nitrate reductase activity | MTARC2 | IDA | Human | PMID:20861021 | |
| Molecular Function | GO:0098809 | nitrite reductase activity | MTARC2 | IDA | Human | PMID:24500710 | |
| Molecular Function | GO:0016661 | oxidoreductase activity, acting on other nitrogenous compounds as donors | MTARC2 | IMP | Human | PMID:25713076 | |
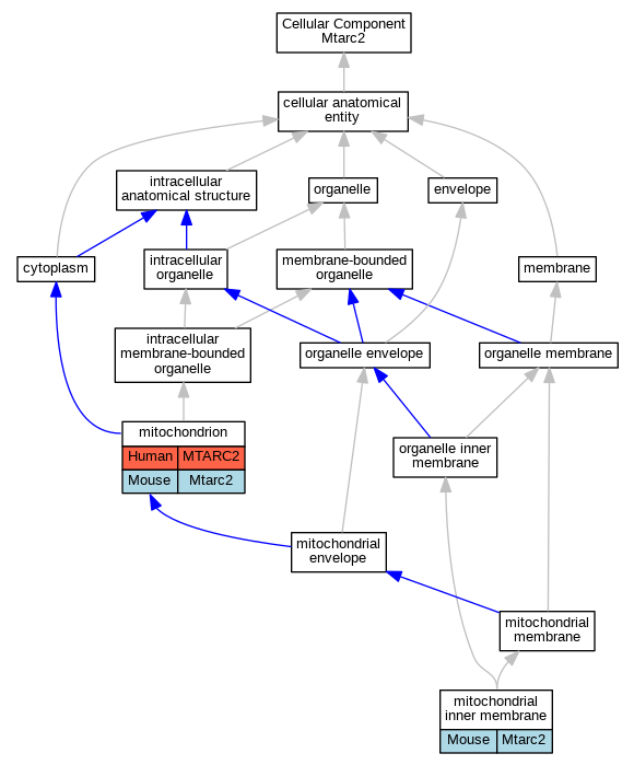
| Cellular Component | GO:0005743 | mitochondrial inner membrane | Mtarc2 | HDA | Mouse | PMID:12865426 | |
| Cellular Component | GO:0005739 | mitochondrion | MTARC2 | IDA | Human | GO_REF:0000054 | |
| Cellular Component | GO:0005739 | mitochondrion | Mtarc2 | IDA | Mouse | MGI:MGI:2682130|PMID:14651853 | |
| Cellular Component | GO:0005739 | mitochondrion | Mtarc2 | IDA | Mouse | MGI:MGI:4867813|PMID:20861021 | |
| Cellular Component | GO:0005739 | mitochondrion | Mtarc2 | HDA | Mouse | PMID:14651853 | |
| Cellular Component | GO:0005739 | mitochondrion | Mtarc2 | HDA | Mouse | PMID:18614015 | |
| Biological Process | GO:0070458 | cellular detoxification of nitrogen compound | MTARC2 | IMP | Human | PMID:25713076 | |
| Biological Process | GO:0042126 | nitrate metabolic process | MTARC2 | IDA | Human | PMID:20861021 | |
| Biological Process | GO:0006809 | nitric oxide biosynthetic process | MTARC2 | IDA | Human | PMID:24500710 |
| EXP Inferred from experiment |
| IDA Inferred from direct assay |
| IEP Inferred from expression pattern |
| IGI Inferred from genetic interaction |
| IMP Inferred from mutant phenotype |
| IPI Inferred from physical interaction |
| HTP Inferred from High Throughput Experiment |
| HDA Inferred from High Throughput Direct Assay |
| HMP Inferred from High Throughput Mutant Phenotype |
| HGI Inferred from High Throughput Genetic Interaction |
| HEP Inferred from High Throughput Expression Pattern |
Mouse Genome Database (MGD), Gene Expression Database (GXD), Mouse Models of Human Cancer database (MMHCdb) (formerly Mouse Tumor Biology (MTB)), Gene Ontology (GO) |
||
|
Citing These Resources Funding Information Warranty Disclaimer, Privacy Notice, Licensing, & Copyright Send questions and comments to User Support. |
last database update 12/09/2025 MGI 6.24 |
|
|
|
||