|
Source |
Alliance of Genome Resources |



| Category | ID | Classification term | Gene | Evidence | Inferred from | Organism | Reference |
|---|---|---|---|---|---|---|---|
| Molecular Function | GO:0035035 | histone acetyltransferase binding | Msx3 | IPI | MGI:MGI:1276116 | Mouse | PMID:11115394 |
| Molecular Function | GO:0035035 | histone acetyltransferase binding | Msx3 | IPI | PR:P45481 | Mouse | PMID:11115394 |
| Molecular Function | GO:0035035 | histone acetyltransferase binding | Msx3 | IPI | PR:O09106 | Mouse | PMID:11115394 |
| Molecular Function | GO:0035034 | histone acetyltransferase regulator activity | Msx3 | IDA | Mouse | PMID:11115394 | |
| Molecular Function | GO:0005515 | protein binding | Msx3 | IPI | PR:O89090 | Mouse | PMID:1909605 |
| Cellular Component | GO:0005634 | nucleus | Msx3 | IDA | Mouse | PMID:11115394 | |
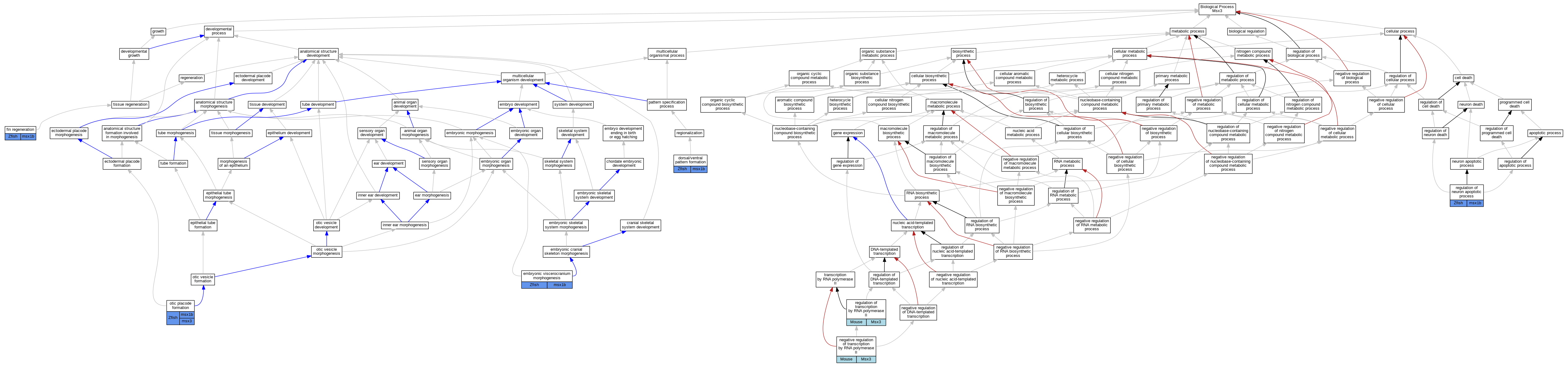
| Biological Process | GO:0009953 | dorsal/ventral pattern formation | msx1b | IDA | Zfish | PMID:16631154 | |
| Biological Process | GO:0048703 | embryonic viscerocranium morphogenesis | msx1b | IGI | ZFIN:ZDB-MRPHLNO-100802-1 | Zfish | PMID:20622853 |
| Biological Process | GO:0031101 | fin regeneration | msx1b | IMP | ZFIN:ZDB-MRPHLNO-060222-3 | Zfish | PMID:20089153 |
| Biological Process | GO:0031101 | fin regeneration | msx1b | IMP | ZFIN:ZDB-MRPHLNO-060222-3 | Zfish | PMID:16273523 |
| Biological Process | GO:0031101 | fin regeneration | msx1b | IMP | ZFIN:ZDB-MRPHLNO-060222-4,ZFIN:ZDB-MRPHLNO-060223-1 | Zfish | PMID:16273523 |
| Biological Process | GO:0000122 | negative regulation of transcription by RNA polymerase II | Msx3 | IGI | MGI:MGI:1276116 | Mouse | PMID:11115394 |
| Biological Process | GO:0000122 | negative regulation of transcription by RNA polymerase II | Msx3 | IGI | MGI:MGI:1098280 | Mouse | PMID:11115394 |
| Biological Process | GO:0000122 | negative regulation of transcription by RNA polymerase II | Msx3 | IGI | MGI:MGI:98372 | Mouse | PMID:15663180 |
| Biological Process | GO:0000122 | negative regulation of transcription by RNA polymerase II | Msx3 | IDA | Mouse | PMID:15663180 | |
| Biological Process | GO:0000122 | negative regulation of transcription by RNA polymerase II | Msx3 | IDA | Mouse | PMID:11115394 | |
| Biological Process | GO:0043049 | otic placode formation | msx1b | IGI | ZFIN:ZDB-MRPHLNO-070215-2,ZFIN:ZDB-MRPHLNO-070215-3 | Zfish | PMID:16631154 |
| Biological Process | GO:0043049 | otic placode formation | msx3 | IGI | ZFIN:ZDB-MRPHLNO-070215-1,ZFIN:ZDB-MRPHLNO-070215-2 | Zfish | PMID:16631154 |
| Biological Process | GO:0043523 | regulation of neuron apoptotic process | msx1b | IGI | ZFIN:ZDB-MRPHLNO-100802-1 | Zfish | PMID:20622853 |
| Biological Process | GO:0006357 | regulation of transcription by RNA polymerase II | Msx3 | IDA | Mouse | PMID:15663180 |
| EXP Inferred from experiment |
| IDA Inferred from direct assay |
| IEP Inferred from expression pattern |
| IGI Inferred from genetic interaction |
| IMP Inferred from mutant phenotype |
| IPI Inferred from physical interaction |
| HTP Inferred from High Throughput Experiment |
| HDA Inferred from High Throughput Direct Assay |
| HMP Inferred from High Throughput Mutant Phenotype |
| HGI Inferred from High Throughput Genetic Interaction |
| HEP Inferred from High Throughput Expression Pattern |
Mouse Genome Database (MGD), Gene Expression Database (GXD), Mouse Models of Human Cancer database (MMHCdb) (formerly Mouse Tumor Biology (MTB)), Gene Ontology (GO) |
||
|
Citing These Resources Funding Information Warranty Disclaimer, Privacy Notice, Licensing, & Copyright Send questions and comments to User Support. |
last database update 04/07/2026 MGI 6.24 |
|
|
|
||