|
Source |
Alliance of Genome Resources |



| Category | ID | Classification term | Gene | Evidence | Inferred from | Organism | Reference |
|---|---|---|---|---|---|---|---|
| Molecular Function | GO:0005515 | protein binding | MSMO1 | IPI | UniProtKB:O95070 | Human | PMID:32296183 |
| Molecular Function | GO:0005515 | protein binding | MSMO1 | IPI | UniProtKB:P09601 | Human | PMID:32296183 |
| Molecular Function | GO:0005515 | protein binding | MSMO1 | IPI | UniProtKB:P0DN84 | Human | PMID:32296183 |
| Molecular Function | GO:0005515 | protein binding | MSMO1 | IPI | UniProtKB:P17152 | Human | PMID:32296183 |
| Molecular Function | GO:0005515 | protein binding | MSMO1 | IPI | UniProtKB:P50281 | Human | PMID:32296183 |
| Molecular Function | GO:0005515 | protein binding | MSMO1 | IPI | UniProtKB:Q13277 | Human | PMID:32296183 |
| Molecular Function | GO:0005515 | protein binding | MSMO1 | IPI | UniProtKB:Q6NT55 | Human | PMID:32296183 |
| Molecular Function | GO:0005515 | protein binding | MSMO1 | IPI | UniProtKB:Q6PI78 | Human | PMID:32296183 |
| Molecular Function | GO:0005515 | protein binding | MSMO1 | IPI | UniProtKB:Q6ZVE7 | Human | PMID:32296183 |
| Molecular Function | GO:0005515 | protein binding | MSMO1 | IPI | UniProtKB:Q8N661 | Human | PMID:32296183 |
| Molecular Function | GO:0005515 | protein binding | MSMO1 | IPI | UniProtKB:Q96LL9 | Human | PMID:32296183 |
| Molecular Function | GO:0005515 | protein binding | MSMO1 | IPI | UniProtKB:Q9NV12 | Human | PMID:32296183 |
| Molecular Function | GO:0005515 | protein binding | MSMO1 | IPI | UniProtKB:Q9NWH2 | Human | PMID:32296183 |
| Molecular Function | GO:0005515 | protein binding | MSMO1 | IPI | UniProtKB:Q9UKR5 | Human | PMID:32296183 |
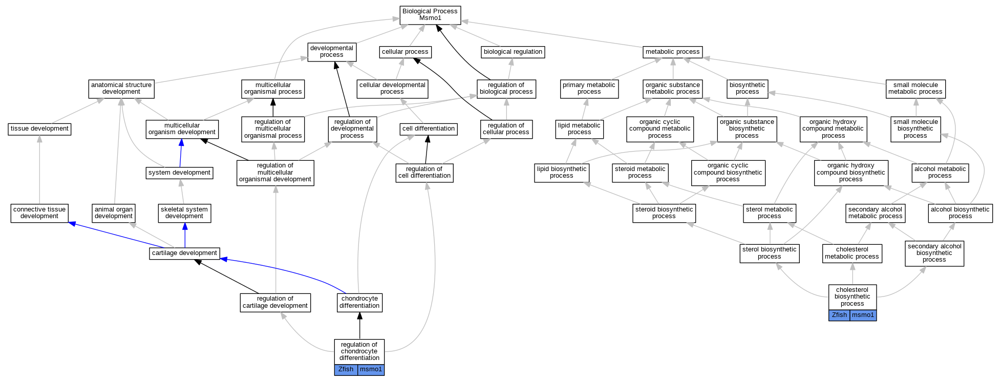
| Biological Process | GO:0006695 | cholesterol biosynthetic process | msmo1 | IMP | ZFIN:ZDB-GENO-220407-19 | Zfish | PMID:32430393 |
| Biological Process | GO:0032330 | regulation of chondrocyte differentiation | msmo1 | IMP | ZFIN:ZDB-GENO-220407-20 | Zfish | PMID:32430393 |
| Biological Process | GO:0032330 | regulation of chondrocyte differentiation | msmo1 | IMP | ZFIN:ZDB-GENO-220407-18 | Zfish | PMID:32430393 |
| Biological Process | GO:0032330 | regulation of chondrocyte differentiation | msmo1 | IMP | ZFIN:ZDB-GENO-220407-17 | Zfish | PMID:32430393 |
| EXP Inferred from experiment |
| IDA Inferred from direct assay |
| IEP Inferred from expression pattern |
| IGI Inferred from genetic interaction |
| IMP Inferred from mutant phenotype |
| IPI Inferred from physical interaction |
| HTP Inferred from High Throughput Experiment |
| HDA Inferred from High Throughput Direct Assay |
| HMP Inferred from High Throughput Mutant Phenotype |
| HGI Inferred from High Throughput Genetic Interaction |
| HEP Inferred from High Throughput Expression Pattern |
Mouse Genome Database (MGD), Gene Expression Database (GXD), Mouse Models of Human Cancer database (MMHCdb) (formerly Mouse Tumor Biology (MTB)), Gene Ontology (GO) |
||
|
Citing These Resources Funding Information Warranty Disclaimer, Privacy Notice, Licensing, & Copyright Send questions and comments to User Support. |
last database update 05/12/2026 MGI 6.24 |
|
|
|
||