|
Source |
Alliance of Genome Resources |



| Category | ID | Classification term | Gene | Evidence | Inferred from | Organism | Reference |
|---|---|---|---|---|---|---|---|
| Molecular Function | GO:0005515 | protein binding | MSH5 | IPI | UniProtKB:O15457 | Human | PMID:16397227 |
| Molecular Function | GO:0005515 | protein binding | MSH5 | IPI | UniProtKB:P00519 | Human | PMID:16397227 |
| Molecular Function | GO:0005515 | protein binding | MSH5 | IPI | UniProtKB:P00519 | Human | PMID:19442657 |
| Molecular Function | GO:0005515 | protein binding | MSH5 | IPI | UniProtKB:O15457 | Human | PMID:22401567 |
| Molecular Function | GO:0005515 | protein binding | MSH5 | IPI | UniProtKB:P00519 | Human | PMID:22401567 |
| Cellular Component | GO:0000795 | synaptonemal complex | Msh5 | IDA | Mouse | PMID:16260499 | |
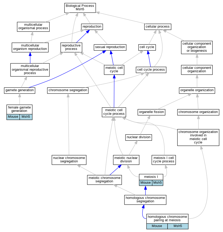
| Biological Process | GO:0007292 | female gamete generation | Msh5 | IMP | MGI:MGI:1858057 | Mouse | PMID:15640358 |
| Biological Process | GO:0007129 | homologous chromosome pairing at meiosis | Msh5 | IMP | MGI:MGI:1858057 | Mouse | PMID:15467367 |
| Biological Process | GO:0007129 | homologous chromosome pairing at meiosis | Msh5 | IMP | MGI:MGI:1858057 | Mouse | PMID:10809667 |
| Biological Process | GO:0007127 | meiosis I | Msh5 | IMP | MGI:MGI:1858057 | Mouse | PMID:10809667 |
| EXP Inferred from experiment |
| IDA Inferred from direct assay |
| IEP Inferred from expression pattern |
| IGI Inferred from genetic interaction |
| IMP Inferred from mutant phenotype |
| IPI Inferred from physical interaction |
| HTP Inferred from High Throughput Experiment |
| HDA Inferred from High Throughput Direct Assay |
| HMP Inferred from High Throughput Mutant Phenotype |
| HGI Inferred from High Throughput Genetic Interaction |
| HEP Inferred from High Throughput Expression Pattern |
Mouse Genome Database (MGD), Gene Expression Database (GXD), Mouse Models of Human Cancer database (MMHCdb) (formerly Mouse Tumor Biology (MTB)), Gene Ontology (GO) |
||
|
Citing These Resources Funding Information Warranty Disclaimer, Privacy Notice, Licensing, & Copyright Send questions and comments to User Support. |
last database update 12/30/2025 MGI 6.24 |
|
|
|
||