|
Source |
Alliance of Genome Resources |



| Category | ID | Classification term | Gene | Evidence | Inferred from | Organism | Reference |
|---|---|---|---|---|---|---|---|
| Molecular Function | GO:0003682 | chromatin binding | Msgn1 | IDA | Mouse | PMID:21750544 | |
| Molecular Function | GO:0001228 | DNA-binding transcription activator activity, RNA polymerase II-specific | Msgn1 | IDA | Mouse | PMID:21750544 | |
| Molecular Function | GO:0005515 | protein binding | MSGN1 | IPI | UniProtKB:A0A0C4DG94 | Human | PMID:32296183 |
| Molecular Function | GO:0005515 | protein binding | MSGN1 | IPI | UniProtKB:O14645 | Human | PMID:32296183 |
| Molecular Function | GO:0005515 | protein binding | MSGN1 | IPI | UniProtKB:O95229 | Human | PMID:32296183 |
| Molecular Function | GO:0005515 | protein binding | MSGN1 | IPI | UniProtKB:O95751 | Human | PMID:32296183 |
| Molecular Function | GO:0005515 | protein binding | MSGN1 | IPI | UniProtKB:P0C6T2 | Human | PMID:32296183 |
| Molecular Function | GO:0005515 | protein binding | MSGN1 | IPI | UniProtKB:P0C7W6 | Human | PMID:32296183 |
| Molecular Function | GO:0005515 | protein binding | MSGN1 | IPI | UniProtKB:P13349 | Human | PMID:32296183 |
| Molecular Function | GO:0005515 | protein binding | MSGN1 | IPI | UniProtKB:P15884-3 | Human | PMID:32296183 |
| Molecular Function | GO:0005515 | protein binding | MSGN1 | IPI | UniProtKB:P24592 | Human | PMID:32296183 |
| Molecular Function | GO:0005515 | protein binding | MSGN1 | IPI | UniProtKB:P24844-2 | Human | PMID:32296183 |
| Molecular Function | GO:0005515 | protein binding | MSGN1 | IPI | UniProtKB:P41134 | Human | PMID:32296183 |
| Molecular Function | GO:0005515 | protein binding | MSGN1 | IPI | UniProtKB:P43360 | Human | PMID:32296183 |
| Molecular Function | GO:0005515 | protein binding | MSGN1 | IPI | UniProtKB:P54257 | Human | PMID:32296183 |
| Molecular Function | GO:0005515 | protein binding | MSGN1 | IPI | UniProtKB:P78358 | Human | PMID:32296183 |
| Molecular Function | GO:0005515 | protein binding | MSGN1 | IPI | UniProtKB:Q02363 | Human | PMID:32296183 |
| Molecular Function | GO:0005515 | protein binding | MSGN1 | IPI | UniProtKB:Q02535 | Human | PMID:32296183 |
| Molecular Function | GO:0005515 | protein binding | MSGN1 | IPI | UniProtKB:Q10567-3 | Human | PMID:32296183 |
| Molecular Function | GO:0005515 | protein binding | MSGN1 | IPI | UniProtKB:Q13077 | Human | PMID:32296183 |
| Molecular Function | GO:0005515 | protein binding | MSGN1 | IPI | UniProtKB:Q13352 | Human | PMID:32296183 |
| Molecular Function | GO:0005515 | protein binding | MSGN1 | IPI | UniProtKB:Q6PF05 | Human | PMID:32296183 |
| Molecular Function | GO:0005515 | protein binding | MSGN1 | IPI | UniProtKB:Q6PJG6 | Human | PMID:32296183 |
| Molecular Function | GO:0005515 | protein binding | MSGN1 | IPI | UniProtKB:Q7Z6G3-2 | Human | PMID:32296183 |
| Molecular Function | GO:0005515 | protein binding | MSGN1 | IPI | UniProtKB:Q96N21 | Human | PMID:32296183 |
| Molecular Function | GO:0005515 | protein binding | MSGN1 | IPI | UniProtKB:Q99081-3 | Human | PMID:32296183 |
| Molecular Function | GO:0005515 | protein binding | MSGN1 | IPI | UniProtKB:Q9BXU0 | Human | PMID:32296183 |
| Molecular Function | GO:0005515 | protein binding | MSGN1 | IPI | UniProtKB:Q9H0C1 | Human | PMID:32296183 |
| Molecular Function | GO:0005515 | protein binding | MSGN1 | IPI | UniProtKB:Q9UJW9 | Human | PMID:32296183 |
| Molecular Function | GO:0005515 | protein binding | MSGN1 | IPI | UniProtKB:Q9UPT5-1 | Human | PMID:32296183 |
| Molecular Function | GO:1990837 | sequence-specific double-stranded DNA binding | MSGN1 | IDA | Human | PMID:28473536 | |
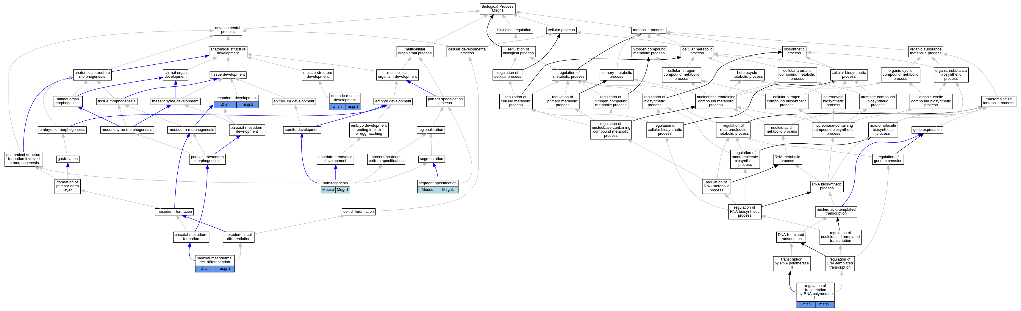
| Biological Process | GO:0007498 | mesoderm development | msgn1 | IEP | Zfish | PMID:12684777 | |
| Biological Process | GO:0007498 | mesoderm development | msgn1 | IGI | ZFIN:ZDB-GENO-121205-13,ZFIN:ZDB-MRPHLNO-121205-1 | Zfish | PMID:22890044 |
| Biological Process | GO:0048342 | paraxial mesodermal cell differentiation | msgn1 | IMP | ZFIN:ZDB-MRPHLNO-121205-1 | Zfish | PMID:23172917 |
| Biological Process | GO:0006357 | regulation of transcription by RNA polymerase II | msgn1 | IMP | Zfish | PMID:22890044 | |
| Biological Process | GO:0007379 | segment specification | Msgn1 | IMP | MGI:MGI:1933263 | Mouse | PMID:11124811 |
| Biological Process | GO:0007525 | somatic muscle development | msgn1 | IGI | ZFIN:ZDB-GENE-990615-5 | Zfish | PMID:22890044 |
| Biological Process | GO:0001756 | somitogenesis | Msgn1 | IMP | MGI:MGI:1933263 | Mouse | PMID:11124811 |
| Biological Process | GO:0001756 | somitogenesis | Msgn1 | IMP | MGI:MGI:1933263 | Mouse | PMID:21750544 |
| EXP Inferred from experiment |
| IDA Inferred from direct assay |
| IEP Inferred from expression pattern |
| IGI Inferred from genetic interaction |
| IMP Inferred from mutant phenotype |
| IPI Inferred from physical interaction |
| HTP Inferred from High Throughput Experiment |
| HDA Inferred from High Throughput Direct Assay |
| HMP Inferred from High Throughput Mutant Phenotype |
| HGI Inferred from High Throughput Genetic Interaction |
| HEP Inferred from High Throughput Expression Pattern |
Mouse Genome Database (MGD), Gene Expression Database (GXD), Mouse Models of Human Cancer database (MMHCdb) (formerly Mouse Tumor Biology (MTB)), Gene Ontology (GO) |
||
|
Citing These Resources Funding Information Warranty Disclaimer, Privacy Notice, Licensing, & Copyright Send questions and comments to User Support. |
last database update 12/30/2025 MGI 6.24 |
|
|
|
||