|
Source |
Alliance of Genome Resources |



| Category | ID | Classification term | Gene | Evidence | Inferred from | Organism | Reference |
|---|---|---|---|---|---|---|---|
| Molecular Function | GO:0097177 | mitochondrial ribosome binding | MRPS27 | IDA | Human | PMID:22841715 | |
| Molecular Function | GO:0005515 | protein binding | MRPS27 | IPI | UniProtKB:Q8NC60 | Human | PMID:19103604 |
| Molecular Function | GO:0005515 | protein binding | MRPS27 | IPI | UniProtKB:Q9Y676 | Human | PMID:22003127 |
| Molecular Function | GO:0005515 | protein binding | MRPS27 | IPI | UniProtKB:Q9Y676 | Human | PMID:28514442 |
| Molecular Function | GO:0005515 | protein binding | MRPS27 | IPI | UniProtKB:L0R8F8 | Human | PMID:30215512 |
| Molecular Function | GO:0005515 | protein binding | Mrps27 | IPI | UniProtKB:Q3U2U7 | Mouse | MGI:MGI:6436379|PMID:31487196 |
| Molecular Function | GO:0005515 | protein binding | Mrps27 | IPI | PR:Q8K0Z7 | Mouse | PMID:27319982 |
| Molecular Function | GO:0019843 | rRNA binding | MRPS27 | IDA | Human | PMID:22841715 | |
| Molecular Function | GO:0000049 | tRNA binding | MRPS27 | IDA | Human | PMID:22841715 | |
| Cellular Component | GO:0005737 | cytoplasm | MRPS27 | IDA | Human | PMID:28714366 | |
| Cellular Component | GO:0005763 | mitochondrial small ribosomal subunit | MRPS27 | IDA | Human | PMID:22841715 | |
| Cellular Component | GO:0005739 | mitochondrion | MRPS27 | IDA | Human | GO_REF:0000052 | |
| Cellular Component | GO:0005739 | mitochondrion | MRPS27 | IDA | Human | PMID:22841715 | |
| Cellular Component | GO:0005739 | mitochondrion | Mrps27 | HDA | Mouse | PMID:18614015 | |
| Cellular Component | GO:0005730 | nucleolus | MRPS27 | IDA | Human | GO_REF:0000052 | |
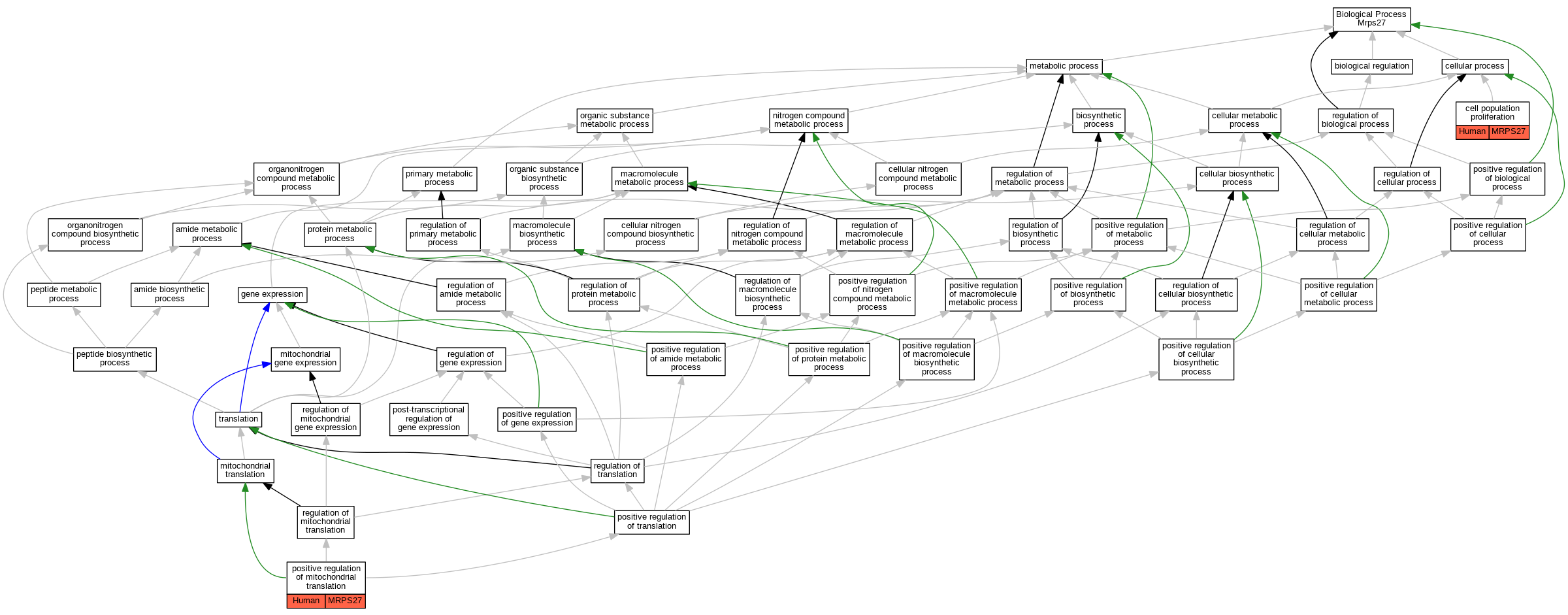
| Biological Process | GO:0008283 | cell population proliferation | MRPS27 | IMP | Human | PMID:28714366 | |
| Biological Process | GO:0070131 | positive regulation of mitochondrial translation | MRPS27 | IMP | Human | PMID:22841715 |
| EXP Inferred from experiment |
| IDA Inferred from direct assay |
| IEP Inferred from expression pattern |
| IGI Inferred from genetic interaction |
| IMP Inferred from mutant phenotype |
| IPI Inferred from physical interaction |
| HTP Inferred from High Throughput Experiment |
| HDA Inferred from High Throughput Direct Assay |
| HMP Inferred from High Throughput Mutant Phenotype |
| HGI Inferred from High Throughput Genetic Interaction |
| HEP Inferred from High Throughput Expression Pattern |
Mouse Genome Database (MGD), Gene Expression Database (GXD), Mouse Models of Human Cancer database (MMHCdb) (formerly Mouse Tumor Biology (MTB)), Gene Ontology (GO) |
||
|
Citing These Resources Funding Information Warranty Disclaimer, Privacy Notice, Licensing, & Copyright Send questions and comments to User Support. |
last database update 09/30/2025 MGI 6.24 |
|
|
|
||