|
Source |
Alliance of Genome Resources |



| Category | ID | Classification term | Gene | Evidence | Inferred from | Organism | Reference |
|---|---|---|---|---|---|---|---|
| Molecular Function | GO:0005515 | protein binding | MOB2 | IPI | UniProtKB:Q9Y2H1 | Human | PMID:24366813 |
| Molecular Function | GO:0005515 | protein binding | MOB2 | IPI | UniProtKB:Q9Y2H1 | Human | PMID:25852190 |
| Molecular Function | GO:0005515 | protein binding | MOB2 | IPI | UniProtKB:Q9Y2H1 | Human | PMID:28514442 |
| Molecular Function | GO:0005515 | protein binding | MOB2 | IPI | UniProtKB:Q9Y2H1 | Human | PMID:30108113 |
| Molecular Function | GO:0005515 | protein binding | MOB2 | IPI | UniProtKB:A6NKK0 | Human | PMID:32296183 |
| Molecular Function | GO:0005515 | protein binding | MOB2 | IPI | UniProtKB:O95562 | Human | PMID:32296183 |
| Molecular Function | GO:0005515 | protein binding | MOB2 | IPI | UniProtKB:Q5JXC2 | Human | PMID:32296183 |
| Molecular Function | GO:0005515 | protein binding | MOB2 | IPI | UniProtKB:Q6NZ36-4 | Human | PMID:32296183 |
| Molecular Function | GO:0005515 | protein binding | MOB2 | IPI | UniProtKB:Q70Z53 | Human | PMID:32296183 |
| Molecular Function | GO:0005515 | protein binding | MOB2 | IPI | UniProtKB:Q86VR2 | Human | PMID:32296183 |
| Molecular Function | GO:0005515 | protein binding | MOB2 | IPI | UniProtKB:Q96HA8 | Human | PMID:32296183 |
| Molecular Function | GO:0005515 | protein binding | MOB2 | IPI | UniProtKB:Q9GZT6 | Human | PMID:32296183 |
| Molecular Function | GO:0005515 | protein binding | MOB2 | IPI | UniProtKB:Q9NT62 | Human | PMID:32296183 |
| Molecular Function | GO:0005515 | protein binding | MOB2 | IPI | UniProtKB:Q9Y2H1 | Human | PMID:32296183 |
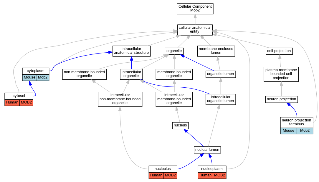
| Cellular Component | GO:0005737 | cytoplasm | Mob2 | IDA | Mouse | PMID:21237165 | |
| Cellular Component | GO:0005829 | cytosol | MOB2 | IDA | Human | GO_REF:0000052 | |
| Cellular Component | GO:0044306 | neuron projection terminus | Mob2 | IDA | Mouse | PMID:21237165 | |
| Cellular Component | GO:0005730 | nucleolus | MOB2 | IDA | Human | GO_REF:0000052 | |
| Cellular Component | GO:0005654 | nucleoplasm | MOB2 | IDA | Human | GO_REF:0000052 | |
| Biological Process | GO:0030036 | actin cytoskeleton organization | Mob2 | IMP | Mouse | PMID:21237165 | |
| Biological Process | GO:0010976 | positive regulation of neuron projection development | Mob2 | IMP | Mouse | PMID:21237165 | |
| Biological Process | GO:0001934 | positive regulation of protein phosphorylation | Mob2 | IMP | Mouse | PMID:21237165 |
| EXP Inferred from experiment |
| IDA Inferred from direct assay |
| IEP Inferred from expression pattern |
| IGI Inferred from genetic interaction |
| IMP Inferred from mutant phenotype |
| IPI Inferred from physical interaction |
| HTP Inferred from High Throughput Experiment |
| HDA Inferred from High Throughput Direct Assay |
| HMP Inferred from High Throughput Mutant Phenotype |
| HGI Inferred from High Throughput Genetic Interaction |
| HEP Inferred from High Throughput Expression Pattern |
Mouse Genome Database (MGD), Gene Expression Database (GXD), Mouse Models of Human Cancer database (MMHCdb) (formerly Mouse Tumor Biology (MTB)), Gene Ontology (GO) |
||
|
Citing These Resources Funding Information Warranty Disclaimer, Privacy Notice, Licensing, & Copyright Send questions and comments to User Support. |
last database update 09/30/2025 MGI 6.24 |
|
|
|
||