|
Source |
Alliance of Genome Resources |



| Category | ID | Classification term | Gene | Evidence | Inferred from | Organism | Reference |
|---|---|---|---|---|---|---|---|
| Molecular Function | GO:0005515 | protein binding | MMD | IPI | UniProtKB:P01350 | Human | PMID:32296183 |
| Molecular Function | GO:0005515 | protein binding | MMD | IPI | UniProtKB:P11836 | Human | PMID:32296183 |
| Molecular Function | GO:0005515 | protein binding | MMD | IPI | UniProtKB:P78329 | Human | PMID:32296183 |
| Molecular Function | GO:0005515 | protein binding | MMD | IPI | UniProtKB:Q3SXY8 | Human | PMID:32296183 |
| Molecular Function | GO:0005515 | protein binding | MMD | IPI | UniProtKB:Q53GL0 | Human | PMID:32296183 |
| Molecular Function | GO:0005515 | protein binding | MMD | IPI | UniProtKB:Q5JX71 | Human | PMID:32296183 |
| Molecular Function | GO:0005515 | protein binding | MMD | IPI | UniProtKB:Q69YG0 | Human | PMID:32296183 |
| Molecular Function | GO:0005515 | protein binding | MMD | IPI | UniProtKB:Q6RW13-2 | Human | PMID:32296183 |
| Molecular Function | GO:0005515 | protein binding | MMD | IPI | UniProtKB:Q8TDT2 | Human | PMID:32296183 |
| Molecular Function | GO:0005515 | protein binding | MMD | IPI | UniProtKB:Q8TED1 | Human | PMID:32296183 |
| Molecular Function | GO:0005515 | protein binding | MMD | IPI | UniProtKB:Q8WVX3-2 | Human | PMID:32296183 |
| Molecular Function | GO:0005515 | protein binding | MMD | IPI | UniProtKB:Q969S6 | Human | PMID:32296183 |
| Molecular Function | GO:0005515 | protein binding | MMD | IPI | UniProtKB:Q96EC8 | Human | PMID:32296183 |
| Molecular Function | GO:0005515 | protein binding | MMD | IPI | UniProtKB:Q9BV81 | Human | PMID:32296183 |
| Molecular Function | GO:0005515 | protein binding | MMD | IPI | UniProtKB:Q9H2L4 | Human | PMID:32296183 |
| Molecular Function | GO:0005515 | protein binding | MMD | IPI | UniProtKB:Q9H9B4 | Human | PMID:32296183 |
| Molecular Function | GO:0005515 | protein binding | MMD | IPI | UniProtKB:Q9HD20-3 | Human | PMID:32296183 |
| Molecular Function | GO:0005515 | protein binding | MMD | IPI | UniProtKB:Q9NX40 | Human | PMID:32296183 |
| Molecular Function | GO:0005515 | protein binding | MMD | IPI | UniProtKB:Q9Y6D0 | Human | PMID:32296183 |
| Molecular Function | GO:0004672 | protein kinase activity | MMD | IDA | Human | PMID:21968647 | |
| Cellular Component | GO:0005794 | Golgi apparatus | MMD | IDA | Human | PMID:21968647 | |
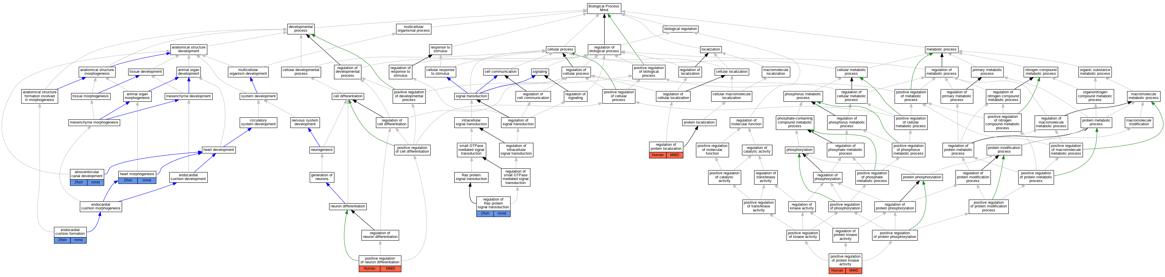
| Biological Process | GO:0036302 | atrioventricular canal development | mmd | IMP | ZFIN:ZDB-MRPHLNO-130115-4 | Zfish | PMID:22814753 |
| Biological Process | GO:0003272 | endocardial cushion formation | mmd | IMP | ZFIN:ZDB-MRPHLNO-130115-4 | Zfish | PMID:22814753 |
| Biological Process | GO:0003007 | heart morphogenesis | mmd | IGI | ZFIN:ZDB-MRPHLNO-130115-2,ZFIN:ZDB-MRPHLNO-130115-4 | Zfish | PMID:22814753 |
| Biological Process | GO:0003007 | heart morphogenesis | mmd | IMP | ZFIN:ZDB-MRPHLNO-130115-5 | Zfish | PMID:22814753 |
| Biological Process | GO:0003007 | heart morphogenesis | mmd | IMP | ZFIN:ZDB-MRPHLNO-130115-4 | Zfish | PMID:22814753 |
| Biological Process | GO:0045666 | positive regulation of neuron differentiation | MMD | IDA | Human | PMID:21968647 | |
| Biological Process | GO:0045860 | positive regulation of protein kinase activity | MMD | IDA | Human | PMID:21968647 | |
| Biological Process | GO:0032880 | regulation of protein localization | MMD | IDA | Human | PMID:21968647 | |
| Biological Process | GO:0046578 | regulation of Ras protein signal transduction | mmd | IMP | ZFIN:ZDB-MRPHLNO-130115-4 | Zfish | PMID:22814753 |
| EXP Inferred from experiment |
| IDA Inferred from direct assay |
| IEP Inferred from expression pattern |
| IGI Inferred from genetic interaction |
| IMP Inferred from mutant phenotype |
| IPI Inferred from physical interaction |
| HTP Inferred from High Throughput Experiment |
| HDA Inferred from High Throughput Direct Assay |
| HMP Inferred from High Throughput Mutant Phenotype |
| HGI Inferred from High Throughput Genetic Interaction |
| HEP Inferred from High Throughput Expression Pattern |
Mouse Genome Database (MGD), Gene Expression Database (GXD), Mouse Models of Human Cancer database (MMHCdb) (formerly Mouse Tumor Biology (MTB)), Gene Ontology (GO) |
||
|
Citing These Resources Funding Information Warranty Disclaimer, Privacy Notice, Licensing, & Copyright Send questions and comments to User Support. |
last database update 12/30/2025 MGI 6.24 |
|
|
|
||