|
Source |
Alliance of Genome Resources |



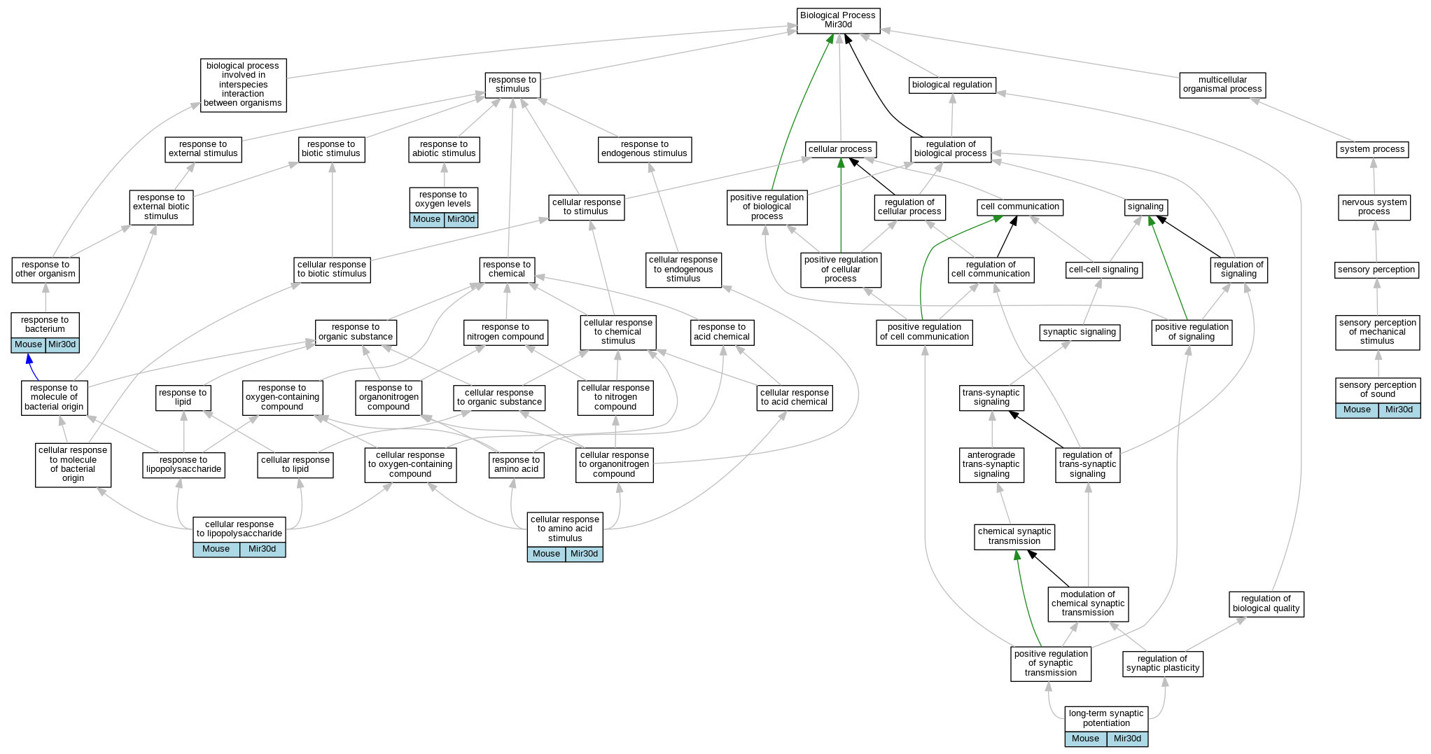
| Category | ID | Classification term | Gene | Evidence | Inferred from | Organism | Reference |
|---|---|---|---|---|---|---|---|
| Biological Process | GO:0071230 | cellular response to amino acid stimulus | Mir30d | IDA | Mouse | PMID:20548288 | |
| Biological Process | GO:0071222 | cellular response to lipopolysaccharide | Mir30d | IDA | Mouse | PMID:18762567 | |
| Biological Process | GO:0060291 | long-term synaptic potentiation | Mir30d | IEP | Mouse | PMID:25858512 | |
| Biological Process | GO:0009617 | response to bacterium | Mir30d | IEP | Mouse | PMID:24205035 | |
| Biological Process | GO:0070482 | response to oxygen levels | Mir30d | IDA | Mouse | PMID:19188439 | |
| Biological Process | GO:0007605 | sensory perception of sound | Mir30d | IEP | Mouse | PMID:23646144 |
| EXP Inferred from experiment |
| IDA Inferred from direct assay |
| IEP Inferred from expression pattern |
| IGI Inferred from genetic interaction |
| IMP Inferred from mutant phenotype |
| IPI Inferred from physical interaction |
| HTP Inferred from High Throughput Experiment |
| HDA Inferred from High Throughput Direct Assay |
| HMP Inferred from High Throughput Mutant Phenotype |
| HGI Inferred from High Throughput Genetic Interaction |
| HEP Inferred from High Throughput Expression Pattern |
Mouse Genome Database (MGD), Gene Expression Database (GXD), Mouse Models of Human Cancer database (MMHCdb) (formerly Mouse Tumor Biology (MTB)), Gene Ontology (GO) |
||
|
Citing These Resources Funding Information Warranty Disclaimer, Privacy Notice, Licensing, & Copyright Send questions and comments to User Support. |
last database update 05/05/2026 MGI 6.24 |
|
|
|
||