|
Source |
Alliance of Genome Resources |



| Category | ID | Classification term | Gene | Evidence | Inferred from | Organism | Reference |
|---|---|---|---|---|---|---|---|
| Molecular Function | GO:0005515 | protein binding | MED20 | IPI | UniProtKB:Q9NX70 | Human | PMID:14576168 |
| Molecular Function | GO:0005515 | protein binding | MED20 | IPI | UniProtKB:Q9NX70 | Human | PMID:15175163 |
| Molecular Function | GO:0005515 | protein binding | MED20 | IPI | UniProtKB:Q9BUE0 | Human | PMID:24981860 |
| Molecular Function | GO:0005515 | protein binding | MED20 | IPI | UniProtKB:Q9BUE0 | Human | PMID:25281560 |
| Molecular Function | GO:0005515 | protein binding | MED20 | IPI | UniProtKB:Q9NX70 | Human | PMID:25281560 |
| Molecular Function | GO:0005515 | protein binding | MED20 | IPI | UniProtKB:Q9BUE0 | Human | PMID:25416956 |
| Molecular Function | GO:0005515 | protein binding | MED20 | IPI | UniProtKB:Q9BUE0 | Human | PMID:28514442 |
| Molecular Function | GO:0005515 | protein binding | MED20 | IPI | UniProtKB:Q9BUE0 | Human | PMID:31515488 |
| Molecular Function | GO:0005515 | protein binding | MED20 | IPI | UniProtKB:P25490 | Human | PMID:32296183 |
| Molecular Function | GO:0005515 | protein binding | MED20 | IPI | UniProtKB:Q06547 | Human | PMID:32296183 |
| Molecular Function | GO:0005515 | protein binding | MED20 | IPI | UniProtKB:Q49AR9 | Human | PMID:32296183 |
| Molecular Function | GO:0005515 | protein binding | MED20 | IPI | UniProtKB:Q6BCY4-2 | Human | PMID:32296183 |
| Molecular Function | GO:0005515 | protein binding | MED20 | IPI | UniProtKB:Q6IPE9 | Human | PMID:32296183 |
| Molecular Function | GO:0005515 | protein binding | MED20 | IPI | UniProtKB:Q6ZRS2-3 | Human | PMID:32296183 |
| Molecular Function | GO:0005515 | protein binding | MED20 | IPI | UniProtKB:Q86WT6-2 | Human | PMID:32296183 |
| Molecular Function | GO:0005515 | protein binding | MED20 | IPI | UniProtKB:Q8WWB5 | Human | PMID:32296183 |
| Molecular Function | GO:0005515 | protein binding | MED20 | IPI | UniProtKB:Q96DN0 | Human | PMID:32296183 |
| Molecular Function | GO:0005515 | protein binding | MED20 | IPI | UniProtKB:Q9BUE0 | Human | PMID:32296183 |
| Molecular Function | GO:0005515 | protein binding | MED20 | IPI | UniProtKB:Q9UIG4 | Human | PMID:32296183 |
| Molecular Function | GO:0005515 | protein binding | Med20 | IPI | UniProtKB:O75586|UniProtKB:Q6P2C8|UniProtKB:Q9BUE0|UniProtKB:Q9CQI9|UniProtKB:Q9D7W5|UniProtKB:Q9NX70 | Mouse | MGI:MGI:5607368|PMID:24882805 |
| Molecular Function | GO:0005515 | protein binding | Med20 | IPI | UniProtKB:Q9BUE0 | Mouse | MGI:MGI:3690177|PMID:12584197 |
| Molecular Function | GO:0061630 | ubiquitin protein ligase activity | Med20 | IDA | Rat | PMID:12149480|RGD:2304264 | |
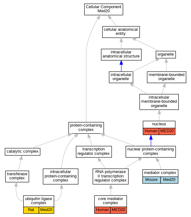
| Cellular Component | GO:0070847 | core mediator complex | MED20 | IPI | Human | PMID:24882805 | |
| Cellular Component | GO:0016592 | mediator complex | Med20 | IDA | Mouse | PMID:15340084 | |
| Cellular Component | GO:0005634 | nucleus | MED20 | IDA | Human | PMID:24882805 | |
| Cellular Component | GO:0000151 | ubiquitin ligase complex | Med20 | IDA | Rat | PMID:12149480|RGD:2304264 | |
| Biological Process | GO:0016567 | protein ubiquitination | Med20 | IDA | Rat | PMID:12149480|RGD:2304264 | |
| Biological Process | GO:0035914 | skeletal muscle cell differentiation | Med20 | IMP | Mouse | PMID:22147266 |
| EXP Inferred from experiment |
| IDA Inferred from direct assay |
| IEP Inferred from expression pattern |
| IGI Inferred from genetic interaction |
| IMP Inferred from mutant phenotype |
| IPI Inferred from physical interaction |
| HTP Inferred from High Throughput Experiment |
| HDA Inferred from High Throughput Direct Assay |
| HMP Inferred from High Throughput Mutant Phenotype |
| HGI Inferred from High Throughput Genetic Interaction |
| HEP Inferred from High Throughput Expression Pattern |
Mouse Genome Database (MGD), Gene Expression Database (GXD), Mouse Models of Human Cancer database (MMHCdb) (formerly Mouse Tumor Biology (MTB)), Gene Ontology (GO) |
||
|
Citing These Resources Funding Information Warranty Disclaimer, Privacy Notice, Licensing, & Copyright Send questions and comments to User Support. |
last database update 12/30/2025 MGI 6.24 |
|
|
|
||