|
Source |
Alliance of Genome Resources |



| Category | ID | Classification term | Gene | Evidence | Inferred from | Organism | Reference |
|---|---|---|---|---|---|---|---|
| Molecular Function | GO:0005515 | protein binding | KRT25 | IPI | UniProtKB:O14964 | Human | PMID:32296183 |
| Molecular Function | GO:0005515 | protein binding | KRT25 | IPI | UniProtKB:O43790 | Human | PMID:32296183 |
| Molecular Function | GO:0005515 | protein binding | KRT25 | IPI | UniProtKB:O60437 | Human | PMID:32296183 |
| Molecular Function | GO:0005515 | protein binding | KRT25 | IPI | UniProtKB:O95678 | Human | PMID:32296183 |
| Molecular Function | GO:0005515 | protein binding | KRT25 | IPI | UniProtKB:P02538 | Human | PMID:32296183 |
| Molecular Function | GO:0005515 | protein binding | KRT25 | IPI | UniProtKB:P04259 | Human | PMID:32296183 |
| Molecular Function | GO:0005515 | protein binding | KRT25 | IPI | UniProtKB:P04264 | Human | PMID:32296183 |
| Molecular Function | GO:0005515 | protein binding | KRT25 | IPI | UniProtKB:P05787 | Human | PMID:32296183 |
| Molecular Function | GO:0005515 | protein binding | KRT25 | IPI | UniProtKB:P12035 | Human | PMID:32296183 |
| Molecular Function | GO:0005515 | protein binding | KRT25 | IPI | UniProtKB:P13647 | Human | PMID:32296183 |
| Molecular Function | GO:0005515 | protein binding | KRT25 | IPI | UniProtKB:P19013 | Human | PMID:32296183 |
| Molecular Function | GO:0005515 | protein binding | KRT25 | IPI | UniProtKB:P35908 | Human | PMID:32296183 |
| Molecular Function | GO:0005515 | protein binding | KRT25 | IPI | UniProtKB:P48668 | Human | PMID:32296183 |
| Molecular Function | GO:0005515 | protein binding | KRT25 | IPI | UniProtKB:P78385 | Human | PMID:32296183 |
| Molecular Function | GO:0005515 | protein binding | KRT25 | IPI | UniProtKB:P78386 | Human | PMID:32296183 |
| Molecular Function | GO:0005515 | protein binding | KRT25 | IPI | UniProtKB:Q01546 | Human | PMID:32296183 |
| Molecular Function | GO:0005515 | protein binding | KRT25 | IPI | UniProtKB:Q14CN4 | Human | PMID:32296183 |
| Molecular Function | GO:0005515 | protein binding | KRT25 | IPI | UniProtKB:Q3SY84 | Human | PMID:32296183 |
| Molecular Function | GO:0005515 | protein binding | KRT25 | IPI | UniProtKB:Q5XKE5 | Human | PMID:32296183 |
| Molecular Function | GO:0005515 | protein binding | KRT25 | IPI | UniProtKB:Q7RTS7 | Human | PMID:32296183 |
| Molecular Function | GO:0005515 | protein binding | KRT25 | IPI | UniProtKB:Q8N1N4 | Human | PMID:32296183 |
| Molecular Function | GO:0005515 | protein binding | KRT25 | IPI | UniProtKB:Q8NDC4 | Human | PMID:32296183 |
| Molecular Function | GO:0005515 | protein binding | Krt25 | IPI | PR:Q9DCV7 | Mouse | PMID:11591653 |
| Molecular Function | GO:0046982 | protein heterodimerization activity | KRT25 | IDA | Human | PMID:26902920 | |
| Molecular Function | GO:0046982 | protein heterodimerization activity | KRT25 | IMP | Human | PMID:28899683 | |
| Cellular Component | GO:0070062 | extracellular exosome | KRT25 | HDA | Human | PMID:23533145 | |
| Cellular Component | GO:0045095 | keratin filament | KRT25 | IPI | Human | PMID:32296183 | |
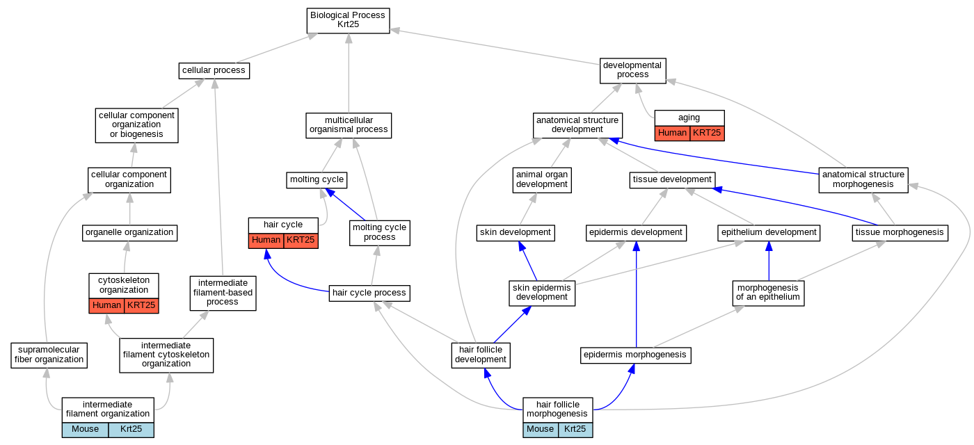
| Biological Process | GO:0007568 | aging | KRT25 | IDA | Human | PMID:21916889 | |
| Biological Process | GO:0007010 | cytoskeleton organization | KRT25 | IDA | Human | PMID:26902920 | |
| Biological Process | GO:0042633 | hair cycle | KRT25 | IDA | Human | PMID:21916889 | |
| Biological Process | GO:0031069 | hair follicle morphogenesis | Krt25 | IMP | MGI:MGI:3707007 | Mouse | PMID:17920809 |
| Biological Process | GO:0045109 | intermediate filament organization | Krt25 | IMP | MGI:MGI:3707007 | Mouse | PMID:17920809 |
| EXP Inferred from experiment |
| IDA Inferred from direct assay |
| IEP Inferred from expression pattern |
| IGI Inferred from genetic interaction |
| IMP Inferred from mutant phenotype |
| IPI Inferred from physical interaction |
| HTP Inferred from High Throughput Experiment |
| HDA Inferred from High Throughput Direct Assay |
| HMP Inferred from High Throughput Mutant Phenotype |
| HGI Inferred from High Throughput Genetic Interaction |
| HEP Inferred from High Throughput Expression Pattern |
Mouse Genome Database (MGD), Gene Expression Database (GXD), Mouse Models of Human Cancer database (MMHCdb) (formerly Mouse Tumor Biology (MTB)), Gene Ontology (GO) |
||
|
Citing These Resources Funding Information Warranty Disclaimer, Privacy Notice, Licensing, & Copyright Send questions and comments to User Support. |
last database update 05/05/2026 MGI 6.24 |
|
|
|
||