|
Source |
Alliance of Genome Resources |



| Category | ID | Classification term | Gene | Evidence | Inferred from | Organism | Reference |
|---|---|---|---|---|---|---|---|
| Molecular Function | GO:0005515 | protein binding | KANSL2 | IPI | UniProtKB:P61964 | Human | PMID:24788516 |
| Molecular Function | GO:0005515 | protein binding | KANSL2 | IPI | UniProtKB:P61964 | Human | PMID:24981860 |
| Molecular Function | GO:0005515 | protein binding | KANSL2 | IPI | UniProtKB:P61964 | Human | PMID:27705803 |
| Cellular Component | GO:0015629 | actin cytoskeleton | KANSL2 | IDA | Human | GO_REF:0000052 | |
| Cellular Component | GO:0005829 | cytosol | KANSL2 | IDA | Human | GO_REF:0000052 | |
| Cellular Component | GO:0000123 | histone acetyltransferase complex | KANSL2 | IDA | Human | PMID:20018852 | |
| Cellular Component | GO:0044545 | NSL complex | KANSL2 | IDA | Human | PMID:20018852 | |
| Cellular Component | GO:0005654 | nucleoplasm | KANSL2 | IDA | Human | GO_REF:0000052 | |
| Cellular Component | GO:0005886 | plasma membrane | KANSL2 | IDA | Human | GO_REF:0000052 | |
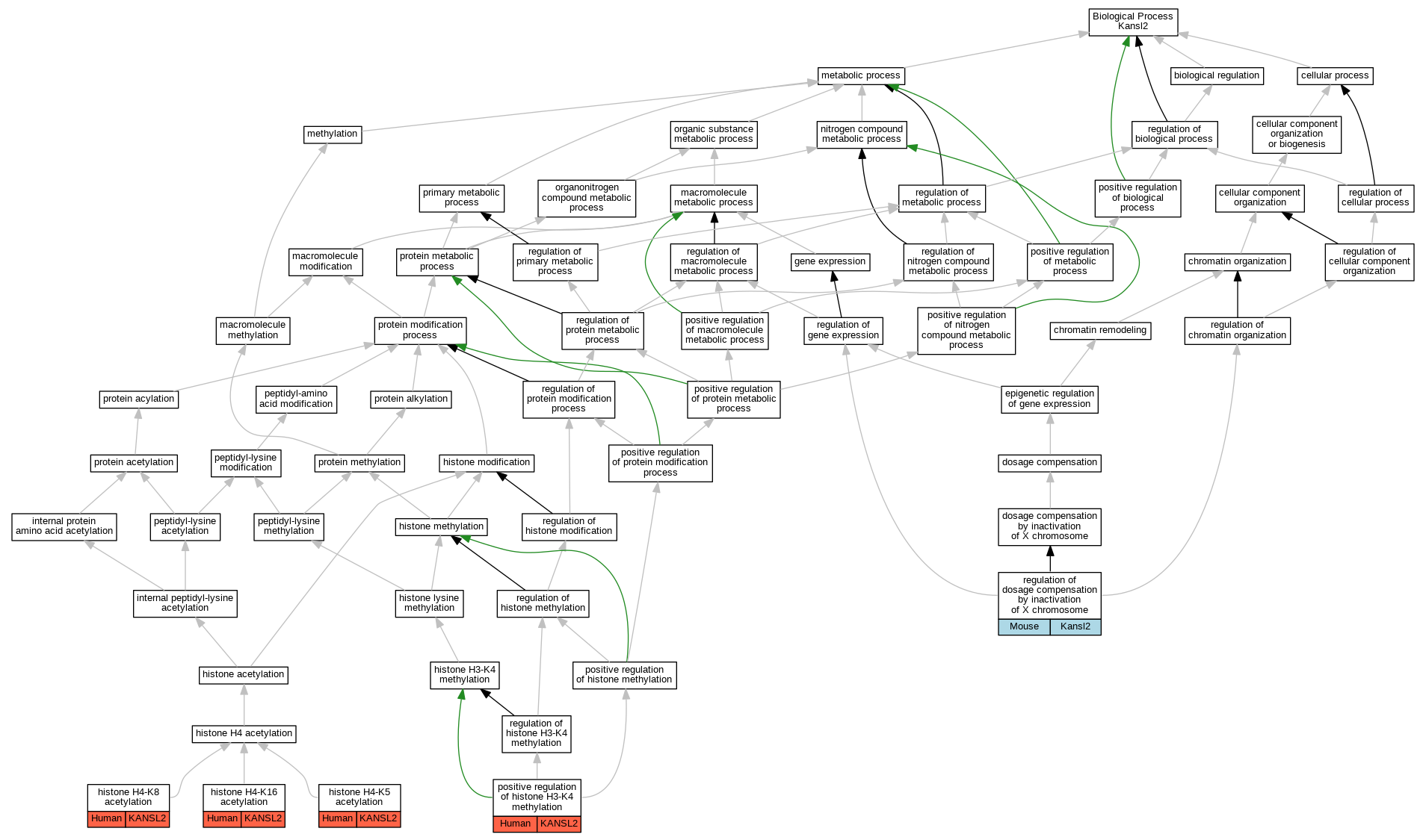
| Biological Process | GO:0043984 | histone H4-K16 acetylation | KANSL2 | IDA | Human | PMID:20018852 | |
| Biological Process | GO:0043981 | histone H4-K5 acetylation | KANSL2 | IDA | Human | PMID:20018852 | |
| Biological Process | GO:0043982 | histone H4-K8 acetylation | KANSL2 | IDA | Human | PMID:20018852 | |
| Biological Process | GO:0051571 | positive regulation of histone H3-K4 methylation | KANSL2 | IDA | Human | PMID:24244196 | |
| Biological Process | GO:1900095 | regulation of dosage compensation by inactivation of X chromosome | Kansl2 | IDA | Mouse | MGI:MGI:6207704|PMID:24842875 |
| EXP Inferred from experiment |
| IDA Inferred from direct assay |
| IEP Inferred from expression pattern |
| IGI Inferred from genetic interaction |
| IMP Inferred from mutant phenotype |
| IPI Inferred from physical interaction |
| HTP Inferred from High Throughput Experiment |
| HDA Inferred from High Throughput Direct Assay |
| HMP Inferred from High Throughput Mutant Phenotype |
| HGI Inferred from High Throughput Genetic Interaction |
| HEP Inferred from High Throughput Expression Pattern |
Mouse Genome Database (MGD), Gene Expression Database (GXD), Mouse Models of Human Cancer database (MMHCdb) (formerly Mouse Tumor Biology (MTB)), Gene Ontology (GO) |
||
|
Citing These Resources Funding Information Warranty Disclaimer, Privacy Notice, Licensing, & Copyright Send questions and comments to User Support. |
last database update 12/30/2025 MGI 6.24 |
|
|
|
||