|
Source |
Alliance of Genome Resources |



| Category | ID | Classification term | Gene | Evidence | Inferred from | Organism | Reference |
|---|---|---|---|---|---|---|---|
| Molecular Function | GO:0005515 | protein binding | INO80C | IPI | UniProtKB:P37173 | Human | PMID:32814053 |
| Molecular Function | GO:0005515 | protein binding | INO80C | IPI | UniProtKB:P50454 | Human | PMID:32814053 |
| Cellular Component | GO:0031011 | Ino80 complex | INO80C | IDA | Human | PMID:21303910 | |
| Cellular Component | GO:0071339 | MLL1 complex | INO80C | IDA | Human | PMID:15960975 | |
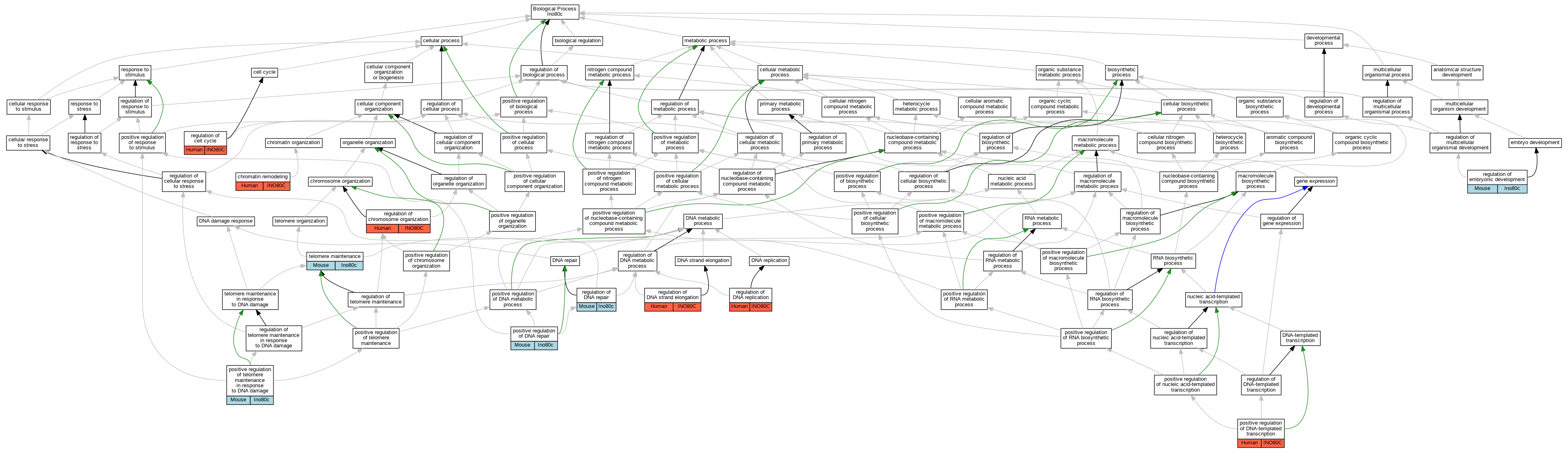
| Biological Process | GO:0006338 | chromatin remodeling | INO80C | IDA | Human | PMID:21303910 | |
| Biological Process | GO:0045739 | positive regulation of DNA repair | Ino80c | IDA | Mouse | MGI:MGI:5638510|PMID:23979016 | |
| Biological Process | GO:0045893 | positive regulation of DNA-templated transcription | INO80C | IMP | Human | PMID:27641337 | |
| Biological Process | GO:1904507 | positive regulation of telomere maintenance in response to DNA damage | Ino80c | IMP | Mouse | MGI:MGI:5638510|PMID:23979016 | |
| Biological Process | GO:0051726 | regulation of cell cycle | INO80C | IMP | Human | PMID:26340092 | |
| Biological Process | GO:0033044 | regulation of chromosome organization | INO80C | IMP | Human | PMID:26340092 | |
| Biological Process | GO:0006282 | regulation of DNA repair | Ino80c | IDA | Mouse | MGI:MGI:5638510|PMID:23979016 | |
| Biological Process | GO:0006275 | regulation of DNA replication | INO80C | IMP | Human | PMID:25016522 | |
| Biological Process | GO:0060382 | regulation of DNA strand elongation | INO80C | IMP | Human | PMID:25016522 | |
| Biological Process | GO:0045995 | regulation of embryonic development | Ino80c | IMP | Mouse | MGI:MGI:5638510|PMID:23979016 | |
| Biological Process | GO:0000723 | telomere maintenance | Ino80c | IMP | Mouse | MGI:MGI:5638510|PMID:23979016 |
| EXP Inferred from experiment |
| IDA Inferred from direct assay |
| IEP Inferred from expression pattern |
| IGI Inferred from genetic interaction |
| IMP Inferred from mutant phenotype |
| IPI Inferred from physical interaction |
| HTP Inferred from High Throughput Experiment |
| HDA Inferred from High Throughput Direct Assay |
| HMP Inferred from High Throughput Mutant Phenotype |
| HGI Inferred from High Throughput Genetic Interaction |
| HEP Inferred from High Throughput Expression Pattern |
Mouse Genome Database (MGD), Gene Expression Database (GXD), Mouse Models of Human Cancer database (MMHCdb) (formerly Mouse Tumor Biology (MTB)), Gene Ontology (GO) |
||
|
Citing These Resources Funding Information Warranty Disclaimer, Privacy Notice, Licensing, & Copyright Send questions and comments to User Support. |
last database update 05/12/2026 MGI 6.24 |
|
|
|
||