|
Source |
Alliance of Genome Resources |



| Category | ID | Classification term | Gene | Evidence | Inferred from | Organism | Reference |
|---|---|---|---|---|---|---|---|
| Molecular Function | GO:0038102 | activin receptor antagonist activity | IGSF1 | IDA | Human | PMID:11266516 | |
| Molecular Function | GO:0015026 | coreceptor activity | Igsf1 | IDA | Rat | PMID:11266515|RGD:633133 | |
| Molecular Function | GO:0034711 | inhibin binding | IGSF1 | IDA | Human | PMID:11266516 | |
| Molecular Function | GO:0005515 | protein binding | IGSF1 | IPI | UniProtKB:O00238 | Human | PMID:11266516 |
| Molecular Function | GO:0005515 | protein binding | IGSF1 | IPI | UniProtKB:P27037 | Human | PMID:11266516 |
| Molecular Function | GO:0005515 | protein binding | IGSF1 | IPI | UniProtKB:P36896 | Human | PMID:11266516 |
| Molecular Function | GO:0005515 | protein binding | IGSF1 | IPI | UniProtKB:P37023 | Human | PMID:11266516 |
| Molecular Function | GO:0005515 | protein binding | IGSF1 | IPI | UniProtKB:Q04771 | Human | PMID:11266516 |
| Molecular Function | GO:0005515 | protein binding | IGSF1 | IPI | UniProtKB:Q13705 | Human | PMID:11266516 |
| Molecular Function | GO:0005515 | protein binding | IGSF1 | IPI | UniProtKB:Q9ULT8 | Human | PMID:12421765 |
| Cellular Component | GO:0016020 | membrane | IGSF1 | IDA | Human | PMID:11266516 | |
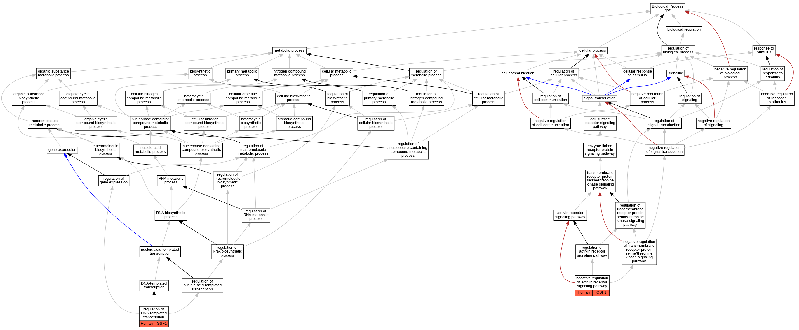
| Biological Process | GO:0032926 | negative regulation of activin receptor signaling pathway | IGSF1 | IDA | Human | PMID:11266516 | |
| Biological Process | GO:0006355 | regulation of DNA-templated transcription | IGSF1 | IDA | Human | PMID:11266516 |
| EXP Inferred from experiment |
| IDA Inferred from direct assay |
| IEP Inferred from expression pattern |
| IGI Inferred from genetic interaction |
| IMP Inferred from mutant phenotype |
| IPI Inferred from physical interaction |
| HTP Inferred from High Throughput Experiment |
| HDA Inferred from High Throughput Direct Assay |
| HMP Inferred from High Throughput Mutant Phenotype |
| HGI Inferred from High Throughput Genetic Interaction |
| HEP Inferred from High Throughput Expression Pattern |
Mouse Genome Database (MGD), Gene Expression Database (GXD), Mouse Models of Human Cancer database (MMHCdb) (formerly Mouse Tumor Biology (MTB)), Gene Ontology (GO) |
||
|
Citing These Resources Funding Information Warranty Disclaimer, Privacy Notice, Licensing, & Copyright Send questions and comments to User Support. |
last database update 12/09/2025 MGI 6.24 |
|
|
|
||