|
Source |
Alliance of Genome Resources |



| Category | ID | Classification term | Gene | Evidence | Inferred from | Organism | Reference |
|---|---|---|---|---|---|---|---|
| Molecular Function | GO:0045296 | cadherin binding | H3C1 | HDA | Human | PMID:25468996 | |
| Molecular Function | GO:0005515 | protein binding | H3C1 | IPI | UniProtKB:P38991 | Human | PMID:10949293 |
| Molecular Function | GO:0005515 | protein binding | H3C1 | IPI | UniProtKB:P38991 | Human | PMID:10975519 |
| Molecular Function | GO:0005515 | protein binding | H3C1 | IPI | UniProtKB:Q8WTS6 | Human | PMID:12540855 |
| Molecular Function | GO:0005515 | protein binding | H3C1 | IPI | UniProtKB:P49321 | Human | PMID:16189514 |
| Molecular Function | GO:0005515 | protein binding | H3C1 | IPI | UniProtKB:P63104 | Human | PMID:16246723 |
| Molecular Function | GO:0005515 | protein binding | H3C1 | IPI | UniProtKB:A8MW92 | Human | PMID:16415788 |
| Molecular Function | GO:0005515 | protein binding | H3C1 | IPI | UniProtKB:O75164 | Human | PMID:16415788 |
| Molecular Function | GO:0005515 | protein binding | H3C1 | IPI | UniProtKB:P45973 | Human | PMID:16415788 |
| Molecular Function | GO:0005515 | protein binding | H3C1 | IPI | UniProtKB:P83916 | Human | PMID:16415788 |
| Molecular Function | GO:0005515 | protein binding | H3C1 | IPI | UniProtKB:Q12888 | Human | PMID:16415788 |
| Molecular Function | GO:0005515 | protein binding | H3C1 | IPI | UniProtKB:Q13185 | Human | PMID:16415788 |
| Molecular Function | GO:0005515 | protein binding | H3C1 | IPI | UniProtKB:Q9BVI0 | Human | PMID:16415788 |
| Molecular Function | GO:0005515 | protein binding | H3C1 | IPI | UniProtKB:Q9Y232 | Human | PMID:16415788 |
| Molecular Function | GO:0005515 | protein binding | H3C1 | IPI | UniProtKB:Q9Y468 | Human | PMID:16415788 |
| Molecular Function | GO:0005515 | protein binding | H3C1 | IPI | UniProtKB:O75164 | Human | PMID:16603238 |
| Molecular Function | GO:0005515 | protein binding | H3C1 | IPI | UniProtKB:P61964 | Human | PMID:16946699 |
| Molecular Function | GO:0005515 | protein binding | H3C1 | IPI | UniProtKB:Q9UNL4 | Human | PMID:17157298 |
| Molecular Function | GO:0005515 | protein binding | H3C1 | IPI | UniProtKB:O43918 | Human | PMID:18292755 |
| Molecular Function | GO:0005515 | protein binding | H3C1 | IPI | UniProtKB:P63104 | Human | PMID:18418070 |
| Molecular Function | GO:0005515 | protein binding | H3C1 | IPI | UniProtKB:P49321 | Human | PMID:19410544 |
| Molecular Function | GO:0005515 | protein binding | H3C1 | IPI | UniProtKB:P62805 | Human | PMID:19410544 |
| Molecular Function | GO:0005515 | protein binding | H3C1 | IPI | UniProtKB:Q8WXX5 | Human | PMID:19410544 |
| Molecular Function | GO:0005515 | protein binding | H3C1 | IPI | UniProtKB:P45973 | Human | PMID:19498464 |
| Molecular Function | GO:0005515 | protein binding | H3C1 | IPI | UniProtKB:P49321-2 | Human | PMID:19498464 |
| Molecular Function | GO:0005515 | protein binding | H3C1 | IPI | UniProtKB:P62805 | Human | PMID:19498464 |
| Molecular Function | GO:0005515 | protein binding | H3C1 | IPI | UniProtKB:P63104 | Human | PMID:19766566 |
| Molecular Function | GO:0005515 | protein binding | H3C1 | IPI | UniProtKB:P49321 | Human | PMID:20080577 |
| Molecular Function | GO:0005515 | protein binding | H3C1 | IPI | UniProtKB:P62805 | Human | PMID:20498094 |
| Molecular Function | GO:0005515 | protein binding | H3C1 | IPI | UniProtKB:Q03164 | Human | PMID:20541251 |
| Molecular Function | GO:0005515 | protein binding | H3C1 | IPI | UniProtKB:P62805 | Human | PMID:20739937 |
| Molecular Function | GO:0005515 | protein binding | H3C1 | IPI | UniProtKB:P45973 | Human | PMID:20871592 |
| Molecular Function | GO:0005515 | protein binding | H3C1 | IPI | UniProtKB:P83916 | Human | PMID:20871592 |
| Molecular Function | GO:0005515 | protein binding | H3C1 | IPI | UniProtKB:Q13185 | Human | PMID:20871592 |
| Molecular Function | GO:0005515 | protein binding | H3C1 | IPI | UniProtKB:Q99549 | Human | PMID:20871592 |
| Molecular Function | GO:0005515 | protein binding | H3C1 | IPI | UniProtKB:P25554 | Human | PMID:21685874 |
| Molecular Function | GO:0005515 | protein binding | H3C1 | IPI | UniProtKB:Q96ES7 | Human | PMID:21685874 |
| Molecular Function | GO:0005515 | protein binding | H3C1 | IPI | UniProtKB:Q8IWS0 | Human | PMID:22720776 |
| Molecular Function | GO:0005515 | protein binding | H3C1 | IPI | UniProtKB:Q9UER7-1 | Human | PMID:23142979 |
| Molecular Function | GO:0005515 | protein binding | H3C1 | IPI | UniProtKB:P42858 | Human | PMID:23275563 |
| Molecular Function | GO:0005515 | protein binding | H3C1 | IPI | UniProtKB:Q8R5C8 | Human | PMID:24590075 |
| Molecular Function | GO:0005515 | protein binding | H3C1 | IPI | UniProtKB:P14618-1 | Human | PMID:24606918 |
| Molecular Function | GO:0005515 | protein binding | H3C1 | IPI | UniProtKB:P61964 | Human | PMID:24788516 |
| Molecular Function | GO:0005515 | protein binding | H3C1 | IPI | UniProtKB:P49321 | Human | PMID:24981860 |
| Molecular Function | GO:0005515 | protein binding | H3C1 | IPI | UniProtKB:Q13185 | Human | PMID:24981860 |
| Molecular Function | GO:0005515 | protein binding | H3C1 | IPI | UniProtKB:P45973 | Human | PMID:25281560 |
| Molecular Function | GO:0005515 | protein binding | H3C1 | IPI | UniProtKB:P49321 | Human | PMID:25281560 |
| Molecular Function | GO:0005515 | protein binding | H3C1 | IPI | UniProtKB:Q8WXX5 | Human | PMID:25281560 |
| Molecular Function | GO:0005515 | protein binding | H3C1 | IPI | UniProtKB:P49321-2 | Human | PMID:25416956 |
| Molecular Function | GO:0005515 | protein binding | H3C1 | IPI | UniProtKB:P62805 | Human | PMID:25416956 |
| Molecular Function | GO:0005515 | protein binding | H3C1 | IPI | UniProtKB:Q8WUP2 | Human | PMID:25416956 |
| Molecular Function | GO:0005515 | protein binding | H3C1 | IPI | UniProtKB:Q7JXA8 | Human | PMID:25613572 |
| Molecular Function | GO:0005515 | protein binding | H3C1 | IPI | UniProtKB:P49736 | Human | PMID:26167883 |
| Molecular Function | GO:0005515 | protein binding | H3C1 | IPI | UniProtKB:P45973 | Human | PMID:28514442 |
| Molecular Function | GO:0005515 | protein binding | H3C1 | IPI | UniProtKB:P49736 | Human | PMID:28514442 |
| Molecular Function | GO:0005515 | protein binding | H3C1 | IPI | UniProtKB:P62805 | Human | PMID:28514442 |
| Molecular Function | GO:0005515 | protein binding | H3C1 | IPI | UniProtKB:P49321 | Human | PMID:29568061 |
| Molecular Function | GO:0005515 | protein binding | H3C1 | IPI | UniProtKB:P83916 | Human | PMID:29568061 |
| Molecular Function | GO:0005515 | protein binding | H3C1 | IPI | UniProtKB:Q8WXX5 | Human | PMID:29568061 |
| Molecular Function | GO:0005515 | protein binding | H3C1 | IDA | Human | PMID:30867594 | |
| Molecular Function | GO:0005515 | protein binding | H3C1 | IPI | UniProtKB:P49321 | Human | PMID:31515488 |
| Molecular Function | GO:0005515 | protein binding | H3C1 | IPI | UniProtKB:Q12824 | Human | PMID:31759698 |
| Molecular Function | GO:0005515 | protein binding | H3C1 | IPI | UniProtKB:P49321-2 | Human | PMID:32296183 |
| Molecular Function | GO:0005515 | protein binding | H3C1 | IPI | UniProtKB:Q8WXX5 | Human | PMID:32296183 |
| Molecular Function | GO:0005515 | protein binding | H3C1 | IPI | UniProtKB:O43933 | Human | PMID:32814053 |
| Molecular Function | GO:0005515 | protein binding | H3C1 | IPI | UniProtKB:O60260-5 | Human | PMID:32814053 |
| Molecular Function | GO:0005515 | protein binding | H3C1 | IPI | UniProtKB:O76024 | Human | PMID:32814053 |
| Molecular Function | GO:0005515 | protein binding | H3C1 | IPI | UniProtKB:P01023 | Human | PMID:32814053 |
| Molecular Function | GO:0005515 | protein binding | H3C1 | IPI | UniProtKB:P02766 | Human | PMID:32814053 |
| Molecular Function | GO:0005515 | protein binding | H3C1 | IPI | UniProtKB:P07339 | Human | PMID:32814053 |
| Molecular Function | GO:0005515 | protein binding | H3C1 | IPI | UniProtKB:P13473-2 | Human | PMID:32814053 |
| Molecular Function | GO:0005515 | protein binding | H3C1 | IPI | UniProtKB:P28799 | Human | PMID:32814053 |
| Molecular Function | GO:0005515 | protein binding | H3C1 | IPI | UniProtKB:P37840 | Human | PMID:32814053 |
| Molecular Function | GO:0005515 | protein binding | H3C1 | IPI | UniProtKB:P42858 | Human | PMID:32814053 |
| Molecular Function | GO:0005515 | protein binding | H3C1 | IPI | UniProtKB:P49768-2 | Human | PMID:32814053 |
| Molecular Function | GO:0005515 | protein binding | H3C1 | IPI | UniProtKB:P49810 | Human | PMID:32814053 |
| Molecular Function | GO:0005515 | protein binding | H3C1 | IPI | UniProtKB:P50570-2 | Human | PMID:32814053 |
| Molecular Function | GO:0005515 | protein binding | H3C1 | IPI | UniProtKB:P54252 | Human | PMID:32814053 |
| Molecular Function | GO:0005515 | protein binding | H3C1 | IPI | UniProtKB:Q9Y371 | Human | PMID:32814053 |
| Molecular Function | GO:0005515 | protein binding | H3C1 | IPI | UniProtKB:Q9Y3C5 | Human | PMID:32814053 |
| Molecular Function | GO:0005515 | protein binding | H3C1 | IPI | UniProtKB:Q8WXX5 | Human | PMID:33857403 |
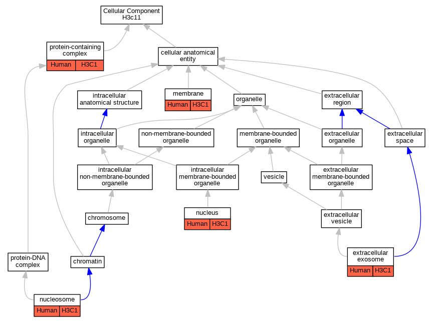
| Cellular Component | GO:0070062 | extracellular exosome | H3C1 | HDA | Human | PMID:20458337 | |
| Cellular Component | GO:0016020 | membrane | H3C1 | HDA | Human | PMID:19946888 | |
| Cellular Component | GO:0000786 | nucleosome | H3C1 | IPI | Human | PMID:21812398 | |
| Cellular Component | GO:0000786 | nucleosome | H3C1 | IPI | Human | PMID:24311584 | |
| Cellular Component | GO:0000786 | nucleosome | H3C1 | IDA | Human | PMID:14718166 | |
| Cellular Component | GO:0000786 | nucleosome | H3C1 | IDA | Human | PMID:20498094 | |
| Cellular Component | GO:0000786 | nucleosome | H3C1 | IDA | Human | PMID:21636898 | |
| Cellular Component | GO:0000786 | nucleosome | H3C1 | IDA | Human | PMID:24699735 | |
| Cellular Component | GO:0000786 | nucleosome | H3C1 | IDA | Human | PMID:25615412 | |
| Cellular Component | GO:0000786 | nucleosome | H3C1 | IDA | Human | PMID:30867594 | |
| Cellular Component | GO:0005634 | nucleus | H3C1 | HDA | Human | PMID:21630459 | |
| Cellular Component | GO:0005634 | nucleus | H3C1 | IDA | Human | PMID:21636898 | |
| Cellular Component | GO:0005634 | nucleus | H3C1 | IDA | Human | PMID:22720776 | |
| Cellular Component | GO:0032991 | protein-containing complex | H3C1 | IDA | Human | PMID:14718166 | |
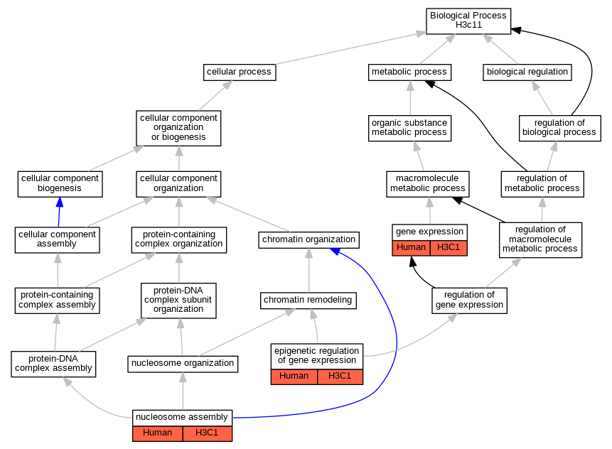
| Biological Process | GO:0040029 | epigenetic regulation of gene expression | H3C1 | IDA | Human | PMID:16267050 | |
| Biological Process | GO:0010467 | gene expression | H3C1 | IDA | Human | PMID:30867594 | |
| Biological Process | GO:0006334 | nucleosome assembly | H3C1 | IDA | Human | PMID:14718166 | |
| Biological Process | GO:0006334 | nucleosome assembly | H3C1 | IDA | Human | PMID:20498094 | |
| Biological Process | GO:0006334 | nucleosome assembly | H3C1 | IDA | Human | PMID:21636898 | |
| Biological Process | GO:0006334 | nucleosome assembly | H3C1 | IDA | Human | PMID:24699735 | |
| Biological Process | GO:0006334 | nucleosome assembly | H3C1 | IMP | Human | PMID:25615412 |
| EXP Inferred from experiment |
| IDA Inferred from direct assay |
| IEP Inferred from expression pattern |
| IGI Inferred from genetic interaction |
| IMP Inferred from mutant phenotype |
| IPI Inferred from physical interaction |
| HTP Inferred from High Throughput Experiment |
| HDA Inferred from High Throughput Direct Assay |
| HMP Inferred from High Throughput Mutant Phenotype |
| HGI Inferred from High Throughput Genetic Interaction |
| HEP Inferred from High Throughput Expression Pattern |
Mouse Genome Database (MGD), Gene Expression Database (GXD), Mouse Models of Human Cancer database (MMHCdb) (formerly Mouse Tumor Biology (MTB)), Gene Ontology (GO) |
||
|
Citing These Resources Funding Information Warranty Disclaimer, Privacy Notice, Licensing, & Copyright Send questions and comments to User Support. |
last database update 12/30/2025 MGI 6.24 |
|
|
|
||