|
Source |
Alliance of Genome Resources |



| Category | ID | Classification term | Gene | Evidence | Inferred from | Organism | Reference |
|---|---|---|---|---|---|---|---|
| Molecular Function | GO:0031490 | chromatin DNA binding | H1-5 | IMP | Human | PMID:15911621 | |
| Molecular Function | GO:0031490 | chromatin DNA binding | H1-5 | IMP | Human | PMID:22956909 | |
| Molecular Function | GO:0003677 | DNA binding | H1f5 | IDA | Mouse | PMID:15562002 | |
| Molecular Function | GO:0003677 | DNA binding | H1f5 | IDA | Mouse | PMID:9182532 | |
| Molecular Function | GO:0042826 | histone deacetylase binding | H1-5 | IPI | UniProtKB:Q96EB6 | Human | PMID:22956909 |
| Molecular Function | GO:0005515 | protein binding | H1-5 | IPI | UniProtKB:Q9HC52 | Human | PMID:26496610 |
| Molecular Function | GO:0005515 | protein binding | H1-5 | IPI | UniProtKB:Q9HC52 | Human | PMID:30021884 |
| Molecular Function | GO:0005515 | protein binding | H1f5 | IPI | PR:P13297 | Mouse | PMID:15192231 |
| Molecular Function | GO:0003723 | RNA binding | H1-5 | HDA | Human | PMID:22658674 | |
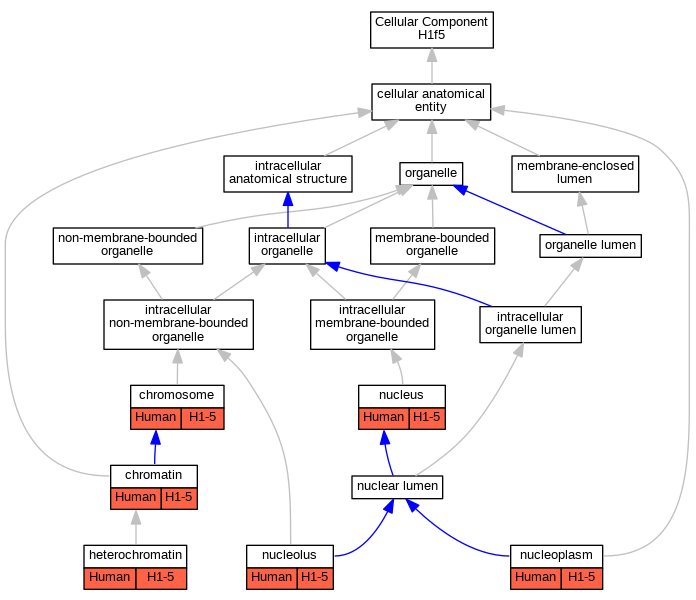
| Cellular Component | GO:0000785 | chromatin | H1-5 | IDA | Human | PMID:19882353 | |
| Cellular Component | GO:0000785 | chromatin | H1-5 | IDA | Human | PMID:22956909 | |
| Cellular Component | GO:0005694 | chromosome | H1-5 | IDA | Human | GO_REF:0000052 | |
| Cellular Component | GO:0000792 | heterochromatin | H1-5 | IDA | Human | PMID:15911621 | |
| Cellular Component | GO:0005730 | nucleolus | H1-5 | IDA | Human | GO_REF:0000052 | |
| Cellular Component | GO:0005654 | nucleoplasm | H1-5 | IDA | Human | GO_REF:0000052 | |
| Cellular Component | GO:0005634 | nucleus | H1-5 | IDA | Human | PMID:21383955 | |
| Biological Process | GO:0006325 | chromatin organization | H1-5 | IMP | Human | PMID:22956909 | |
| Biological Process | GO:0071169 | establishment of protein localization to chromatin | H1-5 | IMP | Human | PMID:22956909 | |
| Biological Process | GO:0007517 | muscle organ development | H1f5 | IPI | PR:P13297 | Mouse | PMID:15192231 |
| Biological Process | GO:0000122 | negative regulation of transcription by RNA polymerase II | H1-5 | IMP | Human | PMID:22956909 | |
| Biological Process | GO:0050821 | protein stabilization | H1-5 | IMP | Human | PMID:22956909 |
| EXP Inferred from experiment |
| IDA Inferred from direct assay |
| IEP Inferred from expression pattern |
| IGI Inferred from genetic interaction |
| IMP Inferred from mutant phenotype |
| IPI Inferred from physical interaction |
| HTP Inferred from High Throughput Experiment |
| HDA Inferred from High Throughput Direct Assay |
| HMP Inferred from High Throughput Mutant Phenotype |
| HGI Inferred from High Throughput Genetic Interaction |
| HEP Inferred from High Throughput Expression Pattern |
Mouse Genome Database (MGD), Gene Expression Database (GXD), Mouse Models of Human Cancer database (MMHCdb) (formerly Mouse Tumor Biology (MTB)), Gene Ontology (GO) |
||
|
Citing These Resources Funding Information Warranty Disclaimer, Privacy Notice, Licensing, & Copyright Send questions and comments to User Support. |
last database update 10/07/2025 MGI 6.24 |
|
|
|
||