|
Source |
Alliance of Genome Resources |



| Category | ID | Classification term | Gene | Evidence | Inferred from | Organism | Reference |
|---|---|---|---|---|---|---|---|
| Molecular Function | GO:0031490 | chromatin DNA binding | H1-2 | IDA | Human | PMID:15911621 | |
| Molecular Function | GO:0003677 | DNA binding | H1f2 | IDA | Mouse | PMID:15562002 | |
| Molecular Function | GO:0005515 | protein binding | H1-2 | IPI | UniProtKB:Q8IWS0 | Human | PMID:22720776 |
| Molecular Function | GO:0005515 | protein binding | H1f2 | IPI | UniProtKB:O41974 | Mouse | MGI:MGI:5787727|PMID:26581985 |
| Molecular Function | GO:0005515 | protein binding | H1f2 | IPI | PR:Q99MD9 | Mouse | PMID:10893414 |
| Molecular Function | GO:0005515 | protein binding | H1f2 | IPI | PR:Q09XV5 | Mouse | PMID:22083958 |
| Molecular Function | GO:0003723 | RNA binding | H1-2 | HDA | Human | PMID:22658674 | |
| Molecular Function | GO:0003723 | RNA binding | H1-2 | HDA | Human | PMID:22681889 | |
| Molecular Function | GO:0030527 | structural constituent of chromatin | H1f2 | IMP | MGI:MGI:2665852 | Mouse | PMID:12808097 |
| Cellular Component | GO:0000791 | euchromatin | H1-2 | IDA | Human | PMID:15911621 | |
| Cellular Component | GO:0000791 | euchromatin | H1f2 | IDA | Mouse | PMID:22083958 | |
| Cellular Component | GO:0005634 | nucleus | H1-2 | IDA | Human | PMID:21383955 | |
| Cellular Component | GO:0005634 | nucleus | H1-2 | IDA | Human | PMID:22720776 | |
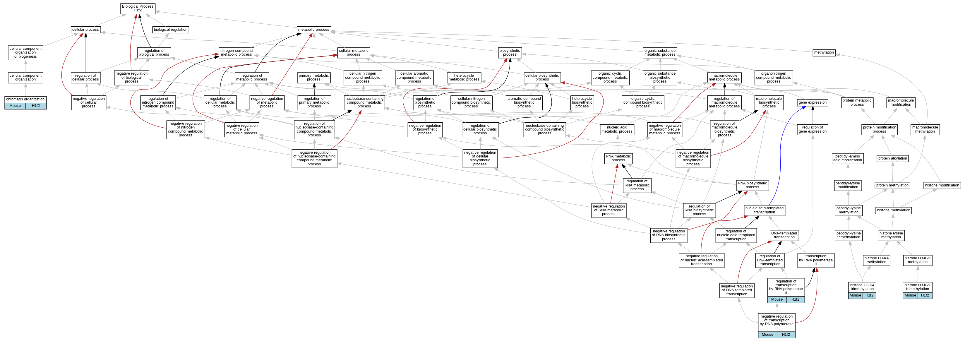
| Biological Process | GO:0006325 | chromatin organization | H1f2 | IMP | MGI:MGI:2665852 | Mouse | PMID:12808097 |
| Biological Process | GO:0098532 | histone H3-K27 trimethylation | H1f2 | IGI | MGI:MGI:107502 | Mouse | PMID:22701719 |
| Biological Process | GO:0098532 | histone H3-K27 trimethylation | H1f2 | IGI | MGI:MGI:1931527 | Mouse | PMID:22701719 |
| Biological Process | GO:0080182 | histone H3-K4 trimethylation | H1f2 | IGI | MGI:MGI:1931527 | Mouse | PMID:22701719 |
| Biological Process | GO:0080182 | histone H3-K4 trimethylation | H1f2 | IGI | MGI:MGI:107502 | Mouse | PMID:22701719 |
| Biological Process | GO:0000122 | negative regulation of transcription by RNA polymerase II | H1f2 | IGI | MGI:MGI:1931527 | Mouse | PMID:22083958 |
| Biological Process | GO:0000122 | negative regulation of transcription by RNA polymerase II | H1f2 | IGI | MGI:MGI:107502 | Mouse | PMID:22083958 |
| Biological Process | GO:0006357 | regulation of transcription by RNA polymerase II | H1f2 | IMP | Mouse | PMID:22701719 |
| EXP Inferred from experiment |
| IDA Inferred from direct assay |
| IEP Inferred from expression pattern |
| IGI Inferred from genetic interaction |
| IMP Inferred from mutant phenotype |
| IPI Inferred from physical interaction |
| HTP Inferred from High Throughput Experiment |
| HDA Inferred from High Throughput Direct Assay |
| HMP Inferred from High Throughput Mutant Phenotype |
| HGI Inferred from High Throughput Genetic Interaction |
| HEP Inferred from High Throughput Expression Pattern |
Mouse Genome Database (MGD), Gene Expression Database (GXD), Mouse Models of Human Cancer database (MMHCdb) (formerly Mouse Tumor Biology (MTB)), Gene Ontology (GO) |
||
|
Citing These Resources Funding Information Warranty Disclaimer, Privacy Notice, Licensing, & Copyright Send questions and comments to User Support. |
last database update 10/07/2025 MGI 6.24 |
|
|
|
||