|
Source |
Alliance of Genome Resources |



| Category | ID | Classification term | Gene | Evidence | Inferred from | Organism | Reference |
|---|---|---|---|---|---|---|---|
| Molecular Function | GO:0005515 | protein binding | GTF3C3 | IPI | UniProtKB:P01106 | Human | PMID:17314511 |
| Molecular Function | GO:0005515 | protein binding | GTF3C3 | IPI | UniProtKB:P42858 | Human | PMID:17500595 |
| Molecular Function | GO:0005515 | protein binding | GTF3C3 | IPI | UniProtKB:A0A384ME25 | Human | PMID:32814053 |
| Molecular Function | GO:0005515 | protein binding | GTF3C3 | IPI | UniProtKB:A2RU56 | Human | PMID:32814053 |
| Molecular Function | GO:0005515 | protein binding | GTF3C3 | IPI | UniProtKB:O15381-5 | Human | PMID:32814053 |
| Molecular Function | GO:0005515 | protein binding | GTF3C3 | IPI | UniProtKB:O43615 | Human | PMID:32814053 |
| Molecular Function | GO:0005515 | protein binding | GTF3C3 | IPI | UniProtKB:O75446 | Human | PMID:32814053 |
| Molecular Function | GO:0005515 | protein binding | GTF3C3 | IPI | UniProtKB:O75604-3 | Human | PMID:32814053 |
| Molecular Function | GO:0005515 | protein binding | GTF3C3 | IPI | UniProtKB:O95563 | Human | PMID:32814053 |
| Molecular Function | GO:0005515 | protein binding | GTF3C3 | IPI | UniProtKB:P01106 | Human | PMID:32814053 |
| Molecular Function | GO:0005515 | protein binding | GTF3C3 | IPI | UniProtKB:P05067 | Human | PMID:32814053 |
| Molecular Function | GO:0005515 | protein binding | GTF3C3 | IPI | UniProtKB:P10073 | Human | PMID:32814053 |
| Molecular Function | GO:0005515 | protein binding | GTF3C3 | IPI | UniProtKB:P13928 | Human | PMID:32814053 |
| Molecular Function | GO:0005515 | protein binding | GTF3C3 | IPI | UniProtKB:P19388 | Human | PMID:32814053 |
| Molecular Function | GO:0005515 | protein binding | GTF3C3 | IPI | UniProtKB:P40337-2 | Human | PMID:32814053 |
| Molecular Function | GO:0005515 | protein binding | GTF3C3 | IPI | UniProtKB:P42858 | Human | PMID:32814053 |
| Molecular Function | GO:0005515 | protein binding | GTF3C3 | IPI | UniProtKB:P46379-2 | Human | PMID:32814053 |
| Molecular Function | GO:0005515 | protein binding | GTF3C3 | IPI | UniProtKB:P48730-2 | Human | PMID:32814053 |
| Molecular Function | GO:0005515 | protein binding | GTF3C3 | IPI | UniProtKB:P58304 | Human | PMID:32814053 |
| Molecular Function | GO:0005515 | protein binding | GTF3C3 | IPI | UniProtKB:P60896 | Human | PMID:32814053 |
| Molecular Function | GO:0005515 | protein binding | GTF3C3 | IPI | UniProtKB:P62701 | Human | PMID:32814053 |
| Molecular Function | GO:0005515 | protein binding | GTF3C3 | IPI | UniProtKB:Q13191 | Human | PMID:32814053 |
| Molecular Function | GO:0005515 | protein binding | GTF3C3 | IPI | UniProtKB:Q13332-6 | Human | PMID:32814053 |
| Molecular Function | GO:0005515 | protein binding | GTF3C3 | IPI | UniProtKB:Q14693 | Human | PMID:32814053 |
| Molecular Function | GO:0005515 | protein binding | GTF3C3 | IPI | UniProtKB:Q14781-2 | Human | PMID:32814053 |
| Molecular Function | GO:0005515 | protein binding | GTF3C3 | IPI | UniProtKB:Q15049 | Human | PMID:32814053 |
| Molecular Function | GO:0005515 | protein binding | GTF3C3 | IPI | UniProtKB:Q17RN3 | Human | PMID:32814053 |
| Molecular Function | GO:0005515 | protein binding | GTF3C3 | IPI | UniProtKB:Q3KNS6-3 | Human | PMID:32814053 |
| Molecular Function | GO:0005515 | protein binding | GTF3C3 | IPI | UniProtKB:Q494V2-2 | Human | PMID:32814053 |
| Molecular Function | GO:0005515 | protein binding | GTF3C3 | IPI | UniProtKB:Q53FD0-2 | Human | PMID:32814053 |
| Molecular Function | GO:0005515 | protein binding | GTF3C3 | IPI | UniProtKB:Q5H9J7 | Human | PMID:32814053 |
| Molecular Function | GO:0005515 | protein binding | GTF3C3 | IPI | UniProtKB:Q5TAQ9-2 | Human | PMID:32814053 |
| Molecular Function | GO:0005515 | protein binding | GTF3C3 | IPI | UniProtKB:Q6NXT2 | Human | PMID:32814053 |
| Molecular Function | GO:0005515 | protein binding | GTF3C3 | IPI | UniProtKB:Q6P1L5 | Human | PMID:32814053 |
| Molecular Function | GO:0005515 | protein binding | GTF3C3 | IPI | UniProtKB:Q6XD76 | Human | PMID:32814053 |
| Molecular Function | GO:0005515 | protein binding | GTF3C3 | IPI | UniProtKB:Q86TI2-2 | Human | PMID:32814053 |
| Molecular Function | GO:0005515 | protein binding | GTF3C3 | IPI | UniProtKB:Q8N488 | Human | PMID:32814053 |
| Molecular Function | GO:0005515 | protein binding | GTF3C3 | IPI | UniProtKB:Q8N7B6-2 | Human | PMID:32814053 |
| Molecular Function | GO:0005515 | protein binding | GTF3C3 | IPI | UniProtKB:Q8NBB4-2 | Human | PMID:32814053 |
| Molecular Function | GO:0005515 | protein binding | GTF3C3 | IPI | UniProtKB:Q8NHS9 | Human | PMID:32814053 |
| Molecular Function | GO:0005515 | protein binding | GTF3C3 | IPI | UniProtKB:Q8TBE0 | Human | PMID:32814053 |
| Molecular Function | GO:0005515 | protein binding | GTF3C3 | IPI | UniProtKB:Q8TCT7-2 | Human | PMID:32814053 |
| Molecular Function | GO:0005515 | protein binding | GTF3C3 | IPI | UniProtKB:Q8TD91-2 | Human | PMID:32814053 |
| Molecular Function | GO:0005515 | protein binding | GTF3C3 | IPI | UniProtKB:Q92615 | Human | PMID:32814053 |
| Molecular Function | GO:0005515 | protein binding | GTF3C3 | IPI | UniProtKB:Q92782-2 | Human | PMID:32814053 |
| Molecular Function | GO:0005515 | protein binding | GTF3C3 | IPI | UniProtKB:Q969K3 | Human | PMID:32814053 |
| Molecular Function | GO:0005515 | protein binding | GTF3C3 | IPI | UniProtKB:Q96D59 | Human | PMID:32814053 |
| Molecular Function | GO:0005515 | protein binding | GTF3C3 | IPI | UniProtKB:Q96FM1 | Human | PMID:32814053 |
| Molecular Function | GO:0005515 | protein binding | GTF3C3 | IPI | UniProtKB:Q96IJ6 | Human | PMID:32814053 |
| Molecular Function | GO:0005515 | protein binding | GTF3C3 | IPI | UniProtKB:Q96LL4 | Human | PMID:32814053 |
| Molecular Function | GO:0005515 | protein binding | GTF3C3 | IPI | UniProtKB:Q96MN9-2 | Human | PMID:32814053 |
| Molecular Function | GO:0005515 | protein binding | GTF3C3 | IPI | UniProtKB:Q9BSH4 | Human | PMID:32814053 |
| Molecular Function | GO:0005515 | protein binding | GTF3C3 | IPI | UniProtKB:Q9BUL9 | Human | PMID:32814053 |
| Molecular Function | GO:0005515 | protein binding | GTF3C3 | IPI | UniProtKB:Q9BVN2 | Human | PMID:32814053 |
| Molecular Function | GO:0005515 | protein binding | GTF3C3 | IPI | UniProtKB:Q9BYU1 | Human | PMID:32814053 |
| Molecular Function | GO:0005515 | protein binding | GTF3C3 | IPI | UniProtKB:Q9H000 | Human | PMID:32814053 |
| Molecular Function | GO:0005515 | protein binding | GTF3C3 | IPI | UniProtKB:Q9H669 | Human | PMID:32814053 |
| Molecular Function | GO:0005515 | protein binding | GTF3C3 | IPI | UniProtKB:Q9H7T9 | Human | PMID:32814053 |
| Molecular Function | GO:0005515 | protein binding | GTF3C3 | IPI | UniProtKB:Q9HBQ8 | Human | PMID:32814053 |
| Molecular Function | GO:0005515 | protein binding | GTF3C3 | IPI | UniProtKB:Q9HCC6 | Human | PMID:32814053 |
| Molecular Function | GO:0005515 | protein binding | GTF3C3 | IPI | UniProtKB:Q9NRL3 | Human | PMID:32814053 |
| Molecular Function | GO:0005515 | protein binding | GTF3C3 | IPI | UniProtKB:Q9P0T4 | Human | PMID:32814053 |
| Molecular Function | GO:0005515 | protein binding | GTF3C3 | IPI | UniProtKB:Q9UIH9 | Human | PMID:32814053 |
| Molecular Function | GO:0005515 | protein binding | GTF3C3 | IPI | UniProtKB:Q9Y4H4 | Human | PMID:32814053 |
| Molecular Function | GO:0005515 | protein binding | GTF3C3 | IPI | UniProtKB:Q9Y5P3 | Human | PMID:32814053 |
| Molecular Function | GO:0000995 | RNA polymerase III general transcription initiation factor activity | GTF3C3 | IDA | Human | PMID:17409385 | |
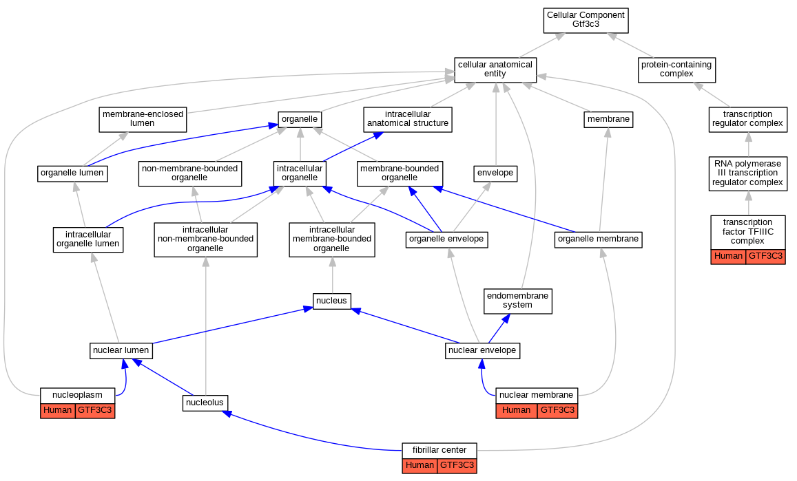
| Cellular Component | GO:0001650 | fibrillar center | GTF3C3 | IDA | Human | GO_REF:0000052 | |
| Cellular Component | GO:0031965 | nuclear membrane | GTF3C3 | IDA | Human | GO_REF:0000052 | |
| Cellular Component | GO:0005654 | nucleoplasm | GTF3C3 | IDA | Human | GO_REF:0000052 | |
| Cellular Component | GO:0000127 | transcription factor TFIIIC complex | GTF3C3 | IDA | Human | PMID:17409385 |
| EXP Inferred from experiment |
| IDA Inferred from direct assay |
| IEP Inferred from expression pattern |
| IGI Inferred from genetic interaction |
| IMP Inferred from mutant phenotype |
| IPI Inferred from physical interaction |
| HTP Inferred from High Throughput Experiment |
| HDA Inferred from High Throughput Direct Assay |
| HMP Inferred from High Throughput Mutant Phenotype |
| HGI Inferred from High Throughput Genetic Interaction |
| HEP Inferred from High Throughput Expression Pattern |
Mouse Genome Database (MGD), Gene Expression Database (GXD), Mouse Models of Human Cancer database (MMHCdb) (formerly Mouse Tumor Biology (MTB)), Gene Ontology (GO) |
||
|
Citing These Resources Funding Information Warranty Disclaimer, Privacy Notice, Licensing, & Copyright Send questions and comments to User Support. |
last database update 09/30/2025 MGI 6.24 |
|
|
|
||