|
Source |
Alliance of Genome Resources |



| Category | ID | Classification term | Gene | Evidence | Inferred from | Organism | Reference |
|---|---|---|---|---|---|---|---|
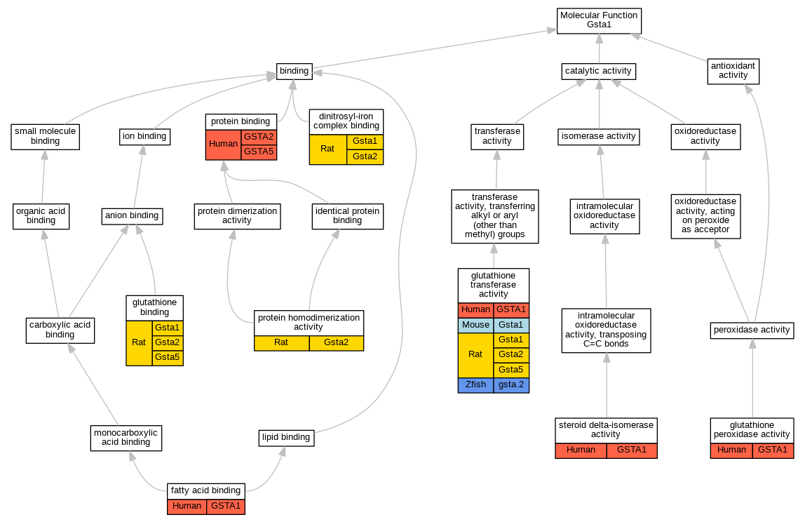
| Molecular Function | GO:0035731 | dinitrosyl-iron complex binding | Gsta1 | IDA | Rat | PMID:17197701|RGD:1641938 | |
| Molecular Function | GO:0035731 | dinitrosyl-iron complex binding | Gsta2 | IPI | CHEBI:64609 | Rat | PMID:17197701|RGD:1641938 |
| Molecular Function | GO:0005504 | fatty acid binding | GSTA1 | IPI | CHEBI:72639 | Human | PMID:16624487 |
| Molecular Function | GO:0043295 | glutathione binding | Gsta5 | IDA | Rat | PMID:17112229|RGD:12793043 | |
| Molecular Function | GO:0043295 | glutathione binding | Gsta1 | IDA | Rat | PMID:17112229|RGD:12793043 | |
| Molecular Function | GO:0043295 | glutathione binding | Gsta2 | IDA | Rat | PMID:10751412|RGD:12793023 | |
| Molecular Function | GO:0043295 | glutathione binding | Gsta2 | IDA | Rat | PMID:15152091|RGD:12793030 | |
| Molecular Function | GO:0043295 | glutathione binding | Gsta2 | IDA | Rat | PMID:17112229|RGD:12793043 | |
| Molecular Function | GO:0004602 | glutathione peroxidase activity | GSTA1 | IDA | Human | PMID:16624487 | |
| Molecular Function | GO:0004364 | glutathione transferase activity | GSTA1 | IDA | Human | PMID:11851347 | |
| Molecular Function | GO:0004364 | glutathione transferase activity | GSTA1 | IDA | Human | PMID:20606271 | |
| Molecular Function | GO:0004364 | glutathione transferase activity | GSTA1 | IDA | Human | PMID:9084911 | |
| Molecular Function | GO:0004364 | glutathione transferase activity | Gsta1 | IDA | Mouse | MGI:MGI:1203931|PMID:9606968 | |
| Molecular Function | GO:0004364 | glutathione transferase activity | Gsta5 | IDA | Rat | PMID:17112229|RGD:12793043 | |
| Molecular Function | GO:0004364 | glutathione transferase activity | Gsta1 | IDA | Rat | PMID:17112229|RGD:12793043 | |
| Molecular Function | GO:0004364 | glutathione transferase activity | Gsta2 | IDA | Rat | PMID:10751412|RGD:12793023 | |
| Molecular Function | GO:0004364 | glutathione transferase activity | Gsta2 | IDA | Rat | PMID:15152091|RGD:12793030 | |
| Molecular Function | GO:0004364 | glutathione transferase activity | Gsta2 | IDA | Rat | PMID:17112229|RGD:12793043 | |
| Molecular Function | GO:0004364 | glutathione transferase activity | gsta.2 | IDA | Zfish | PMID:25461745 | |
| Molecular Function | GO:0005515 | protein binding | GSTA2 | IPI | UniProtKB:O15217 | Human | PMID:25416956 |
| Molecular Function | GO:0005515 | protein binding | GSTA2 | IPI | UniProtKB:O15217 | Human | PMID:25910212 |
| Molecular Function | GO:0005515 | protein binding | GSTA2 | IPI | UniProtKB:O15217 | Human | PMID:28514442 |
| Molecular Function | GO:0005515 | protein binding | GSTA2 | IPI | UniProtKB:Q7RTV2 | Human | PMID:28514442 |
| Molecular Function | GO:0005515 | protein binding | GSTA2 | IPI | UniProtKB:O15217 | Human | PMID:31515488 |
| Molecular Function | GO:0005515 | protein binding | GSTA2 | IPI | UniProtKB:O15217 | Human | PMID:32296183 |
| Molecular Function | GO:0005515 | protein binding | GSTA2 | IPI | UniProtKB:Q7RTV2 | Human | PMID:32296183 |
| Molecular Function | GO:0005515 | protein binding | GSTA5 | IPI | UniProtKB:P09210 | Human | PMID:28514442 |
| Molecular Function | GO:0005515 | protein binding | GSTA5 | IPI | UniProtKB:P09210 | Human | PMID:32296183 |
| Molecular Function | GO:0005515 | protein binding | GSTA5 | IPI | UniProtKB:Q8N6V9 | Human | PMID:32296183 |
| Molecular Function | GO:0042803 | protein homodimerization activity | Gsta2 | IDA | Rat | PMID:15152091|RGD:12793030 | |
| Molecular Function | GO:0004769 | steroid delta-isomerase activity | GSTA1 | IDA | Human | PMID:11152686 | |
| Cellular Component | GO:0005829 | cytosol | GSTA1 | IDA | Human | GO_REF:0000052 | |
| Cellular Component | GO:0005829 | cytosol | GSTA2 | IDA | Human | GO_REF:0000052 | |
| Cellular Component | GO:0005829 | cytosol | GSTA3 | IDA | Human | GO_REF:0000052 | |
| Cellular Component | GO:0005829 | cytosol | GSTA5 | IDA | Human | GO_REF:0000052 | |
| Cellular Component | GO:0005829 | cytosol | Gsta5 | IDA | Rat | PMID:17112229|RGD:12793043 | |
| Cellular Component | GO:0005829 | cytosol | Gsta1 | IDA | Rat | PMID:17112229|RGD:12793043 | |
| Cellular Component | GO:0005829 | cytosol | Gsta1 | IDA | Rat | PMID:17197701|RGD:1641938 | |
| Cellular Component | GO:0005829 | cytosol | Gsta2 | IDA | Rat | PMID:17112229|RGD:12793043 | |
| Cellular Component | GO:0005829 | cytosol | Gsta2 | IDA | Rat | PMID:17197701|RGD:1641938 | |
| Cellular Component | GO:0070062 | extracellular exosome | GSTA1 | HDA | Human | PMID:19056867 | |
| Cellular Component | GO:0070062 | extracellular exosome | GSTA1 | HDA | Human | PMID:23533145 | |
| Cellular Component | GO:0070062 | extracellular exosome | GSTA2 | HDA | Human | PMID:23533145 | |
| Cellular Component | GO:0070062 | extracellular exosome | GSTA3 | HDA | Human | PMID:23533145 | |
| Cellular Component | GO:0070062 | extracellular exosome | GSTA5 | HDA | Human | PMID:23533145 | |
| Cellular Component | GO:0031090 | organelle membrane | Gsta1 | IDA | Rat | PMID:17197701|RGD:1641938 | |
| Biological Process | GO:0007568 | aging | Gsta1 | IEP | Rat | PMID:15967433|RGD:2306661 | |
| Biological Process | GO:0007568 | aging | Gsta2 | IEP | Rat | PMID:15967433|RGD:2306661 | |
| Biological Process | GO:0030855 | epithelial cell differentiation | GSTA1 | IEP | Human | PMID:21492153 | |
| Biological Process | GO:0030855 | epithelial cell differentiation | GSTA2 | IEP | Human | PMID:21492153 | |
| Biological Process | GO:1901687 | glutathione derivative biosynthetic process | GSTA1 | IDA | Human | PMID:9084911 | |
| Biological Process | GO:0006749 | glutathione metabolic process | GSTA1 | IDA | Human | PMID:11851347 | |
| Biological Process | GO:0006749 | glutathione metabolic process | GSTA1 | IDA | Human | PMID:20606271 | |
| Biological Process | GO:0043651 | linoleic acid metabolic process | GSTA1 | IDA | Human | PMID:16624487 | |
| Biological Process | GO:0006693 | prostaglandin metabolic process | GSTA1 | IDA | Human | PMID:9084911 | |
| Biological Process | GO:0009617 | response to bacterium | Gsta1 | IEP | Mouse | PMID:23012479 | |
| Biological Process | GO:0031667 | response to nutrient levels | Gsta1 | IEP | Rat | PMID:19191009|RGD:2316562 | |
| Biological Process | GO:0035634 | response to stilbenoid | Gsta1 | IEP | Mouse | MGI:MGI:4943399|PMID:17086191 | |
| Biological Process | GO:0042178 | xenobiotic catabolic process | Gsta5 | IDA | Rat | PMID:17112229|RGD:12793043 | |
| Biological Process | GO:0042178 | xenobiotic catabolic process | Gsta1 | IDA | Rat | PMID:17112229|RGD:12793043 | |
| Biological Process | GO:0042178 | xenobiotic catabolic process | Gsta2 | IDA | Rat | PMID:17112229|RGD:12793043 |
| EXP Inferred from experiment |
| IDA Inferred from direct assay |
| IEP Inferred from expression pattern |
| IGI Inferred from genetic interaction |
| IMP Inferred from mutant phenotype |
| IPI Inferred from physical interaction |
| HTP Inferred from High Throughput Experiment |
| HDA Inferred from High Throughput Direct Assay |
| HMP Inferred from High Throughput Mutant Phenotype |
| HGI Inferred from High Throughput Genetic Interaction |
| HEP Inferred from High Throughput Expression Pattern |
Mouse Genome Database (MGD), Gene Expression Database (GXD), Mouse Models of Human Cancer database (MMHCdb) (formerly Mouse Tumor Biology (MTB)), Gene Ontology (GO) |
||
|
Citing These Resources Funding Information Warranty Disclaimer, Privacy Notice, Licensing, & Copyright Send questions and comments to User Support. |
last database update 09/30/2025 MGI 6.24 |
|
|
|
||