|
Source |
Alliance of Genome Resources |



| Category | ID | Classification term | Gene | Evidence | Inferred from | Organism | Reference |
|---|---|---|---|---|---|---|---|
| Molecular Function | GO:0003723 | RNA binding | GNL2 | HDA | Human | PMID:22658674 | |
| Molecular Function | GO:0003723 | RNA binding | GNL2 | HDA | Human | PMID:22681889 | |
| Cellular Component | GO:0016020 | membrane | GNL2 | HDA | Human | PMID:19946888 | |
| Cellular Component | GO:0005730 | nucleolus | GNL2 | IDA | Human | GO_REF:0000052 | |
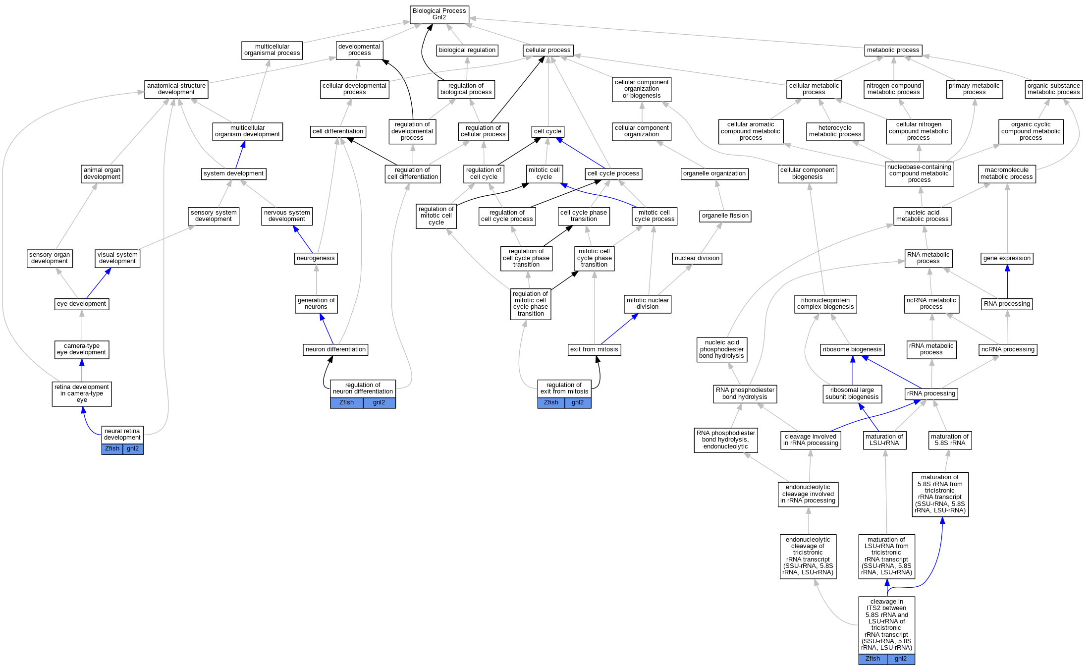
| Biological Process | GO:0000448 | cleavage in ITS2 between 5.8S rRNA and LSU-rRNA of tricistronic rRNA transcript (SSU-rRNA, 5.8S rRNA, LSU-rRNA) | gnl2 | IMP | ZFIN:ZDB-GENO-110907-1 | Zfish | PMID:24211311 |
| Biological Process | GO:0003407 | neural retina development | gnl2 | IMP | ZFIN:ZDB-GENO-110907-1 | Zfish | PMID:21565180 |
| Biological Process | GO:0007096 | regulation of exit from mitosis | gnl2 | IMP | ZFIN:ZDB-GENO-110907-1 | Zfish | PMID:21565180 |
| Biological Process | GO:0045664 | regulation of neuron differentiation | gnl2 | IMP | ZFIN:ZDB-GENO-110907-1 | Zfish | PMID:21565180 |
| EXP Inferred from experiment |
| IDA Inferred from direct assay |
| IEP Inferred from expression pattern |
| IGI Inferred from genetic interaction |
| IMP Inferred from mutant phenotype |
| IPI Inferred from physical interaction |
| HTP Inferred from High Throughput Experiment |
| HDA Inferred from High Throughput Direct Assay |
| HMP Inferred from High Throughput Mutant Phenotype |
| HGI Inferred from High Throughput Genetic Interaction |
| HEP Inferred from High Throughput Expression Pattern |
Mouse Genome Database (MGD), Gene Expression Database (GXD), Mouse Models of Human Cancer database (MMHCdb) (formerly Mouse Tumor Biology (MTB)), Gene Ontology (GO) |
||
|
Citing These Resources Funding Information Warranty Disclaimer, Privacy Notice, Licensing, & Copyright Send questions and comments to User Support. |
last database update 09/30/2025 MGI 6.24 |
|
|
|
||