|
Source |
Alliance of Genome Resources |



| Category | ID | Classification term | Gene | Evidence | Inferred from | Organism | Reference |
|---|---|---|---|---|---|---|---|
| Molecular Function | GO:0005515 | protein binding | EPB42 | IPI | UniProtKB:P58062 | Human | PMID:12646258 |
| Molecular Function | GO:0005515 | protein binding | EPB42 | IPI | UniProtKB:P58062 | Human | PMID:12970870 |
| Molecular Function | GO:0005515 | protein binding | EPB42 | IPI | UniProtKB:Q92876 | Human | PMID:32814053 |
| Cellular Component | GO:0030863 | cortical cytoskeleton | Epb42 | IDA | Mouse | PMID:18723693 | |
| Cellular Component | GO:0016020 | membrane | Epb42 | IDA | Mouse | PMID:18723693 | |
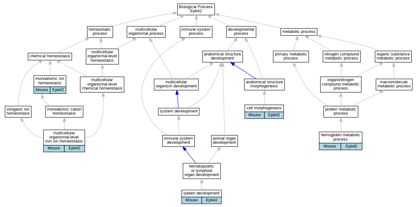
| Biological Process | GO:0000902 | cell morphogenesis | Epb42 | IMP | MGI:MGI:2182816 | Mouse | PMID:10359562 |
| Biological Process | GO:0020027 | hemoglobin metabolic process | Epb42 | IMP | MGI:MGI:2182816 | Mouse | PMID:10359562 |
| Biological Process | GO:0050801 | monoatomic ion homeostasis | Epb42 | IMP | MGI:MGI:2182816 | Mouse | PMID:10359562 |
| Biological Process | GO:0060586 | multicellular organismal-level iron ion homeostasis | Epb42 | IMP | MGI:MGI:2182816 | Mouse | PMID:10359562 |
| Biological Process | GO:0048536 | spleen development | Epb42 | IMP | MGI:MGI:2182816 | Mouse | PMID:10359562 |
| EXP Inferred from experiment |
| IDA Inferred from direct assay |
| IEP Inferred from expression pattern |
| IGI Inferred from genetic interaction |
| IMP Inferred from mutant phenotype |
| IPI Inferred from physical interaction |
| HTP Inferred from High Throughput Experiment |
| HDA Inferred from High Throughput Direct Assay |
| HMP Inferred from High Throughput Mutant Phenotype |
| HGI Inferred from High Throughput Genetic Interaction |
| HEP Inferred from High Throughput Expression Pattern |
Mouse Genome Database (MGD), Gene Expression Database (GXD), Mouse Models of Human Cancer database (MMHCdb) (formerly Mouse Tumor Biology (MTB)), Gene Ontology (GO) |
||
|
Citing These Resources Funding Information Warranty Disclaimer, Privacy Notice, Licensing, & Copyright Send questions and comments to User Support. |
last database update 12/30/2025 MGI 6.24 |
|
|
|
||