|
Source |
Alliance of Genome Resources |



| Category | ID | Classification term | Gene | Evidence | Inferred from | Organism | Reference |
|---|---|---|---|---|---|---|---|
| Molecular Function | GO:0019870 | potassium channel inhibitor activity | ENSA | IDA | Human | PMID:9653196 | |
| Molecular Function | GO:0005515 | protein binding | ENSA | IPI | UniProtKB:Q96AP0 | Human | PMID:21044950 |
| Molecular Function | GO:0005102 | signaling receptor binding | ENSA | IDA | Human | PMID:9653196 | |
| Cellular Component | GO:0005737 | cytoplasm | Ensa | IDA | Rat | PMID:12107751|RGD:632760 | |
| Cellular Component | GO:0005737 | cytoplasm | Ensa | IDA | Rat | PMID:15086912|RGD:2303424 | |
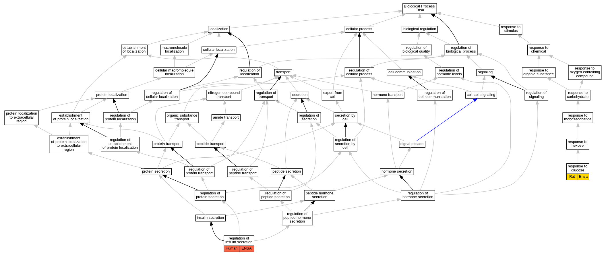
| Biological Process | GO:0050796 | regulation of insulin secretion | ENSA | IDA | Human | PMID:9653196 | |
| Biological Process | GO:0009749 | response to glucose | Ensa | IEP | Rat | PMID:15086912|RGD:2303424 |
| EXP Inferred from experiment |
| IDA Inferred from direct assay |
| IEP Inferred from expression pattern |
| IGI Inferred from genetic interaction |
| IMP Inferred from mutant phenotype |
| IPI Inferred from physical interaction |
| HTP Inferred from High Throughput Experiment |
| HDA Inferred from High Throughput Direct Assay |
| HMP Inferred from High Throughput Mutant Phenotype |
| HGI Inferred from High Throughput Genetic Interaction |
| HEP Inferred from High Throughput Expression Pattern |
Mouse Genome Database (MGD), Gene Expression Database (GXD), Mouse Models of Human Cancer database (MMHCdb) (formerly Mouse Tumor Biology (MTB)), Gene Ontology (GO) |
||
|
Citing These Resources Funding Information Warranty Disclaimer, Privacy Notice, Licensing, & Copyright Send questions and comments to User Support. |
last database update 10/07/2025 MGI 6.24 |
|
|
|
||