|
Source |
Alliance of Genome Resources |



| Category | ID | Classification term | Gene | Evidence | Inferred from | Organism | Reference |
|---|---|---|---|---|---|---|---|
| Molecular Function | GO:0005515 | protein binding | EID2 | IPI | UniProtKB:P84022 | Human | PMID:14612439 |
| Molecular Function | GO:0005515 | protein binding | EID2 | IPI | UniProtKB:Q13485 | Human | PMID:14612439 |
| Molecular Function | GO:0005515 | protein binding | EID2 | IPI | UniProtKB:Q96D98 | Human | PMID:15970276 |
| Molecular Function | GO:0046332 | SMAD binding | EID2 | IDA | Human | PMID:14612439 | |
| Cellular Component | GO:0005654 | nucleoplasm | EID2 | IDA | Human | GO_REF:0000052 | |
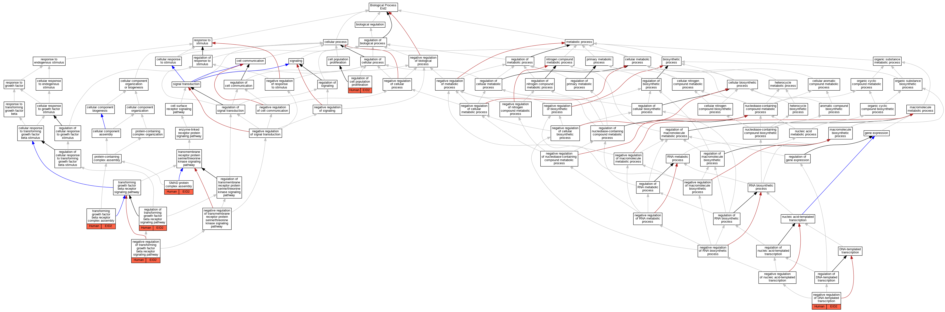
| Biological Process | GO:0045892 | negative regulation of DNA-templated transcription | EID2 | IDA | Human | PMID:14612439 | |
| Biological Process | GO:0030512 | negative regulation of transforming growth factor beta receptor signaling pathway | EID2 | IDA | Human | PMID:14612439 | |
| Biological Process | GO:0042127 | regulation of cell population proliferation | EID2 | IDA | Human | PMID:14612439 | |
| Biological Process | GO:0017015 | regulation of transforming growth factor beta receptor signaling pathway | EID2 | IDA | Human | PMID:14612439 | |
| Biological Process | GO:0007183 | SMAD protein complex assembly | EID2 | IDA | Human | PMID:14612439 | |
| Biological Process | GO:0007181 | transforming growth factor beta receptor complex assembly | EID2 | IDA | Human | PMID:14612439 |
| EXP Inferred from experiment |
| IDA Inferred from direct assay |
| IEP Inferred from expression pattern |
| IGI Inferred from genetic interaction |
| IMP Inferred from mutant phenotype |
| IPI Inferred from physical interaction |
| HTP Inferred from High Throughput Experiment |
| HDA Inferred from High Throughput Direct Assay |
| HMP Inferred from High Throughput Mutant Phenotype |
| HGI Inferred from High Throughput Genetic Interaction |
| HEP Inferred from High Throughput Expression Pattern |
Mouse Genome Database (MGD), Gene Expression Database (GXD), Mouse Models of Human Cancer database (MMHCdb) (formerly Mouse Tumor Biology (MTB)), Gene Ontology (GO) |
||
|
Citing These Resources Funding Information Warranty Disclaimer, Privacy Notice, Licensing, & Copyright Send questions and comments to User Support. |
last database update 09/30/2025 MGI 6.24 |
|
|
|
||