|
Source |
Alliance of Genome Resources |



| Category | ID | Classification term | Gene | Evidence | Inferred from | Organism | Reference |
|---|---|---|---|---|---|---|---|
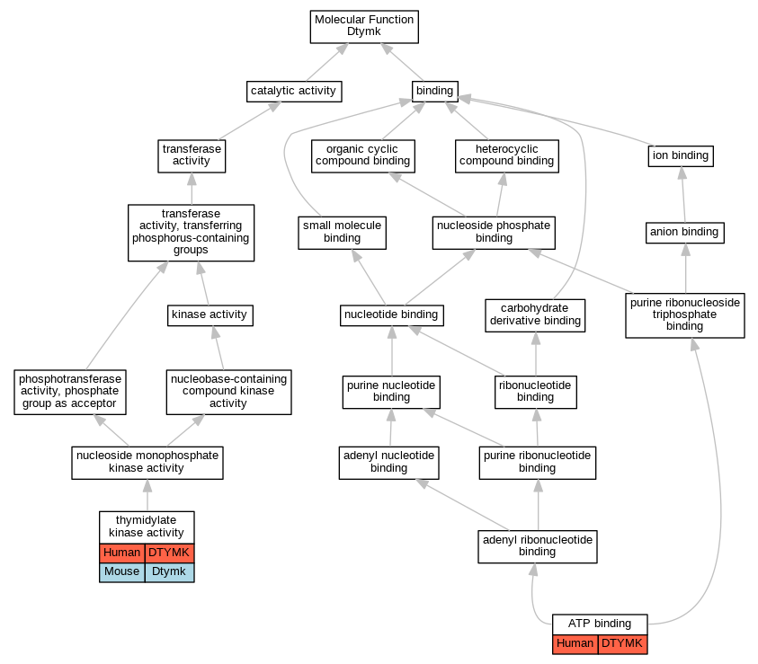
| Molecular Function | GO:0005524 | ATP binding | DTYMK | IDA | Human | PMID:12614151 | |
| Molecular Function | GO:0004798 | thymidylate kinase activity | DTYMK | IDA | Human | PMID:12614151 | |
| Molecular Function | GO:0004798 | thymidylate kinase activity | DTYMK | IDA | Human | PMID:8845311 | |
| Molecular Function | GO:0004798 | thymidylate kinase activity | Dtymk | IDA | Mouse | PMID:8845311 | |
| Cellular Component | GO:0005758 | mitochondrial intermembrane space | Dtymk | IDA | Rat | PMID:220041|RGD:5133687 | |
| Cellular Component | GO:0005759 | mitochondrial matrix | Dtymk | IDA | Rat | PMID:220041|RGD:5133687 | |
| Cellular Component | GO:0005739 | mitochondrion | Dtymk | IDA | Rat | PMID:220041|RGD:5133687 | |
| Biological Process | GO:0071363 | cellular response to growth factor stimulus | Dtymk | IDA | Mouse | PMID:8845311 | |
| Biological Process | GO:0006233 | dTDP biosynthetic process | DTYMK | IDA | Human | PMID:12614151 | |
| Biological Process | GO:0006233 | dTDP biosynthetic process | Dtymk | IDA | Mouse | PMID:8845311 | |
| Biological Process | GO:0006233 | dTDP biosynthetic process | Dtymk | IDA | Rat | PMID:220041|RGD:5133687 | |
| Biological Process | GO:0006235 | dTTP biosynthetic process | Dtymk | IDA | Rat | PMID:220041|RGD:5133687 | |
| Biological Process | GO:0045445 | myoblast differentiation | Dtymk | IEP | Rat | PMID:15748706|RGD:2317229 | |
| Biological Process | GO:0009165 | nucleotide biosynthetic process | Dtymk | IDA | Mouse | PMID:8845311 | |
| Biological Process | GO:0046686 | response to cadmium ion | Dtymk | IEP | Rat | PMID:223769|RGD:5133685 | |
| Biological Process | GO:0043627 | response to estrogen | Dtymk | IEP | Rat | PMID:4347462|RGD:5133700 | |
| Biological Process | GO:0046105 | thymidine biosynthetic process | DTYMK | IDA | Human | PMID:12614151 |
| EXP Inferred from experiment |
| IDA Inferred from direct assay |
| IEP Inferred from expression pattern |
| IGI Inferred from genetic interaction |
| IMP Inferred from mutant phenotype |
| IPI Inferred from physical interaction |
| HTP Inferred from High Throughput Experiment |
| HDA Inferred from High Throughput Direct Assay |
| HMP Inferred from High Throughput Mutant Phenotype |
| HGI Inferred from High Throughput Genetic Interaction |
| HEP Inferred from High Throughput Expression Pattern |
Mouse Genome Database (MGD), Gene Expression Database (GXD), Mouse Models of Human Cancer database (MMHCdb) (formerly Mouse Tumor Biology (MTB)), Gene Ontology (GO) |
||
|
Citing These Resources Funding Information Warranty Disclaimer, Privacy Notice, Licensing, & Copyright Send questions and comments to User Support. |
last database update 12/30/2025 MGI 6.24 |
|
|
|
||