|
Source |
Alliance of Genome Resources |



| Category | ID | Classification term | Gene | Evidence | Inferred from | Organism | Reference |
|---|---|---|---|---|---|---|---|
| Molecular Function | GO:0005515 | protein binding | DNAJC11 | IPI | UniProtKB:P42858 | Human | PMID:17500595 |
| Molecular Function | GO:0005515 | protein binding | DNAJC11 | IPI | UniProtKB:Q8IYS1 | Human | PMID:32296183 |
| Molecular Function | GO:0005515 | protein binding | DNAJC11 | IPI | UniProtKB:Q8N1B4 | Human | PMID:32296183 |
| Molecular Function | GO:0005515 | protein binding | DNAJC11 | IPI | UniProtKB:Q9BS40 | Human | PMID:32296183 |
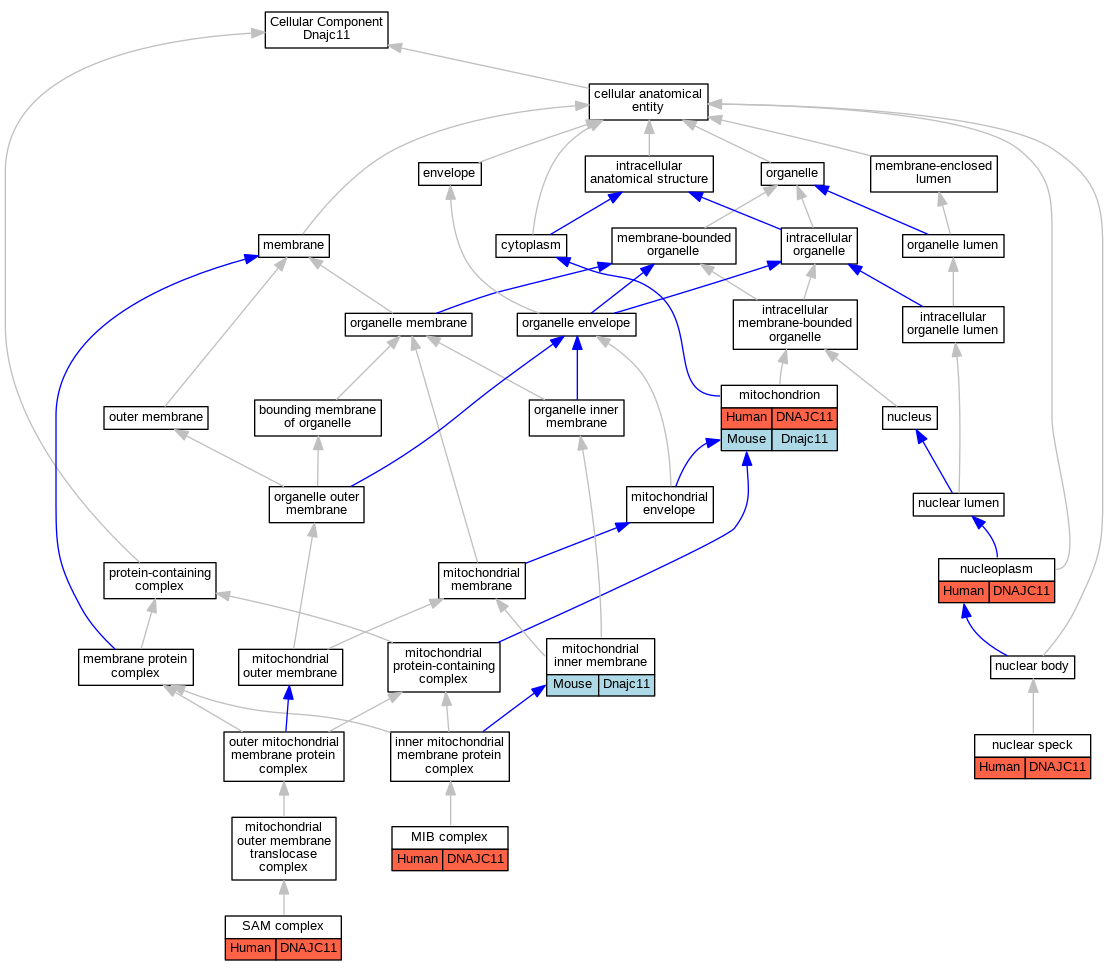
| Cellular Component | GO:0140275 | MIB complex | DNAJC11 | HDA | Human | PMID:26477565 | |
| Cellular Component | GO:0005743 | mitochondrial inner membrane | Dnajc11 | HDA | Mouse | PMID:12865426 | |
| Cellular Component | GO:0005739 | mitochondrion | DNAJC11 | IDA | Human | GO_REF:0000052 | |
| Cellular Component | GO:0005739 | mitochondrion | DNAJC11 | IDA | Human | PMID:25997101 | |
| Cellular Component | GO:0005739 | mitochondrion | Dnajc11 | HDA | Mouse | PMID:18614015 | |
| Cellular Component | GO:0016607 | nuclear speck | DNAJC11 | IDA | Human | GO_REF:0000052 | |
| Cellular Component | GO:0005654 | nucleoplasm | DNAJC11 | IDA | Human | GO_REF:0000052 | |
| Cellular Component | GO:0001401 | SAM complex | DNAJC11 | HDA | Human | PMID:26477565 | |
| Biological Process | GO:0042407 | cristae formation | Dnajc11 | IMP | Mouse | MGI:MGI:5640934|PMID:25111180 |
| EXP Inferred from experiment |
| IDA Inferred from direct assay |
| IEP Inferred from expression pattern |
| IGI Inferred from genetic interaction |
| IMP Inferred from mutant phenotype |
| IPI Inferred from physical interaction |
| HTP Inferred from High Throughput Experiment |
| HDA Inferred from High Throughput Direct Assay |
| HMP Inferred from High Throughput Mutant Phenotype |
| HGI Inferred from High Throughput Genetic Interaction |
| HEP Inferred from High Throughput Expression Pattern |
Mouse Genome Database (MGD), Gene Expression Database (GXD), Mouse Models of Human Cancer database (MMHCdb) (formerly Mouse Tumor Biology (MTB)), Gene Ontology (GO) |
||
|
Citing These Resources Funding Information Warranty Disclaimer, Privacy Notice, Licensing, & Copyright Send questions and comments to User Support. |
last database update 09/30/2025 MGI 6.24 |
|
|
|
||