|
Source |
Alliance of Genome Resources |



| Category | ID | Classification term | Gene | Evidence | Inferred from | Organism | Reference |
|---|---|---|---|---|---|---|---|
| Molecular Function | GO:0030544 | Hsp70 protein binding | DNAJB12 | IPI | UniProtKB:P11142 | Human | PMID:21148293 |
| Molecular Function | GO:0030544 | Hsp70 protein binding | DNAJB12 | IPI | UniProtKB:P11142 | Human | PMID:21150129 |
| Molecular Function | GO:0030544 | Hsp70 protein binding | DNAJB12 | IPI | UniProtKB:P11142 | Human | PMID:27916661 |
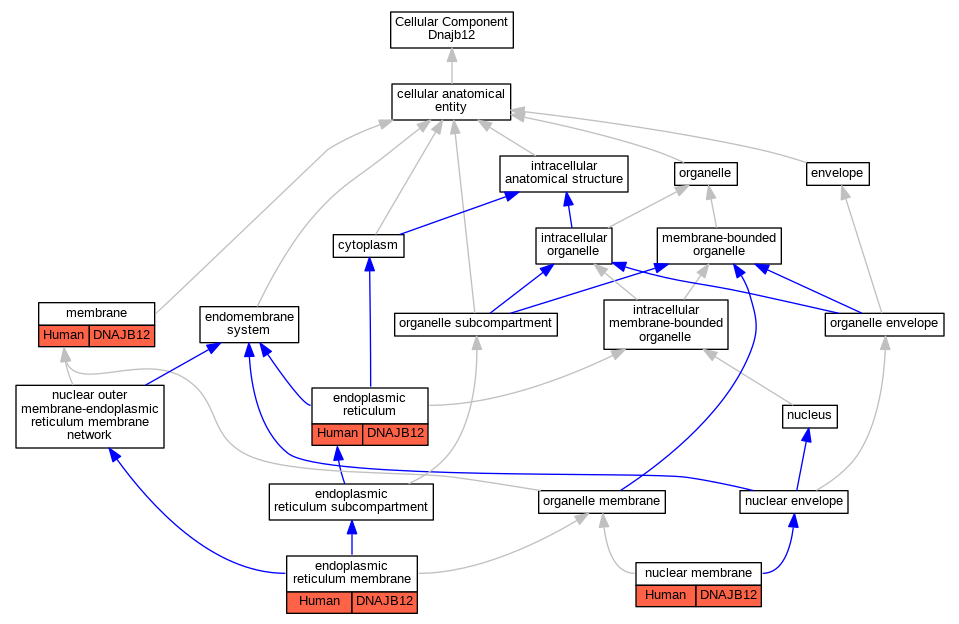
| Cellular Component | GO:0005783 | endoplasmic reticulum | DNAJB12 | IDA | Human | GO_REF:0000052 | |
| Cellular Component | GO:0005783 | endoplasmic reticulum | DNAJB12 | IDA | Human | PMID:27916661 | |
| Cellular Component | GO:0005789 | endoplasmic reticulum membrane | DNAJB12 | IDA | Human | PMID:21148293 | |
| Cellular Component | GO:0005789 | endoplasmic reticulum membrane | DNAJB12 | IDA | Human | PMID:21150129 | |
| Cellular Component | GO:0016020 | membrane | DNAJB12 | HDA | Human | PMID:19946888 | |
| Cellular Component | GO:0031965 | nuclear membrane | DNAJB12 | IDA | Human | GO_REF:0000052 | |
| Biological Process | GO:0071218 | cellular response to misfolded protein | DNAJB12 | IDA | Human | PMID:21148293 | |
| Biological Process | GO:0071218 | cellular response to misfolded protein | DNAJB12 | IDA | Human | PMID:21150129 | |
| Biological Process | GO:0051085 | chaperone cofactor-dependent protein refolding | DNAJB12 | IDA | Human | PMID:27916661 | |
| Biological Process | GO:0036503 | ERAD pathway | DNAJB12 | IDA | Human | PMID:21148293 | |
| Biological Process | GO:0036503 | ERAD pathway | DNAJB12 | IDA | Human | PMID:21150129 | |
| Biological Process | GO:0065003 | protein-containing complex assembly | DNAJB12 | IDA | Human | PMID:27916661 |
| EXP Inferred from experiment |
| IDA Inferred from direct assay |
| IEP Inferred from expression pattern |
| IGI Inferred from genetic interaction |
| IMP Inferred from mutant phenotype |
| IPI Inferred from physical interaction |
| HTP Inferred from High Throughput Experiment |
| HDA Inferred from High Throughput Direct Assay |
| HMP Inferred from High Throughput Mutant Phenotype |
| HGI Inferred from High Throughput Genetic Interaction |
| HEP Inferred from High Throughput Expression Pattern |
Mouse Genome Database (MGD), Gene Expression Database (GXD), Mouse Models of Human Cancer database (MMHCdb) (formerly Mouse Tumor Biology (MTB)), Gene Ontology (GO) |
||
|
Citing These Resources Funding Information Warranty Disclaimer, Privacy Notice, Licensing, & Copyright Send questions and comments to User Support. |
last database update 12/30/2025 MGI 6.24 |
|
|
|
||