|
Source |
Alliance of Genome Resources |



| Category | ID | Classification term | Gene | Evidence | Inferred from | Organism | Reference |
|---|---|---|---|---|---|---|---|
| Molecular Function | GO:0070840 | dynein complex binding | DNAAF1 | IMP | Human | PMID:18385425 | |
| Molecular Function | GO:0070840 | dynein complex binding | dnaaf1 | IMP | Zfish | PMID:18385425|ZFIN:ZDB-PUB-080414-5 | |
| Cellular Component | GO:0005930 | axoneme | DNAAF1 | IDA | Human | PMID:18385425 | |
| Cellular Component | GO:0005829 | cytosol | DNAAF1 | IDA | Human | GO_REF:0000052 | |
| Cellular Component | GO:0016607 | nuclear speck | DNAAF1 | IDA | Human | GO_REF:0000052 | |
| Cellular Component | GO:0005886 | plasma membrane | DNAAF1 | IDA | Human | GO_REF:0000052 | |
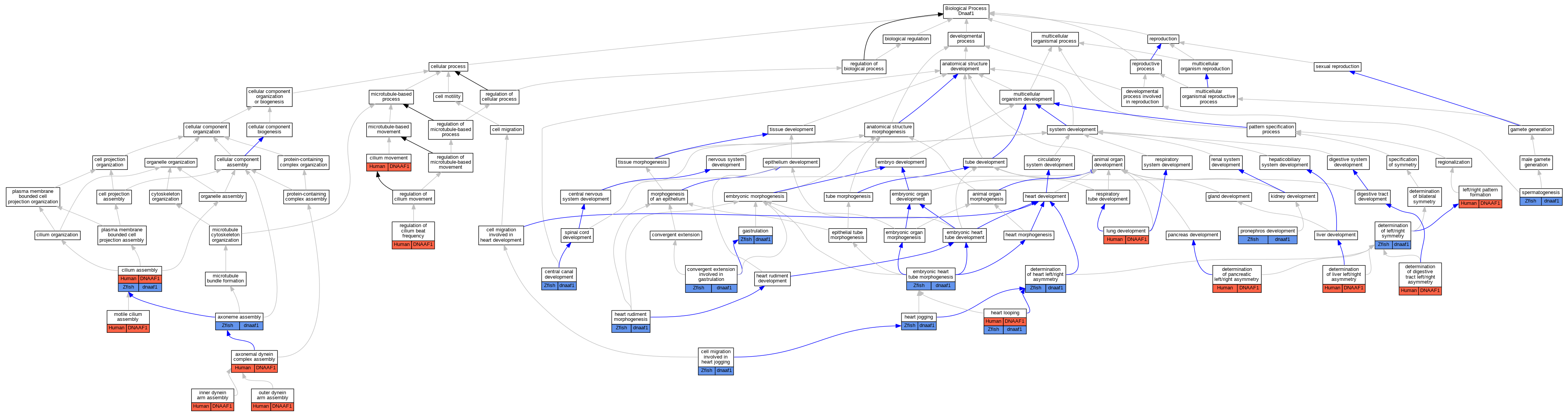
| Biological Process | GO:0070286 | axonemal dynein complex assembly | DNAAF1 | IMP | Human | PMID:19944400 | |
| Biological Process | GO:0070286 | axonemal dynein complex assembly | DNAAF1 | IMP | Human | PMID:19944405 | |
| Biological Process | GO:0035082 | axoneme assembly | dnaaf1 | IMP | ZFIN:ZDB-GENO-080916-1 | Zfish | PMID:18385425 |
| Biological Process | GO:0003305 | cell migration involved in heart jogging | dnaaf1 | IMP | ZFIN:ZDB-MRPHLNO-090225-1 | Zfish | PMID:18784369 |
| Biological Process | GO:0061524 | central canal development | dnaaf1 | IMP | ZFIN:ZDB-FISH-150901-13987 | Zfish | PMID:31916933 |
| Biological Process | GO:0060271 | cilium assembly | DNAAF1 | IMP | Human | PMID:18385425 | |
| Biological Process | GO:0060271 | cilium assembly | dnaaf1 | IMP | Zfish | PMID:18385425|ZFIN:ZDB-PUB-080414-5 | |
| Biological Process | GO:0060271 | cilium assembly | dnaaf1 | IMP | ZFIN:ZDB-GENO-080916-1 | Zfish | PMID:18385425 |
| Biological Process | GO:0003341 | cilium movement | DNAAF1 | IMP | Human | PMID:19944405 | |
| Biological Process | GO:0060027 | convergent extension involved in gastrulation | dnaaf1 | IMP | ZFIN:ZDB-MRPHLNO-100319-1 | Zfish | PMID:20179356 |
| Biological Process | GO:0071907 | determination of digestive tract left/right asymmetry | DNAAF1 | IMP | Human | PMID:19944405 | |
| Biological Process | GO:0061371 | determination of heart left/right asymmetry | dnaaf1 | IMP | ZFIN:ZDB-GENO-111028-1 | Zfish | PMID:29228333 |
| Biological Process | GO:0007368 | determination of left/right symmetry | dnaaf1 | IMP | Zfish | PMID:9334285 | |
| Biological Process | GO:0007368 | determination of left/right symmetry | dnaaf1 | IMP | ZFIN:ZDB-GENO-080916-1 | Zfish | PMID:18385425 |
| Biological Process | GO:0007368 | determination of left/right symmetry | dnaaf1 | IMP | ZFIN:ZDB-MRPHLNO-090225-1 | Zfish | PMID:18784369 |
| Biological Process | GO:0071910 | determination of liver left/right asymmetry | DNAAF1 | IMP | Human | PMID:19944405 | |
| Biological Process | GO:0035469 | determination of pancreatic left/right asymmetry | DNAAF1 | IMP | Human | PMID:19944405 | |
| Biological Process | GO:0003143 | embryonic heart tube morphogenesis | dnaaf1 | IMP | Zfish | PMID:9334285 | |
| Biological Process | GO:0007369 | gastrulation | dnaaf1 | IMP | ZFIN:ZDB-MRPHLNO-100319-1 | Zfish | PMID:23599692 |
| Biological Process | GO:0003146 | heart jogging | dnaaf1 | IMP | ZFIN:ZDB-MRPHLNO-090225-1 | Zfish | PMID:18784369 |
| Biological Process | GO:0003146 | heart jogging | dnaaf1 | IMP | Zfish | PMID:9334285 | |
| Biological Process | GO:0001947 | heart looping | DNAAF1 | IMP | Human | PMID:19944400 | |
| Biological Process | GO:0001947 | heart looping | DNAAF1 | IMP | Human | PMID:19944405 | |
| Biological Process | GO:0001947 | heart looping | dnaaf1 | IMP | ZFIN:ZDB-GENO-111028-1 | Zfish | PMID:29228333 |
| Biological Process | GO:0001947 | heart looping | dnaaf1 | IMP | Zfish | PMID:9334285 | |
| Biological Process | GO:0001947 | heart looping | dnaaf1 | IMP | ZFIN:ZDB-MRPHLNO-090225-1 | Zfish | PMID:18784369 |
| Biological Process | GO:0003314 | heart rudiment morphogenesis | dnaaf1 | IMP | ZFIN:ZDB-MRPHLNO-090225-1 | Zfish | PMID:18784369 |
| Biological Process | GO:0036159 | inner dynein arm assembly | DNAAF1 | IMP | Human | PMID:19944400 | |
| Biological Process | GO:0060972 | left/right pattern formation | DNAAF1 | IMP | Human | PMID:19944400 | |
| Biological Process | GO:0030324 | lung development | DNAAF1 | IMP | Human | PMID:19944405 | |
| Biological Process | GO:0044458 | motile cilium assembly | DNAAF1 | IMP | Human | PMID:19944405 | |
| Biological Process | GO:0036158 | outer dynein arm assembly | DNAAF1 | IMP | Human | PMID:19944400 | |
| Biological Process | GO:0048793 | pronephros development | dnaaf1 | IMP | ZFIN:ZDB-GENO-080916-1 | Zfish | PMID:18385425 |
| Biological Process | GO:0003356 | regulation of cilium beat frequency | DNAAF1 | IMP | Human | PMID:19944400 | |
| Biological Process | GO:0007283 | spermatogenesis | dnaaf1 | IMP | ZFIN:ZDB-GENO-130508-4 | Zfish | PMID:27996046 |
| EXP Inferred from experiment |
| IDA Inferred from direct assay |
| IEP Inferred from expression pattern |
| IGI Inferred from genetic interaction |
| IMP Inferred from mutant phenotype |
| IPI Inferred from physical interaction |
| HTP Inferred from High Throughput Experiment |
| HDA Inferred from High Throughput Direct Assay |
| HMP Inferred from High Throughput Mutant Phenotype |
| HGI Inferred from High Throughput Genetic Interaction |
| HEP Inferred from High Throughput Expression Pattern |
Mouse Genome Database (MGD), Gene Expression Database (GXD), Mouse Models of Human Cancer database (MMHCdb) (formerly Mouse Tumor Biology (MTB)), Gene Ontology (GO) |
||
|
Citing These Resources Funding Information Warranty Disclaimer, Privacy Notice, Licensing, & Copyright Send questions and comments to User Support. |
last database update 10/07/2025 MGI 6.24 |
|
|
|
||