|
Source |
Alliance of Genome Resources |



| Category | ID | Classification term | Gene | Evidence | Inferred from | Organism | Reference |
|---|---|---|---|---|---|---|---|
| Molecular Function | GO:0005525 | GTP binding | DIRAS1 | IDA | Human | PMID:12194967 | |
| Molecular Function | GO:0003924 | GTPase activity | DIRAS1 | IDA | Human | PMID:12194967 | |
| Molecular Function | GO:0005515 | protein binding | DIRAS1 | IPI | UniProtKB:P52306-5 | Human | PMID:32296183 |
| Molecular Function | GO:0005515 | protein binding | DIRAS1 | IPI | UniProtKB:Q05BL1 | Human | PMID:32296183 |
| Molecular Function | GO:0005515 | protein binding | DIRAS1 | IPI | UniProtKB:Q96KQ4 | Human | PMID:32296183 |
| Cellular Component | GO:0005886 | plasma membrane | DIRAS1 | IDA | Human | PMID:12194967 | |
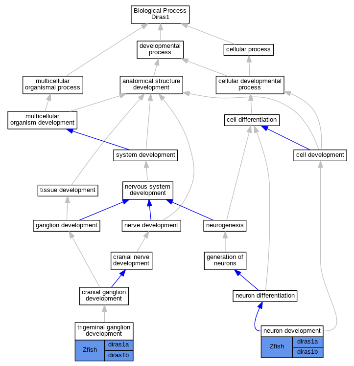
| Biological Process | GO:0048666 | neuron development | diras1a | IMP | ZFIN:ZDB-MRPHLNO-161222-1 | Zfish | PMID:26635085 |
| Biological Process | GO:0048666 | neuron development | diras1a | IGI | ZFIN:ZDB-MRPHLNO-161222-1,ZFIN:ZDB-MRPHLNO-161222-2 | Zfish | PMID:26635085 |
| Biological Process | GO:0048666 | neuron development | diras1b | IGI | ZFIN:ZDB-MRPHLNO-161222-1,ZFIN:ZDB-MRPHLNO-161222-2 | Zfish | PMID:26635085 |
| Biological Process | GO:0048666 | neuron development | diras1b | IMP | ZFIN:ZDB-MRPHLNO-161222-2 | Zfish | PMID:26635085 |
| Biological Process | GO:0061551 | trigeminal ganglion development | diras1a | IGI | ZFIN:ZDB-MRPHLNO-161222-1,ZFIN:ZDB-MRPHLNO-161222-2 | Zfish | PMID:26635085 |
| Biological Process | GO:0061551 | trigeminal ganglion development | diras1a | IGI | ZFIN:ZDB-MRPHLNO-161222-3,ZFIN:ZDB-MRPHLNO-161222-4 | Zfish | PMID:26635085 |
| Biological Process | GO:0061551 | trigeminal ganglion development | diras1a | IMP | ZFIN:ZDB-MRPHLNO-161222-3 | Zfish | PMID:26635085 |
| Biological Process | GO:0061551 | trigeminal ganglion development | diras1a | IMP | ZFIN:ZDB-MRPHLNO-161222-1 | Zfish | PMID:26635085 |
| Biological Process | GO:0061551 | trigeminal ganglion development | diras1b | IGI | ZFIN:ZDB-MRPHLNO-161222-1,ZFIN:ZDB-MRPHLNO-161222-2 | Zfish | PMID:26635085 |
| Biological Process | GO:0061551 | trigeminal ganglion development | diras1b | IMP | ZFIN:ZDB-MRPHLNO-161222-4 | Zfish | PMID:26635085 |
| Biological Process | GO:0061551 | trigeminal ganglion development | diras1b | IMP | ZFIN:ZDB-MRPHLNO-161222-2 | Zfish | PMID:26635085 |
| Biological Process | GO:0061551 | trigeminal ganglion development | diras1b | IGI | ZFIN:ZDB-MRPHLNO-161222-3,ZFIN:ZDB-MRPHLNO-161222-4 | Zfish | PMID:26635085 |
| EXP Inferred from experiment |
| IDA Inferred from direct assay |
| IEP Inferred from expression pattern |
| IGI Inferred from genetic interaction |
| IMP Inferred from mutant phenotype |
| IPI Inferred from physical interaction |
| HTP Inferred from High Throughput Experiment |
| HDA Inferred from High Throughput Direct Assay |
| HMP Inferred from High Throughput Mutant Phenotype |
| HGI Inferred from High Throughput Genetic Interaction |
| HEP Inferred from High Throughput Expression Pattern |
Mouse Genome Database (MGD), Gene Expression Database (GXD), Mouse Models of Human Cancer database (MMHCdb) (formerly Mouse Tumor Biology (MTB)), Gene Ontology (GO) |
||
|
Citing These Resources Funding Information Warranty Disclaimer, Privacy Notice, Licensing, & Copyright Send questions and comments to User Support. |
last database update 12/30/2025 MGI 6.24 |
|
|
|
||