|
Source |
Alliance of Genome Resources |



| Category | ID | Classification term | Gene | Evidence | Inferred from | Organism | Reference |
|---|---|---|---|---|---|---|---|
| Molecular Function | GO:0097602 | cullin family protein binding | DCUN1D2 | IMP | Human | PMID:19617556 | |
| Molecular Function | GO:0097602 | cullin family protein binding | DCUN1D2 | IMP | Human | PMID:23201271 | |
| Molecular Function | GO:0005515 | protein binding | DCUN1D2 | IPI | UniProtKB:P61081|UniProtKB:Q969M7 | Human | PMID:23201271 |
| Molecular Function | GO:0005515 | protein binding | DCUN1D2 | IPI | UniProtKB:P62877|UniProtKB:Q13616|UniProtKB:Q13617|UniProtKB:Q13618|UniProtKB:Q13619|UniProtKB:Q13620|UniProtKB:Q15370|UniProtKB:Q16531|UniProtKB:Q86VP6|UniProtKB:Q93034|UniProtKB:Q9UBF6 | Human | PMID:26906416 |
| Cellular Component | GO:0005737 | cytoplasm | DCUN1D2 | IMP | Human | PMID:19617556 | |
| Cellular Component | GO:0005737 | cytoplasm | DCUN1D2 | IMP | Human | PMID:26906416 | |
| Cellular Component | GO:0005634 | nucleus | DCUN1D2 | IMP | Human | PMID:19617556 | |
| Cellular Component | GO:0005634 | nucleus | DCUN1D2 | IMP | Human | PMID:26906416 | |
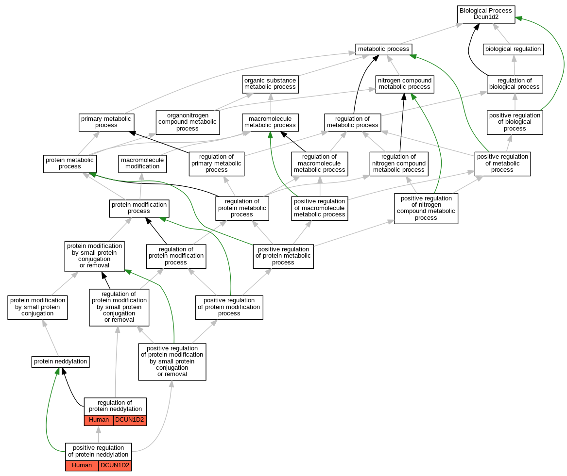
| Biological Process | GO:2000436 | positive regulation of protein neddylation | DCUN1D2 | IMP | Human | PMID:23201271 | |
| Biological Process | GO:2000436 | positive regulation of protein neddylation | DCUN1D2 | IMP | Human | PMID:26906416 | |
| Biological Process | GO:2000434 | regulation of protein neddylation | DCUN1D2 | IMP | Human | PMID:19617556 |
| EXP Inferred from experiment |
| IDA Inferred from direct assay |
| IEP Inferred from expression pattern |
| IGI Inferred from genetic interaction |
| IMP Inferred from mutant phenotype |
| IPI Inferred from physical interaction |
| HTP Inferred from High Throughput Experiment |
| HDA Inferred from High Throughput Direct Assay |
| HMP Inferred from High Throughput Mutant Phenotype |
| HGI Inferred from High Throughput Genetic Interaction |
| HEP Inferred from High Throughput Expression Pattern |
Mouse Genome Database (MGD), Gene Expression Database (GXD), Mouse Models of Human Cancer database (MMHCdb) (formerly Mouse Tumor Biology (MTB)), Gene Ontology (GO) |
||
|
Citing These Resources Funding Information Warranty Disclaimer, Privacy Notice, Licensing, & Copyright Send questions and comments to User Support. |
last database update 12/30/2025 MGI 6.24 |
|
|
|
||