|
Source |
Alliance of Genome Resources |



| Category | ID | Classification term | Gene | Evidence | Inferred from | Organism | Reference |
|---|---|---|---|---|---|---|---|
| Molecular Function | GO:0005515 | protein binding | DCAF8 | IPI | UniProtKB:Q99750 | Human | PMID:16189514 |
| Molecular Function | GO:0005515 | protein binding | DCAF8 | IPI | UniProtKB:Q13619,UniProtKB:Q13620,UniProtKB:Q16531 | Human | PMID:16949367 |
| Molecular Function | GO:0005515 | protein binding | DCAF8 | IPI | UniProtKB:Q99750 | Human | PMID:19060904 |
| Molecular Function | GO:0005515 | protein binding | DCAF8 | IPI | UniProtKB:Q16531 | Human | PMID:19966799 |
| Molecular Function | GO:0005515 | protein binding | DCAF8 | IPI | UniProtKB:P12520 | Human | PMID:22190034 |
| Molecular Function | GO:0005515 | protein binding | DCAF8 | IPI | UniProtKB:O14980 | Human | PMID:22500989 |
| Molecular Function | GO:0005515 | protein binding | DCAF8 | IPI | UniProtKB:P52294 | Human | PMID:22500989 |
| Molecular Function | GO:0005515 | protein binding | DCAF8 | IPI | UniProtKB:Q14974 | Human | PMID:22500989 |
| Molecular Function | GO:0005515 | protein binding | DCAF8 | IPI | UniProtKB:O43463 | Human | PMID:23455924 |
| Molecular Function | GO:0005515 | protein binding | DCAF8 | IPI | UniProtKB:Q99873 | Human | PMID:23455924 |
| Molecular Function | GO:0005515 | protein binding | DCAF8 | IPI | UniProtKB:Q16531 | Human | PMID:24500646 |
| Molecular Function | GO:0005515 | protein binding | DCAF8 | IPI | UniProtKB:Q93062 | Human | PMID:25416956 |
| Molecular Function | GO:0005515 | protein binding | DCAF8 | IPI | UniProtKB:Q99750 | Human | PMID:25416956 |
| Molecular Function | GO:0005515 | protein binding | DCAF8 | IPI | UniProtKB:Q9NVV9 | Human | PMID:25416956 |
| Molecular Function | GO:0005515 | protein binding | DCAF8 | IPI | UniProtKB:Q16531 | Human | PMID:28514442 |
| Molecular Function | GO:0005515 | protein binding | DCAF8 | IPI | UniProtKB:Q16531 | Human | PMID:31391242 |
| Molecular Function | GO:0005515 | protein binding | DCAF8 | IPI | UniProtKB:Q969Q1 | Human | PMID:31391242 |
| Molecular Function | GO:0005515 | protein binding | DCAF8 | IPI | UniProtKB:Q9BYV2 | Human | PMID:31391242 |
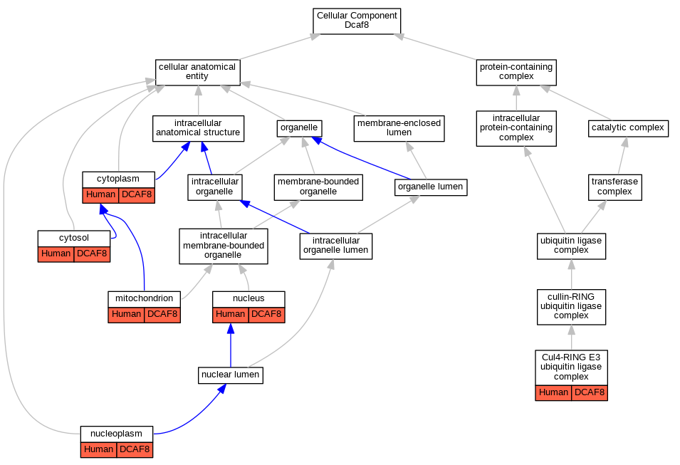
| Cellular Component | GO:0080008 | Cul4-RING E3 ubiquitin ligase complex | DCAF8 | IDA | Human | PMID:16949367 | |
| Cellular Component | GO:0005737 | cytoplasm | DCAF8 | IDA | Human | PMID:22500989 | |
| Cellular Component | GO:0005829 | cytosol | DCAF8 | IDA | Human | GO_REF:0000052 | |
| Cellular Component | GO:0005739 | mitochondrion | DCAF8 | IDA | Human | GO_REF:0000052 | |
| Cellular Component | GO:0005654 | nucleoplasm | DCAF8 | IDA | Human | GO_REF:0000052 | |
| Cellular Component | GO:0005634 | nucleus | DCAF8 | IDA | Human | PMID:22500989 | |
| Biological Process | GO:0021782 | glial cell development | dcaf8 | IMP | ZFIN:ZDB-CRISPR-191009-23,ZFIN:ZDB-CRISPR-191009-24 | Zfish | PMID:30924555 |
| Biological Process | GO:0060041 | retina development in camera-type eye | dcaf8 | IMP | ZFIN:ZDB-CRISPR-191009-23,ZFIN:ZDB-CRISPR-191009-24 | Zfish | PMID:30924555 |
| EXP Inferred from experiment |
| IDA Inferred from direct assay |
| IEP Inferred from expression pattern |
| IGI Inferred from genetic interaction |
| IMP Inferred from mutant phenotype |
| IPI Inferred from physical interaction |
| HTP Inferred from High Throughput Experiment |
| HDA Inferred from High Throughput Direct Assay |
| HMP Inferred from High Throughput Mutant Phenotype |
| HGI Inferred from High Throughput Genetic Interaction |
| HEP Inferred from High Throughput Expression Pattern |
Mouse Genome Database (MGD), Gene Expression Database (GXD), Mouse Models of Human Cancer database (MMHCdb) (formerly Mouse Tumor Biology (MTB)), Gene Ontology (GO) |
||
|
Citing These Resources Funding Information Warranty Disclaimer, Privacy Notice, Licensing, & Copyright Send questions and comments to User Support. |
last database update 09/30/2025 MGI 6.24 |
|
|
|
||