|
Source |
Alliance of Genome Resources |



| Category | ID | Classification term | Gene | Evidence | Inferred from | Organism | Reference |
|---|---|---|---|---|---|---|---|
| Molecular Function | GO:0005515 | protein binding | COG1 | IPI | UniProtKB:Q9H9E3 | Human | PMID:15047703 |
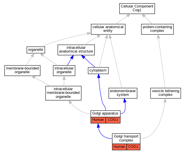
| Cellular Component | GO:0005794 | Golgi apparatus | COG1 | IDA | Human | PMID:11980916 | |
| Cellular Component | GO:0017119 | Golgi transport complex | COG1 | IDA | Human | PMID:15047703 | |
| Biological Process | GO:0070085 | glycosylation | COG1 | IMP | Human | PMID:27066481 | |
| Biological Process | GO:0007030 | Golgi organization | COG1 | IMP | Human | PMID:27066481 | |
| Biological Process | GO:0000301 | retrograde transport, vesicle recycling within Golgi | COG1 | IMP | Human | PMID:27066481 |
| EXP Inferred from experiment |
| IDA Inferred from direct assay |
| IEP Inferred from expression pattern |
| IGI Inferred from genetic interaction |
| IMP Inferred from mutant phenotype |
| IPI Inferred from physical interaction |
| HTP Inferred from High Throughput Experiment |
| HDA Inferred from High Throughput Direct Assay |
| HMP Inferred from High Throughput Mutant Phenotype |
| HGI Inferred from High Throughput Genetic Interaction |
| HEP Inferred from High Throughput Expression Pattern |
Mouse Genome Database (MGD), Gene Expression Database (GXD), Mouse Models of Human Cancer database (MMHCdb) (formerly Mouse Tumor Biology (MTB)), Gene Ontology (GO) |
||
|
Citing These Resources Funding Information Warranty Disclaimer, Privacy Notice, Licensing, & Copyright Send questions and comments to User Support. |
last database update 04/14/2026 MGI 6.24 |
|
|
|
||