|
Source |
Alliance of Genome Resources |



| Category | ID | Classification term | Gene | Evidence | Inferred from | Organism | Reference |
|---|---|---|---|---|---|---|---|
| Molecular Function | GO:0005515 | protein binding | Cntn6 | IPI | UniProtKB:P70232 | Mouse | MGI:MGI:3771533|PMID:18046458 |
| Molecular Function | GO:0005515 | protein binding | Cntn6 | IPI | PR:Q8K1D8 | Mouse | PMID:25074942 |
| Cellular Component | GO:0098688 | parallel fiber to Purkinje cell synapse | Cntn6 | IDA | Mouse | PMID:19672956 | |
| Cellular Component | GO:0098688 | parallel fiber to Purkinje cell synapse | Cntn6 | IEP | Mouse | PMID:19672956 | |
| Cellular Component | GO:0005886 | plasma membrane | Cntn6 | IDA | Mouse | PMID:25074942 | |
| Cellular Component | GO:0098793 | presynapse | Cntn6 | IDA | Mouse | PMID:19672956 | |
| Cellular Component | GO:0098793 | presynapse | Cntn6 | IEP | Mouse | PMID:19672956 | |
| Cellular Component | GO:0042734 | presynaptic membrane | Cntn6 | IDA | Mouse | PMID:19672956 | |
| Cellular Component | GO:0042734 | presynaptic membrane | Cntn6 | IEP | Mouse | PMID:19672956 | |
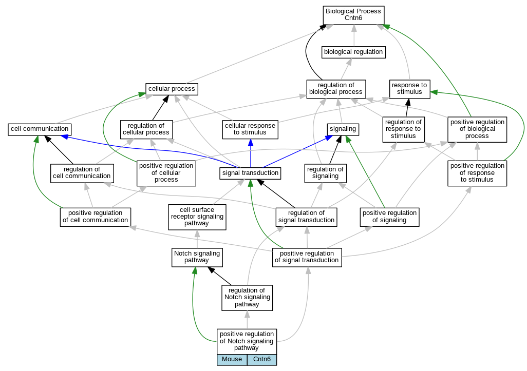
| Biological Process | GO:0045747 | positive regulation of Notch signaling pathway | Cntn6 | IEP | Mouse | PMID:25074942 |
| EXP Inferred from experiment |
| IDA Inferred from direct assay |
| IEP Inferred from expression pattern |
| IGI Inferred from genetic interaction |
| IMP Inferred from mutant phenotype |
| IPI Inferred from physical interaction |
| HTP Inferred from High Throughput Experiment |
| HDA Inferred from High Throughput Direct Assay |
| HMP Inferred from High Throughput Mutant Phenotype |
| HGI Inferred from High Throughput Genetic Interaction |
| HEP Inferred from High Throughput Expression Pattern |
Mouse Genome Database (MGD), Gene Expression Database (GXD), Mouse Models of Human Cancer database (MMHCdb) (formerly Mouse Tumor Biology (MTB)), Gene Ontology (GO) |
||
|
Citing These Resources Funding Information Warranty Disclaimer, Privacy Notice, Licensing, & Copyright Send questions and comments to User Support. |
last database update 12/09/2025 MGI 6.24 |
|
|
|
||