|
Source |
Alliance of Genome Resources |



| Category | ID | Classification term | Gene | Evidence | Inferred from | Organism | Reference |
|---|---|---|---|---|---|---|---|
| Molecular Function | GO:0005509 | calcium ion binding | CHP2 | IDA | Human | PMID:21392185 | |
| Molecular Function | GO:0005515 | protein binding | CHP2 | IPI | UniProtKB:P19634 | Human | PMID:16710297 |
| Molecular Function | GO:0005515 | protein binding | CHP2 | IPI | UniProtKB:P19634 | Human | PMID:21392185 |
| Molecular Function | GO:0005515 | protein binding | CHP2 | IPI | UniProtKB:P19634 | Human | PMID:31912575 |
| Molecular Function | GO:0005515 | protein binding | CHP2 | IPI | UniProtKB:Q99750 | Human | PMID:32296183 |
| Molecular Function | GO:0005515 | protein binding | Chp2 | IPI | UniProtKB:P26431 | Rat | PMID:12576672|RGD:1299552 |
| Molecular Function | GO:0005515 | protein binding | Chp2 | IPI | UniProtKB:P26433 | Rat | PMID:12576672|RGD:1299552 |
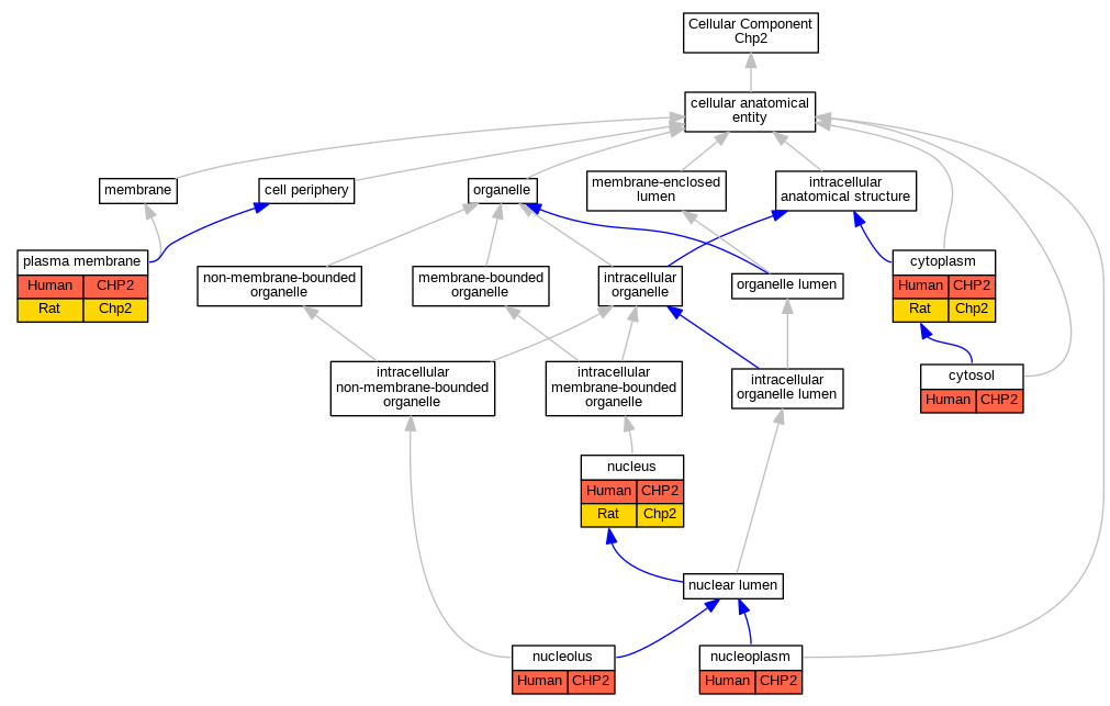
| Cellular Component | GO:0005737 | cytoplasm | CHP2 | IDA | Human | PMID:21392185 | |
| Cellular Component | GO:0005737 | cytoplasm | Chp2 | IDA | Rat | PMID:12576672|RGD:1299552 | |
| Cellular Component | GO:0005737 | cytoplasm | Chp2 | IDA | Rat | PMID:22463919|RGD:8554059 | |
| Cellular Component | GO:0005829 | cytosol | CHP2 | IDA | Human | GO_REF:0000052 | |
| Cellular Component | GO:0005730 | nucleolus | CHP2 | IDA | Human | GO_REF:0000052 | |
| Cellular Component | GO:0005654 | nucleoplasm | CHP2 | IDA | Human | GO_REF:0000052 | |
| Cellular Component | GO:0005634 | nucleus | CHP2 | IDA | Human | PMID:21392185 | |
| Cellular Component | GO:0005634 | nucleus | Chp2 | IDA | Rat | PMID:22463919|RGD:8554059 | |
| Cellular Component | GO:0005886 | plasma membrane | CHP2 | IDA | Human | PMID:21392185 | |
| Cellular Component | GO:0005886 | plasma membrane | Chp2 | IDA | Rat | PMID:22463919|RGD:8554059 | |
| Biological Process | GO:0071277 | cellular response to calcium ion | CHP2 | IDA | Human | PMID:18815128 | |
| Biological Process | GO:0070886 | positive regulation of calcineurin-NFAT signaling cascade | CHP2 | IDA | Human | PMID:18815128 | |
| Biological Process | GO:0008284 | positive regulation of cell population proliferation | CHP2 | IDA | Human | PMID:18815128 | |
| Biological Process | GO:0008284 | positive regulation of cell population proliferation | CHP2 | IDA | Human | PMID:21392185 | |
| Biological Process | GO:0010922 | positive regulation of phosphatase activity | CHP2 | IDA | Human | PMID:18815128 | |
| Biological Process | GO:0042307 | positive regulation of protein import into nucleus | CHP2 | IDA | Human | PMID:18815128 | |
| Biological Process | GO:0045944 | positive regulation of transcription by RNA polymerase II | CHP2 | IDA | Human | PMID:18815128 |
| EXP Inferred from experiment |
| IDA Inferred from direct assay |
| IEP Inferred from expression pattern |
| IGI Inferred from genetic interaction |
| IMP Inferred from mutant phenotype |
| IPI Inferred from physical interaction |
| HTP Inferred from High Throughput Experiment |
| HDA Inferred from High Throughput Direct Assay |
| HMP Inferred from High Throughput Mutant Phenotype |
| HGI Inferred from High Throughput Genetic Interaction |
| HEP Inferred from High Throughput Expression Pattern |
Mouse Genome Database (MGD), Gene Expression Database (GXD), Mouse Models of Human Cancer database (MMHCdb) (formerly Mouse Tumor Biology (MTB)), Gene Ontology (GO) |
||
|
Citing These Resources Funding Information Warranty Disclaimer, Privacy Notice, Licensing, & Copyright Send questions and comments to User Support. |
last database update 10/07/2025 MGI 6.24 |
|
|
|
||