|
Source |
Alliance of Genome Resources |



| Category | ID | Classification term | Gene | Evidence | Inferred from | Organism | Reference |
|---|---|---|---|---|---|---|---|
| Cellular Component | GO:0005737 | cytoplasm | CFAP69 | IDA | Human | PMID:29606301 | |
| Cellular Component | GO:0097730 | non-motile cilium | Cfap69 | IMP | Mouse | MGI:MGI:5906062|PMID:28495971 | |
| Cellular Component | GO:0097225 | sperm midpiece | CFAP69 | IDA | Human | PMID:29606301 | |
| Cellular Component | GO:0097225 | sperm midpiece | CFAP69 | IDA | Human | PMID:30415212 | |
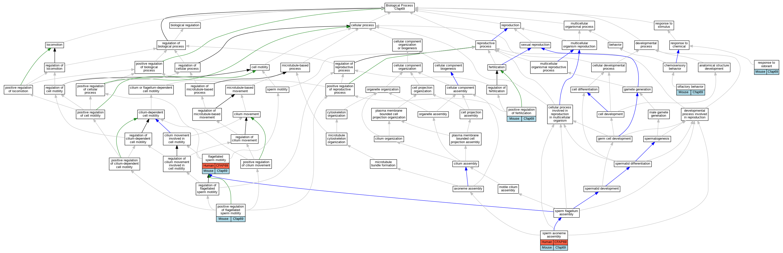
| Biological Process | GO:0030317 | flagellated sperm motility | CFAP69 | IMP | Human | PMID:30415212 | |
| Biological Process | GO:0030317 | flagellated sperm motility | Cfap69 | IMP | MGI:MGI:6431857 | Mouse | PMID:30415212 |
| Biological Process | GO:0042048 | olfactory behavior | Cfap69 | IMP | Mouse | MGI:MGI:5906062|PMID:28495971 | |
| Biological Process | GO:1905516 | positive regulation of fertilization | Cfap69 | IDA | Mouse | MGI:MGI:6189447|PMID:29606301 | |
| Biological Process | GO:1902093 | positive regulation of flagellated sperm motility | Cfap69 | IDA | Mouse | MGI:MGI:6189447|PMID:29606301 | |
| Biological Process | GO:1990834 | response to odorant | Cfap69 | IMP | Mouse | MGI:MGI:5906062|PMID:28495971 | |
| Biological Process | GO:0007288 | sperm axoneme assembly | CFAP69 | IMP | Human | PMID:30415212 | |
| Biological Process | GO:0007288 | sperm axoneme assembly | Cfap69 | IMP | MGI:MGI:6431857 | Mouse | PMID:30415212 |
| EXP Inferred from experiment |
| IDA Inferred from direct assay |
| IEP Inferred from expression pattern |
| IGI Inferred from genetic interaction |
| IMP Inferred from mutant phenotype |
| IPI Inferred from physical interaction |
| HTP Inferred from High Throughput Experiment |
| HDA Inferred from High Throughput Direct Assay |
| HMP Inferred from High Throughput Mutant Phenotype |
| HGI Inferred from High Throughput Genetic Interaction |
| HEP Inferred from High Throughput Expression Pattern |
Mouse Genome Database (MGD), Gene Expression Database (GXD), Mouse Models of Human Cancer database (MMHCdb) (formerly Mouse Tumor Biology (MTB)), Gene Ontology (GO) |
||
|
Citing These Resources Funding Information Warranty Disclaimer, Privacy Notice, Licensing, & Copyright Send questions and comments to User Support. |
last database update 05/12/2026 MGI 6.24 |
|
|
|
||