|
Source |
Alliance of Genome Resources |



| Category | ID | Classification term | Gene | Evidence | Inferred from | Organism | Reference |
|---|---|---|---|---|---|---|---|
| Molecular Function | GO:0016208 | AMP binding | CFAP45 | IDA | Human | PMID:33139725 | |
| Molecular Function | GO:0005515 | protein binding | CFAP45 | IPI | UniProtKB:Q8TC29 | Human | PMID:32296183 |
| Molecular Function | GO:0005515 | protein binding | CFAP45 | IPI | UniProtKB:Q8N1V2 | Human | PMID:33139725 |
| Molecular Function | GO:0005515 | protein binding | CFAP45 | IPI | UniProtKB:Q96MA6 | Human | PMID:33139725 |
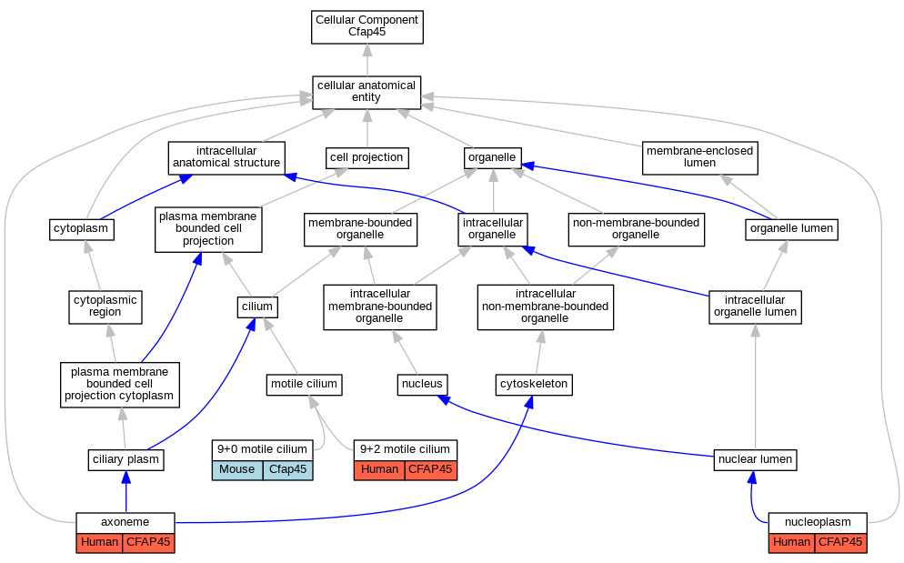
| Cellular Component | GO:0097728 | 9+0 motile cilium | Cfap45 | IDA | Mouse | PMID:33139725 | |
| Cellular Component | GO:0097729 | 9+2 motile cilium | CFAP45 | IDA | Human | PMID:33139725 | |
| Cellular Component | GO:0005930 | axoneme | CFAP45 | IDA | Human | PMID:33139725 | |
| Cellular Component | GO:0005654 | nucleoplasm | CFAP45 | IDA | Human | GO_REF:0000052 | |
| Biological Process | GO:0090660 | cerebrospinal fluid circulation | Cfap45 | IMP | MGI:MGI:6509073 | Mouse | PMID:33139725 |
| Biological Process | GO:0060287 | epithelial cilium movement involved in determination of left/right asymmetry | Cfap45 | IMP | MGI:MGI:6509073 | Mouse | PMID:33139725 |
| Biological Process | GO:0061966 | establishment of left/right asymmetry | CFAP45 | IMP | Human | PMID:33139725 | |
| Biological Process | GO:0030317 | flagellated sperm motility | CFAP45 | IMP | Human | PMID:33139725 | |
| Biological Process | GO:0030317 | flagellated sperm motility | Cfap45 | IMP | MGI:MGI:6509073 | Mouse | PMID:33139725 |
| Biological Process | GO:0060296 | regulation of cilium beat frequency involved in ciliary motility | Cfap45 | IMP | MGI:MGI:6509073 | Mouse | PMID:33139725 |
| EXP Inferred from experiment |
| IDA Inferred from direct assay |
| IEP Inferred from expression pattern |
| IGI Inferred from genetic interaction |
| IMP Inferred from mutant phenotype |
| IPI Inferred from physical interaction |
| HTP Inferred from High Throughput Experiment |
| HDA Inferred from High Throughput Direct Assay |
| HMP Inferred from High Throughput Mutant Phenotype |
| HGI Inferred from High Throughput Genetic Interaction |
| HEP Inferred from High Throughput Expression Pattern |
Mouse Genome Database (MGD), Gene Expression Database (GXD), Mouse Models of Human Cancer database (MMHCdb) (formerly Mouse Tumor Biology (MTB)), Gene Ontology (GO) |
||
|
Citing These Resources Funding Information Warranty Disclaimer, Privacy Notice, Licensing, & Copyright Send questions and comments to User Support. |
last database update 09/30/2025 MGI 6.24 |
|
|
|
||