|
Source |
Alliance of Genome Resources |



| Category | ID | Classification term | Gene | Evidence | Inferred from | Organism | Reference |
|---|---|---|---|---|---|---|---|
| Molecular Function | GO:0016595 | glutamate binding | Cep104 | IMP | Rat | PMID:7488117|RGD:1299480 | |
| Molecular Function | GO:0016594 | glycine binding | Cep104 | IMP | Rat | PMID:7488117|RGD:1299480 | |
| Molecular Function | GO:0005515 | protein binding | CEP104 | IPI | UniProtKB:Q15637 | Human | PMID:26420826 |
| Molecular Function | GO:0005515 | protein binding | CEP104 | IPI | UniProtKB:Q9Y4F4 | Human | PMID:32453716 |
| Molecular Function | GO:0005515 | protein binding | Cep104 | IPI | UniProtKB:Q15637 | Mouse | MGI:MGI:5700260|PMID:26420826 |
| Molecular Function | GO:0016596 | thienylcyclohexylpiperidine binding | Cep104 | IMP | Rat | PMID:7488117|RGD:1299480 | |
| Cellular Component | GO:0005814 | centriole | CEP104 | IDA | Human | PMID:21399614 | |
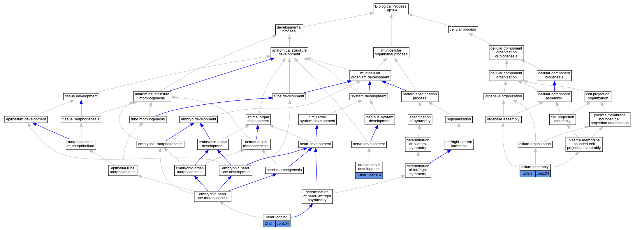
| Biological Process | GO:0060271 | cilium assembly | cep104 | IMP | ZFIN:ZDB-MRPHLNO-200116-1 | Zfish | PMID:31412255 |
| Biological Process | GO:0060271 | cilium assembly | cep104 | IMP | ZFIN:ZDB-CRISPR-200116-7,ZFIN:ZDB-CRISPR-200116-8 | Zfish | PMID:31412255 |
| Biological Process | GO:0021545 | cranial nerve development | cep104 | IMP | ZFIN:ZDB-MRPHLNO-200116-1 | Zfish | PMID:31412255 |
| Biological Process | GO:0021545 | cranial nerve development | cep104 | IMP | ZFIN:ZDB-CRISPR-200116-7,ZFIN:ZDB-CRISPR-200116-8 | Zfish | PMID:31412255 |
| Biological Process | GO:0001947 | heart looping | cep104 | IMP | ZFIN:ZDB-CRISPR-200116-7,ZFIN:ZDB-CRISPR-200116-8 | Zfish | PMID:31412255 |
| Biological Process | GO:0001947 | heart looping | cep104 | IMP | ZFIN:ZDB-MRPHLNO-200116-1 | Zfish | PMID:31412255 |
| EXP Inferred from experiment |
| IDA Inferred from direct assay |
| IEP Inferred from expression pattern |
| IGI Inferred from genetic interaction |
| IMP Inferred from mutant phenotype |
| IPI Inferred from physical interaction |
| HTP Inferred from High Throughput Experiment |
| HDA Inferred from High Throughput Direct Assay |
| HMP Inferred from High Throughput Mutant Phenotype |
| HGI Inferred from High Throughput Genetic Interaction |
| HEP Inferred from High Throughput Expression Pattern |
Mouse Genome Database (MGD), Gene Expression Database (GXD), Mouse Models of Human Cancer database (MMHCdb) (formerly Mouse Tumor Biology (MTB)), Gene Ontology (GO) |
||
|
Citing These Resources Funding Information Warranty Disclaimer, Privacy Notice, Licensing, & Copyright Send questions and comments to User Support. |
last database update 09/30/2025 MGI 6.24 |
|
|
|
||