|
Source |
Alliance of Genome Resources |



| Category | ID | Classification term | Gene | Evidence | Inferred from | Organism | Reference |
|---|---|---|---|---|---|---|---|
| Molecular Function | GO:0032050 | clathrin heavy chain binding | CEMIP | IDA | Human | PMID:23509262 | |
| Molecular Function | GO:0046923 | ER retention sequence binding | CEMIP | IDA | Human | PMID:23990668 | |
| Molecular Function | GO:0005540 | hyaluronic acid binding | CEMIP | IDA | Human | PMID:23509262 | |
| Molecular Function | GO:0005540 | hyaluronic acid binding | Cemip | IDA | Mouse | MGI:MGI:5545862|PMID:24251095 | |
| Molecular Function | GO:0004415 | hyalurononglucosaminidase activity | CEMIP | IMP | Human | PMID:23509262 | |
| Molecular Function | GO:0004415 | hyalurononglucosaminidase activity | Cemip | IDA | Mouse | MGI:MGI:5545862|PMID:24251095 | |
| Molecular Function | GO:0004415 | hyalurononglucosaminidase activity | Cemip | IMP | Mouse | PMID:28284715 | |
| Molecular Function | GO:0004415 | hyalurononglucosaminidase activity | Cemip | IMP | Mouse | PMID:28189611 | |
| Molecular Function | GO:0005515 | protein binding | CEMIP | IPI | UniProtKB:P11021 | Human | PMID:23990668 |
| Cellular Component | GO:0045334 | clathrin-coated endocytic vesicle | CEMIP | IDA | Human | PMID:23509262 | |
| Cellular Component | GO:0030665 | clathrin-coated vesicle membrane | Cemip | IDA | Mouse | MGI:MGI:5545862|PMID:24251095 | |
| Cellular Component | GO:0005737 | cytoplasm | CEMIP | IMP | Human | PMID:14577002 | |
| Cellular Component | GO:0005737 | cytoplasm | CEMIP | IDA | Human | PMID:16157444 | |
| Cellular Component | GO:0005737 | cytoplasm | CEMIP | IDA | Human | PMID:23509262 | |
| Cellular Component | GO:0005737 | cytoplasm | CEMIP | IDA | Human | PMID:23990668 | |
| Cellular Component | GO:0005737 | cytoplasm | Cemip | IDA | Mouse | PMID:18448257 | |
| Cellular Component | GO:0005783 | endoplasmic reticulum | CEMIP | IDA | Human | GO_REF:0000052 | |
| Cellular Component | GO:0005783 | endoplasmic reticulum | CEMIP | IDA | Human | PMID:23990668 | |
| Cellular Component | GO:0001650 | fibrillar center | CEMIP | IDA | Human | GO_REF:0000052 | |
| Cellular Component | GO:0031965 | nuclear membrane | CEMIP | IDA | Human | GO_REF:0000052 | |
| Cellular Component | GO:0005886 | plasma membrane | CEMIP | IDA | Human | PMID:23509262 | |
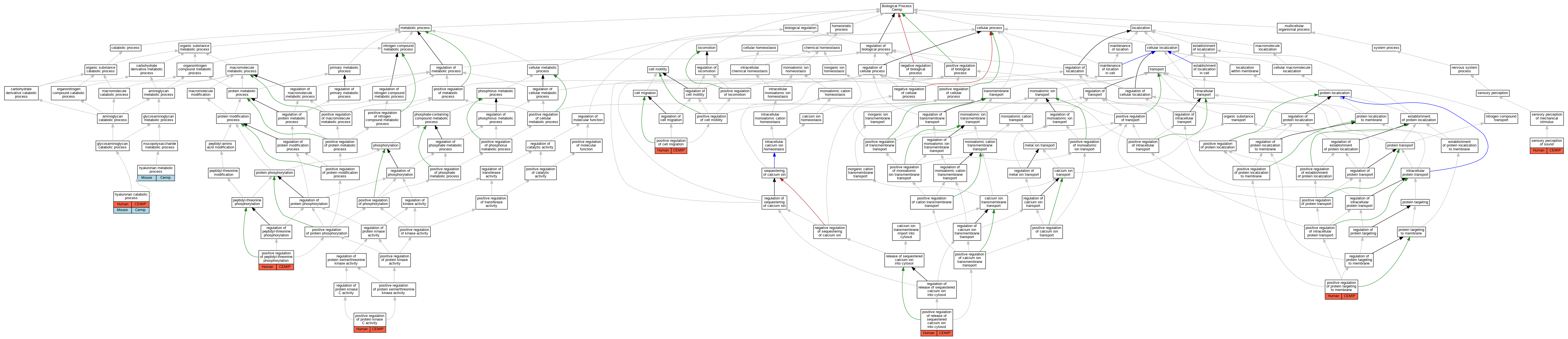
| Biological Process | GO:0030214 | hyaluronan catabolic process | CEMIP | IMP | Human | PMID:23509262 | |
| Biological Process | GO:0030214 | hyaluronan catabolic process | Cemip | IDA | Mouse | MGI:MGI:5545862|PMID:24251095 | |
| Biological Process | GO:0030212 | hyaluronan metabolic process | Cemip | IMP | Mouse | PMID:28284715 | |
| Biological Process | GO:0030212 | hyaluronan metabolic process | Cemip | IMP | Mouse | PMID:28189611 | |
| Biological Process | GO:0030335 | positive regulation of cell migration | CEMIP | IDA | Human | PMID:23990668 | |
| Biological Process | GO:0010800 | positive regulation of peptidyl-threonine phosphorylation | CEMIP | IDA | Human | PMID:23990668 | |
| Biological Process | GO:1900020 | positive regulation of protein kinase C activity | CEMIP | IDA | Human | PMID:23990668 | |
| Biological Process | GO:0090314 | positive regulation of protein targeting to membrane | CEMIP | IDA | Human | PMID:23990668 | |
| Biological Process | GO:0051281 | positive regulation of release of sequestered calcium ion into cytosol | CEMIP | IDA | Human | PMID:23990668 | |
| Biological Process | GO:0007605 | sensory perception of sound | CEMIP | IMP | Human | PMID:14577002 |
| EXP Inferred from experiment |
| IDA Inferred from direct assay |
| IEP Inferred from expression pattern |
| IGI Inferred from genetic interaction |
| IMP Inferred from mutant phenotype |
| IPI Inferred from physical interaction |
| HTP Inferred from High Throughput Experiment |
| HDA Inferred from High Throughput Direct Assay |
| HMP Inferred from High Throughput Mutant Phenotype |
| HGI Inferred from High Throughput Genetic Interaction |
| HEP Inferred from High Throughput Expression Pattern |
Mouse Genome Database (MGD), Gene Expression Database (GXD), Mouse Models of Human Cancer database (MMHCdb) (formerly Mouse Tumor Biology (MTB)), Gene Ontology (GO) |
||
|
Citing These Resources Funding Information Warranty Disclaimer, Privacy Notice, Licensing, & Copyright Send questions and comments to User Support. |
last database update 05/05/2026 MGI 6.24 |
|
|
|
||