|
Source |
Alliance of Genome Resources |



| Category | ID | Classification term | Gene | Evidence | Inferred from | Organism | Reference |
|---|---|---|---|---|---|---|---|
| Molecular Function | GO:0005515 | protein binding | CDK2AP2 | IPI | UniProtKB:O14519 | Human | PMID:14985111 |
| Molecular Function | GO:0005515 | protein binding | CDK2AP2 | IPI | UniProtKB:P24941 | Human | PMID:23781148 |
| Molecular Function | GO:0005515 | protein binding | CDK2AP2 | IPI | UniProtKB:Q96HT8 | Human | PMID:32296183 |
| Molecular Function | GO:0005515 | protein binding | Cdk2ap2 | IPI | UniProtKB:P63086 | Mouse | MGI:MGI:5882906|PMID:12944431 |
| Cellular Component | GO:0005737 | cytoplasm | Cdk2ap2 | IDA | Mouse | MGI:MGI:5882906|PMID:12944431 | |
| Cellular Component | GO:0005874 | microtubule | Cdk2ap2 | IDA | Mouse | MGI:MGI:5882906|PMID:12944431 | |
| Cellular Component | GO:0005634 | nucleus | CDK2AP2 | IDA | Human | PMID:33283408 | |
| Cellular Component | GO:0005634 | nucleus | Cdk2ap2 | IDA | Mouse | MGI:MGI:5882906|PMID:12944431 | |
| Cellular Component | GO:0016581 | NuRD complex | CDK2AP2 | IDA | Human | PMID:33283408 | |
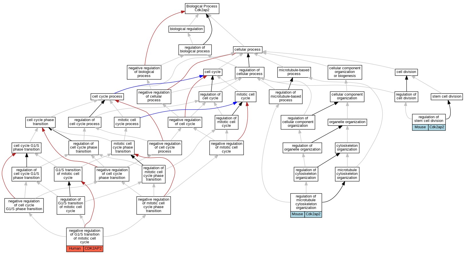
| Biological Process | GO:2000134 | negative regulation of G1/S transition of mitotic cell cycle | CDK2AP2 | IMP | Human | PMID:23781148 | |
| Biological Process | GO:0070507 | regulation of microtubule cytoskeleton organization | Cdk2ap2 | IMP | Mouse | MGI:MGI:5882906|PMID:12944431 | |
| Biological Process | GO:2000035 | regulation of stem cell division | Cdk2ap2 | IMP | Mouse | MGI:MGI:5882872|PMID:22548356 |
| EXP Inferred from experiment |
| IDA Inferred from direct assay |
| IEP Inferred from expression pattern |
| IGI Inferred from genetic interaction |
| IMP Inferred from mutant phenotype |
| IPI Inferred from physical interaction |
| HTP Inferred from High Throughput Experiment |
| HDA Inferred from High Throughput Direct Assay |
| HMP Inferred from High Throughput Mutant Phenotype |
| HGI Inferred from High Throughput Genetic Interaction |
| HEP Inferred from High Throughput Expression Pattern |
Mouse Genome Database (MGD), Gene Expression Database (GXD), Mouse Models of Human Cancer database (MMHCdb) (formerly Mouse Tumor Biology (MTB)), Gene Ontology (GO) |
||
|
Citing These Resources Funding Information Warranty Disclaimer, Privacy Notice, Licensing, & Copyright Send questions and comments to User Support. |
last database update 09/30/2025 MGI 6.24 |
|
|
|
||