|
Source |
Alliance of Genome Resources |



| Category | ID | Classification term | Gene | Evidence | Inferred from | Organism | Reference |
|---|---|---|---|---|---|---|---|
| Molecular Function | GO:0030331 | nuclear estrogen receptor binding | CCDC62 | IPI | UniProtKB:P03372 | Human | PMID:18563714 |
| Molecular Function | GO:0030331 | nuclear estrogen receptor binding | CCDC62 | IPI | UniProtKB:Q92731 | Human | PMID:19126643 |
| Molecular Function | GO:0030374 | nuclear receptor coactivator activity | CCDC62 | IPI | UniProtKB:P03372 | Human | PMID:18563714 |
| Molecular Function | GO:0030374 | nuclear receptor coactivator activity | CCDC62 | IPI | UniProtKB:Q92731 | Human | PMID:19126643 |
| Molecular Function | GO:0005515 | protein binding | CCDC62 | IPI | UniProtKB:Q92731-1 | Human | PMID:19126643 |
| Molecular Function | GO:0005515 | protein binding | Ccdc62 | IPI | UniProtKB:Q8BH60 | Mouse | MGI:MGI:5912860|PMID:28339613 |
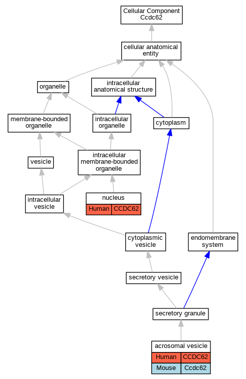
| Cellular Component | GO:0001669 | acrosomal vesicle | CCDC62 | IDA | Human | PMID:28339613 | |
| Cellular Component | GO:0001669 | acrosomal vesicle | Ccdc62 | IDA | Mouse | MGI:MGI:5912860|PMID:28339613 | |
| Cellular Component | GO:0005634 | nucleus | CCDC62 | IDA | Human | PMID:19126643 | |
| Biological Process | GO:0001835 | blastocyst hatching | Ccdc62 | IMP | Mouse | PMID:27869233 | |
| Biological Process | GO:0071392 | cellular response to estradiol stimulus | CCDC62 | IDA | Human | PMID:18563714 | |
| Biological Process | GO:0071392 | cellular response to estradiol stimulus | CCDC62 | IDA | Human | PMID:19126643 | |
| Biological Process | GO:0045944 | positive regulation of transcription by RNA polymerase II | CCDC62 | IPI | UniProtKB:P03372 | Human | PMID:18563714 |
| Biological Process | GO:0045944 | positive regulation of transcription by RNA polymerase II | CCDC62 | IDA | Human | PMID:19126643 | |
| Biological Process | GO:0007286 | spermatid development | CCDC62 | IMP | Human | PMID:31985809 | |
| Biological Process | GO:0007286 | spermatid development | Ccdc62 | IMP | Mouse | MGI:MGI:5912860|PMID:28339613 |
| EXP Inferred from experiment |
| IDA Inferred from direct assay |
| IEP Inferred from expression pattern |
| IGI Inferred from genetic interaction |
| IMP Inferred from mutant phenotype |
| IPI Inferred from physical interaction |
| HTP Inferred from High Throughput Experiment |
| HDA Inferred from High Throughput Direct Assay |
| HMP Inferred from High Throughput Mutant Phenotype |
| HGI Inferred from High Throughput Genetic Interaction |
| HEP Inferred from High Throughput Expression Pattern |
Mouse Genome Database (MGD), Gene Expression Database (GXD), Mouse Models of Human Cancer database (MMHCdb) (formerly Mouse Tumor Biology (MTB)), Gene Ontology (GO) |
||
|
Citing These Resources Funding Information Warranty Disclaimer, Privacy Notice, Licensing, & Copyright Send questions and comments to User Support. |
last database update 12/30/2025 MGI 6.24 |
|
|
|
||