|
Source |
Alliance of Genome Resources |



| Category | ID | Classification term | Gene | Evidence | Inferred from | Organism | Reference |
|---|---|---|---|---|---|---|---|
| Molecular Function | GO:0005515 | protein binding | CCDC120 | IPI | UniProtKB:Q99418 | Human | PMID:16189514 |
| Molecular Function | GO:0005515 | protein binding | CCDC120 | IPI | UniProtKB:Q5BJF6 | Human | PMID:28422092 |
| Molecular Function | GO:0005515 | protein binding | CCDC120 | IPI | UniProtKB:Q5SW79 | Human | PMID:28422092 |
| Molecular Function | GO:0005515 | protein binding | CCDC120 | IPI | UniProtKB:Q8N4C6 | Human | PMID:28422092 |
| Molecular Function | GO:0005515 | protein binding | CCDC120 | IPI | UniProtKB:O43739-2 | Human | PMID:28514442 |
| Molecular Function | GO:0005515 | protein binding | CCDC120 | IPI | UniProtKB:Q15438 | Human | PMID:28514442 |
| Molecular Function | GO:0005515 | protein binding | CCDC120 | IPI | UniProtKB:Q5SW79 | Human | PMID:28514442 |
| Molecular Function | GO:0005515 | protein binding | CCDC120 | IPI | UniProtKB:A1L4K1 | Human | PMID:32296183 |
| Molecular Function | GO:0005515 | protein binding | CCDC120 | IPI | UniProtKB:A2RRN7 | Human | PMID:32296183 |
| Molecular Function | GO:0005515 | protein binding | CCDC120 | IPI | UniProtKB:A6NEM1 | Human | PMID:32296183 |
| Molecular Function | GO:0005515 | protein binding | CCDC120 | IPI | UniProtKB:A8MQ03 | Human | PMID:32296183 |
| Molecular Function | GO:0005515 | protein binding | CCDC120 | IPI | UniProtKB:A8MTQ0 | Human | PMID:32296183 |
| Molecular Function | GO:0005515 | protein binding | CCDC120 | IPI | UniProtKB:O00303 | Human | PMID:32296183 |
| Molecular Function | GO:0005515 | protein binding | CCDC120 | IPI | UniProtKB:O15496 | Human | PMID:32296183 |
| Molecular Function | GO:0005515 | protein binding | CCDC120 | IPI | UniProtKB:O43639 | Human | PMID:32296183 |
| Molecular Function | GO:0005515 | protein binding | CCDC120 | IPI | UniProtKB:O43739-2 | Human | PMID:32296183 |
| Molecular Function | GO:0005515 | protein binding | CCDC120 | IPI | UniProtKB:O60504 | Human | PMID:32296183 |
| Molecular Function | GO:0005515 | protein binding | CCDC120 | IPI | UniProtKB:O75031 | Human | PMID:32296183 |
| Molecular Function | GO:0005515 | protein binding | CCDC120 | IPI | UniProtKB:O75558 | Human | PMID:32296183 |
| Molecular Function | GO:0005515 | protein binding | CCDC120 | IPI | UniProtKB:O75934 | Human | PMID:32296183 |
| Molecular Function | GO:0005515 | protein binding | CCDC120 | IPI | UniProtKB:O76011 | Human | PMID:32296183 |
| Molecular Function | GO:0005515 | protein binding | CCDC120 | IPI | UniProtKB:O76015 | Human | PMID:32296183 |
| Molecular Function | GO:0005515 | protein binding | CCDC120 | IPI | UniProtKB:O94868-3 | Human | PMID:32296183 |
| Molecular Function | GO:0005515 | protein binding | CCDC120 | IPI | UniProtKB:P01100 | Human | PMID:32296183 |
| Molecular Function | GO:0005515 | protein binding | CCDC120 | IPI | UniProtKB:P15173 | Human | PMID:32296183 |
| Molecular Function | GO:0005515 | protein binding | CCDC120 | IPI | UniProtKB:P15407 | Human | PMID:32296183 |
| Molecular Function | GO:0005515 | protein binding | CCDC120 | IPI | UniProtKB:P31943 | Human | PMID:32296183 |
| Molecular Function | GO:0005515 | protein binding | CCDC120 | IPI | UniProtKB:P49639 | Human | PMID:32296183 |
| Molecular Function | GO:0005515 | protein binding | CCDC120 | IPI | UniProtKB:P56545-3 | Human | PMID:32296183 |
| Molecular Function | GO:0005515 | protein binding | CCDC120 | IPI | UniProtKB:P61024 | Human | PMID:32296183 |
| Molecular Function | GO:0005515 | protein binding | CCDC120 | IPI | UniProtKB:P61968 | Human | PMID:32296183 |
| Molecular Function | GO:0005515 | protein binding | CCDC120 | IPI | UniProtKB:Q01850 | Human | PMID:32296183 |
| Molecular Function | GO:0005515 | protein binding | CCDC120 | IPI | UniProtKB:Q03252 | Human | PMID:32296183 |
| Molecular Function | GO:0005515 | protein binding | CCDC120 | IPI | UniProtKB:Q03989 | Human | PMID:32296183 |
| Molecular Function | GO:0005515 | protein binding | CCDC120 | IPI | UniProtKB:Q08117-2 | Human | PMID:32296183 |
| Molecular Function | GO:0005515 | protein binding | CCDC120 | IPI | UniProtKB:Q08379 | Human | PMID:32296183 |
| Molecular Function | GO:0005515 | protein binding | CCDC120 | IPI | UniProtKB:Q12888 | Human | PMID:32296183 |
| Molecular Function | GO:0005515 | protein binding | CCDC120 | IPI | UniProtKB:Q13064 | Human | PMID:32296183 |
| Molecular Function | GO:0005515 | protein binding | CCDC120 | IPI | UniProtKB:Q13077 | Human | PMID:32296183 |
| Molecular Function | GO:0005515 | protein binding | CCDC120 | IPI | UniProtKB:Q13099 | Human | PMID:32296183 |
| Molecular Function | GO:0005515 | protein binding | CCDC120 | IPI | UniProtKB:Q13137 | Human | PMID:32296183 |
| Molecular Function | GO:0005515 | protein binding | CCDC120 | IPI | UniProtKB:Q15276 | Human | PMID:32296183 |
| Molecular Function | GO:0005515 | protein binding | CCDC120 | IPI | UniProtKB:Q15323 | Human | PMID:32296183 |
| Molecular Function | GO:0005515 | protein binding | CCDC120 | IPI | UniProtKB:Q15438 | Human | PMID:32296183 |
| Molecular Function | GO:0005515 | protein binding | CCDC120 | IPI | UniProtKB:Q15654 | Human | PMID:32296183 |
| Molecular Function | GO:0005515 | protein binding | CCDC120 | IPI | UniProtKB:Q16633 | Human | PMID:32296183 |
| Molecular Function | GO:0005515 | protein binding | CCDC120 | IPI | UniProtKB:Q2TAC2-2 | Human | PMID:32296183 |
| Molecular Function | GO:0005515 | protein binding | CCDC120 | IPI | UniProtKB:Q3LI64 | Human | PMID:32296183 |
| Molecular Function | GO:0005515 | protein binding | CCDC120 | IPI | UniProtKB:Q3LI66 | Human | PMID:32296183 |
| Molecular Function | GO:0005515 | protein binding | CCDC120 | IPI | UniProtKB:Q3SY00 | Human | PMID:32296183 |
| Molecular Function | GO:0005515 | protein binding | CCDC120 | IPI | UniProtKB:Q3SY46 | Human | PMID:32296183 |
| Molecular Function | GO:0005515 | protein binding | CCDC120 | IPI | UniProtKB:Q53EZ4 | Human | PMID:32296183 |
| Molecular Function | GO:0005515 | protein binding | CCDC120 | IPI | UniProtKB:Q58EX7 | Human | PMID:32296183 |
| Molecular Function | GO:0005515 | protein binding | CCDC120 | IPI | UniProtKB:Q5JR59-3 | Human | PMID:32296183 |
| Molecular Function | GO:0005515 | protein binding | CCDC120 | IPI | UniProtKB:Q5JST6 | Human | PMID:32296183 |
| Molecular Function | GO:0005515 | protein binding | CCDC120 | IPI | UniProtKB:Q5JXC2 | Human | PMID:32296183 |
| Molecular Function | GO:0005515 | protein binding | CCDC120 | IPI | UniProtKB:Q5T619 | Human | PMID:32296183 |
| Molecular Function | GO:0005515 | protein binding | CCDC120 | IPI | UniProtKB:Q5TA45 | Human | PMID:32296183 |
| Molecular Function | GO:0005515 | protein binding | CCDC120 | IPI | UniProtKB:Q68D86 | Human | PMID:32296183 |
| Molecular Function | GO:0005515 | protein binding | CCDC120 | IPI | UniProtKB:Q6NUQ1 | Human | PMID:32296183 |
| Molecular Function | GO:0005515 | protein binding | CCDC120 | IPI | UniProtKB:Q6PI77 | Human | PMID:32296183 |
| Molecular Function | GO:0005515 | protein binding | CCDC120 | IPI | UniProtKB:Q86WV8 | Human | PMID:32296183 |
| Molecular Function | GO:0005515 | protein binding | CCDC120 | IPI | UniProtKB:Q8IUB9 | Human | PMID:32296183 |
| Molecular Function | GO:0005515 | protein binding | CCDC120 | IPI | UniProtKB:Q8IWZ5 | Human | PMID:32296183 |
| Molecular Function | GO:0005515 | protein binding | CCDC120 | IPI | UniProtKB:Q8IYA8 | Human | PMID:32296183 |
| Molecular Function | GO:0005515 | protein binding | CCDC120 | IPI | UniProtKB:Q8IYE1 | Human | PMID:32296183 |
| Molecular Function | GO:0005515 | protein binding | CCDC120 | IPI | UniProtKB:Q8N6F8 | Human | PMID:32296183 |
| Molecular Function | GO:0005515 | protein binding | CCDC120 | IPI | UniProtKB:Q8N6L0 | Human | PMID:32296183 |
| Molecular Function | GO:0005515 | protein binding | CCDC120 | IPI | UniProtKB:Q8NHY3 | Human | PMID:32296183 |
| Molecular Function | GO:0005515 | protein binding | CCDC120 | IPI | UniProtKB:Q8TAU3 | Human | PMID:32296183 |
| Molecular Function | GO:0005515 | protein binding | CCDC120 | IPI | UniProtKB:Q8TD10 | Human | PMID:32296183 |
| Molecular Function | GO:0005515 | protein binding | CCDC120 | IPI | UniProtKB:Q92764 | Human | PMID:32296183 |
| Molecular Function | GO:0005515 | protein binding | CCDC120 | IPI | UniProtKB:Q93062-3 | Human | PMID:32296183 |
| Molecular Function | GO:0005515 | protein binding | CCDC120 | IPI | UniProtKB:Q96DV4 | Human | PMID:32296183 |
| Molecular Function | GO:0005515 | protein binding | CCDC120 | IPI | UniProtKB:Q99418 | Human | PMID:32296183 |
| Molecular Function | GO:0005515 | protein binding | CCDC120 | IPI | UniProtKB:Q99932-2 | Human | PMID:32296183 |
| Molecular Function | GO:0005515 | protein binding | CCDC120 | IPI | UniProtKB:Q99959-2 | Human | PMID:32296183 |
| Molecular Function | GO:0005515 | protein binding | CCDC120 | IPI | UniProtKB:Q9BVN2 | Human | PMID:32296183 |
| Molecular Function | GO:0005515 | protein binding | CCDC120 | IPI | UniProtKB:Q9BYD5 | Human | PMID:32296183 |
| Molecular Function | GO:0005515 | protein binding | CCDC120 | IPI | UniProtKB:Q9H257-2 | Human | PMID:32296183 |
| Molecular Function | GO:0005515 | protein binding | CCDC120 | IPI | UniProtKB:Q9H2G9 | Human | PMID:32296183 |
| Molecular Function | GO:0005515 | protein binding | CCDC120 | IPI | UniProtKB:Q9HBE1-4 | Human | PMID:32296183 |
| Molecular Function | GO:0005515 | protein binding | CCDC120 | IPI | UniProtKB:Q9HC98-4 | Human | PMID:32296183 |
| Molecular Function | GO:0005515 | protein binding | CCDC120 | IPI | UniProtKB:Q9NQX0 | Human | PMID:32296183 |
| Molecular Function | GO:0005515 | protein binding | CCDC120 | IPI | UniProtKB:Q9NSC5 | Human | PMID:32296183 |
| Molecular Function | GO:0005515 | protein binding | CCDC120 | IPI | UniProtKB:Q9NX04 | Human | PMID:32296183 |
| Molecular Function | GO:0005515 | protein binding | CCDC120 | IPI | UniProtKB:Q9NZV7 | Human | PMID:32296183 |
| Molecular Function | GO:0005515 | protein binding | CCDC120 | IPI | UniProtKB:Q9P086 | Human | PMID:32296183 |
| Molecular Function | GO:0005515 | protein binding | CCDC120 | IPI | UniProtKB:Q9P2R6 | Human | PMID:32296183 |
| Molecular Function | GO:0005515 | protein binding | CCDC120 | IPI | UniProtKB:Q9UBB9 | Human | PMID:32296183 |
| Molecular Function | GO:0005515 | protein binding | CCDC120 | IPI | UniProtKB:Q9UBU9 | Human | PMID:32296183 |
| Molecular Function | GO:0005515 | protein binding | CCDC120 | IPI | UniProtKB:Q9UDW3 | Human | PMID:32296183 |
| Molecular Function | GO:0005515 | protein binding | CCDC120 | IPI | UniProtKB:Q9UGI0 | Human | PMID:32296183 |
| Molecular Function | GO:0005515 | protein binding | CCDC120 | IPI | UniProtKB:Q9UIA0 | Human | PMID:32296183 |
| Molecular Function | GO:0005515 | protein binding | CCDC120 | IPI | UniProtKB:Q9UJV3-2 | Human | PMID:32296183 |
| Molecular Function | GO:0005515 | protein binding | CCDC120 | IPI | UniProtKB:Q9ULX6 | Human | PMID:32296183 |
| Molecular Function | GO:0005515 | protein binding | CCDC120 | IPI | UniProtKB:Q9UPG8 | Human | PMID:32296183 |
| Molecular Function | GO:0005515 | protein binding | CCDC120 | IPI | UniProtKB:Q9Y250 | Human | PMID:32296183 |
| Molecular Function | GO:0005515 | protein binding | CCDC120 | IPI | UniProtKB:Q9Y2V7 | Human | PMID:32296183 |
| Molecular Function | GO:0005515 | protein binding | CCDC120 | IPI | UniProtKB:Q9Y5V3 | Human | PMID:32296183 |
| Molecular Function | GO:0005515 | protein binding | CCDC120 | IPI | UniProtKB:Q9Y6H3 | Human | PMID:32296183 |
| Molecular Function | GO:0005515 | protein binding | CCDC120 | IPI | UniProtKB:P01112 | Human | PMID:32814053 |
| Molecular Function | GO:0005515 | protein binding | CCDC120 | IPI | UniProtKB:P08670 | Human | PMID:32814053 |
| Molecular Function | GO:0005515 | protein binding | CCDC120 | IPI | UniProtKB:P14136 | Human | PMID:32814053 |
| Molecular Function | GO:0005515 | protein binding | CCDC120 | IPI | UniProtKB:P16284 | Human | PMID:32814053 |
| Molecular Function | GO:0005515 | protein binding | CCDC120 | IPI | UniProtKB:P20339 | Human | PMID:32814053 |
| Molecular Function | GO:0005515 | protein binding | CCDC120 | IPI | UniProtKB:P22607 | Human | PMID:32814053 |
| Molecular Function | GO:0005515 | protein binding | CCDC120 | IPI | UniProtKB:P41219 | Human | PMID:32814053 |
| Molecular Function | GO:0005515 | protein binding | CCDC120 | IPI | UniProtKB:P42858 | Human | PMID:32814053 |
| Molecular Function | GO:0005515 | protein binding | CCDC120 | IPI | UniProtKB:Q9Y649 | Human | PMID:32814053 |
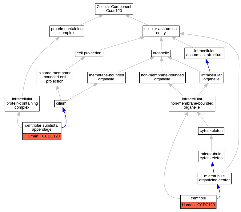
| Cellular Component | GO:0120103 | centriolar subdistal appendage | CCDC120 | IDA | Human | PMID:28422092 | |
| Cellular Component | GO:0005814 | centriole | CCDC120 | IDA | Human | PMID:28422092 | |
| Biological Process | GO:0034454 | microtubule anchoring at centrosome | CCDC120 | IGI | UniProtKB:Q9H2F9 | Human | PMID:28422092 |
| Biological Process | GO:0034454 | microtubule anchoring at centrosome | CCDC120 | IMP | Human | PMID:28422092 | |
| Biological Process | GO:0008104 | protein localization | CCDC120 | IMP | Human | PMID:28422092 |
| EXP Inferred from experiment |
| IDA Inferred from direct assay |
| IEP Inferred from expression pattern |
| IGI Inferred from genetic interaction |
| IMP Inferred from mutant phenotype |
| IPI Inferred from physical interaction |
| HTP Inferred from High Throughput Experiment |
| HDA Inferred from High Throughput Direct Assay |
| HMP Inferred from High Throughput Mutant Phenotype |
| HGI Inferred from High Throughput Genetic Interaction |
| HEP Inferred from High Throughput Expression Pattern |
Mouse Genome Database (MGD), Gene Expression Database (GXD), Mouse Models of Human Cancer database (MMHCdb) (formerly Mouse Tumor Biology (MTB)), Gene Ontology (GO) |
||
|
Citing These Resources Funding Information Warranty Disclaimer, Privacy Notice, Licensing, & Copyright Send questions and comments to User Support. |
last database update 05/05/2026 MGI 6.24 |
|
|
|
||