|
Source |
Alliance of Genome Resources |



| Category | ID | Classification term | Gene | Evidence | Inferred from | Organism | Reference |
|---|---|---|---|---|---|---|---|
| Molecular Function | GO:0005515 | protein binding | Catsperz | IPI | UniProtKB:Q9DAM2 | Mouse | MGI:MGI:6316499|PMID:31056283 |
| Cellular Component | GO:0036128 | CatSper complex | Catsperz | IDA | Mouse | MGI:MGI:5825443|PMID:28226241 | |
| Cellular Component | GO:0036128 | CatSper complex | Catsperz | IDA | Mouse | MGI:MGI:6316499|PMID:31056283 | |
| Cellular Component | GO:0036128 | CatSper complex | Catsperz | IDA | Mouse | MGI:MGI:6810805|PMID:34225353 | |
| Cellular Component | GO:0005737 | cytoplasm | CATSPERZ | IDA | Human | GO_REF:0000054 | |
| Cellular Component | GO:0097228 | sperm principal piece | CATSPERZ | IDA | Human | PMID:28226241 | |
| Cellular Component | GO:0097228 | sperm principal piece | Catsperz | IDA | Mouse | MGI:MGI:5825443|PMID:28226241 | |
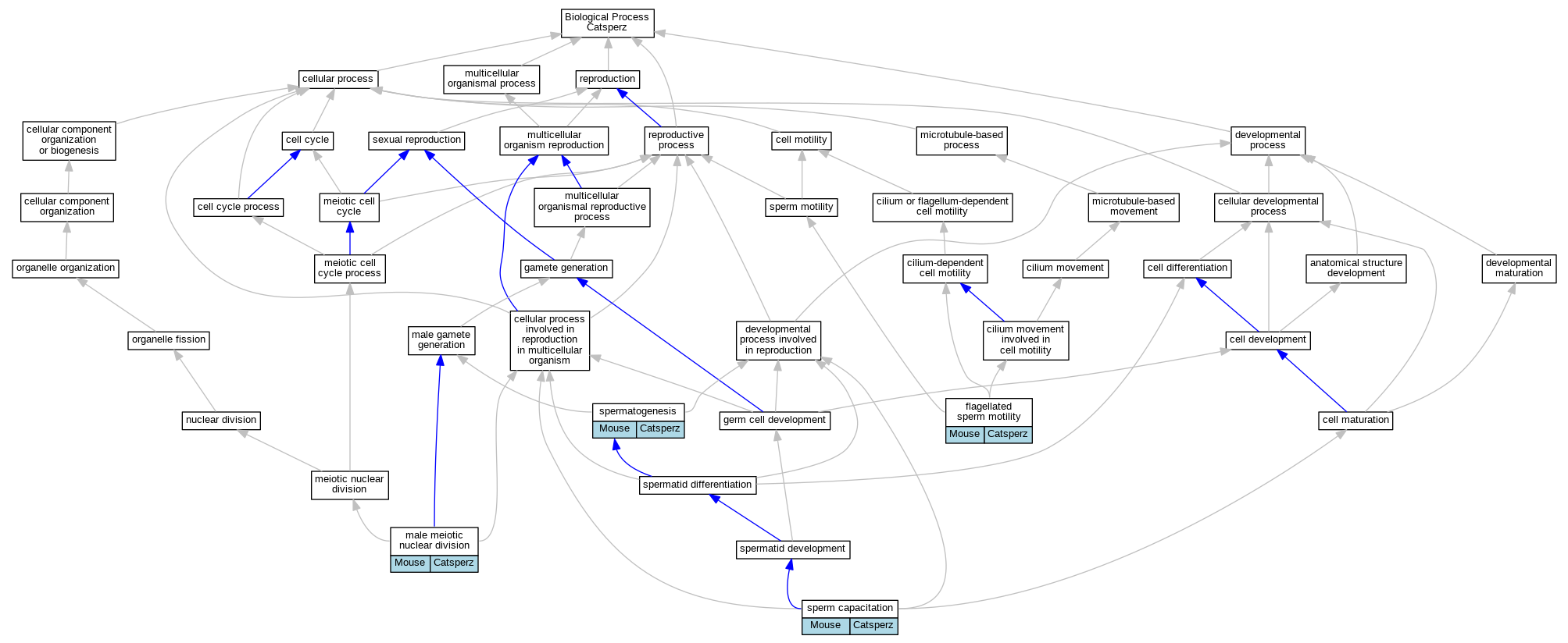
| Biological Process | GO:0030317 | flagellated sperm motility | Catsperz | IMP | Mouse | MGI:MGI:5825443|PMID:28226241 | |
| Biological Process | GO:0007140 | male meiotic nuclear division | Catsperz | IEP | Mouse | MGI:MGI:5437430|PMID:20339383 | |
| Biological Process | GO:0048240 | sperm capacitation | Catsperz | IMP | Mouse | MGI:MGI:5825443|PMID:28226241 | |
| Biological Process | GO:0048240 | sperm capacitation | Catsperz | IDA | Mouse | MGI:MGI:6316499|PMID:31056283 | |
| Biological Process | GO:0007283 | spermatogenesis | Catsperz | IMP | Mouse | MGI:MGI:5825443|PMID:28226241 |
| EXP Inferred from experiment |
| IDA Inferred from direct assay |
| IEP Inferred from expression pattern |
| IGI Inferred from genetic interaction |
| IMP Inferred from mutant phenotype |
| IPI Inferred from physical interaction |
| HTP Inferred from High Throughput Experiment |
| HDA Inferred from High Throughput Direct Assay |
| HMP Inferred from High Throughput Mutant Phenotype |
| HGI Inferred from High Throughput Genetic Interaction |
| HEP Inferred from High Throughput Expression Pattern |
Mouse Genome Database (MGD), Gene Expression Database (GXD), Mouse Models of Human Cancer database (MMHCdb) (formerly Mouse Tumor Biology (MTB)), Gene Ontology (GO) |
||
|
Citing These Resources Funding Information Warranty Disclaimer, Privacy Notice, Licensing, & Copyright Send questions and comments to User Support. |
last database update 09/30/2025 MGI 6.24 |
|
|
|
||