|
Source |
Alliance of Genome Resources |



| Category | ID | Classification term | Gene | Evidence | Inferred from | Organism | Reference |
|---|---|---|---|---|---|---|---|
| Molecular Function | GO:0043559 | insulin binding | C2cd2l | IDA | Mouse | PMID:24012759 | |
| Molecular Function | GO:0035091 | phosphatidylinositol binding | C2CD2L | IDA | Human | PMID:28209843 | |
| Molecular Function | GO:0008526 | phosphatidylinositol transfer activity | C2CD2L | IDA | Human | PMID:28209843 | |
| Molecular Function | GO:0005515 | protein binding | C2CD2L | IPI | UniProtKB:O00560 | Human | PMID:32296183 |
| Molecular Function | GO:0005515 | protein binding | C2CD2L | IPI | UniProtKB:O15393-2 | Human | PMID:32296183 |
| Molecular Function | GO:0005515 | protein binding | C2CD2L | IPI | UniProtKB:O95214 | Human | PMID:32296183 |
| Molecular Function | GO:0005515 | protein binding | C2CD2L | IPI | UniProtKB:P08034 | Human | PMID:32296183 |
| Molecular Function | GO:0005515 | protein binding | C2CD2L | IPI | UniProtKB:P11912 | Human | PMID:32296183 |
| Molecular Function | GO:0005515 | protein binding | C2CD2L | IPI | UniProtKB:P15941-11 | Human | PMID:32296183 |
| Molecular Function | GO:0005515 | protein binding | C2CD2L | IPI | UniProtKB:P26951 | Human | PMID:32296183 |
| Molecular Function | GO:0005515 | protein binding | C2CD2L | IPI | UniProtKB:P31937 | Human | PMID:32296183 |
| Molecular Function | GO:0005515 | protein binding | C2CD2L | IPI | UniProtKB:P35372-10 | Human | PMID:32296183 |
| Molecular Function | GO:0005515 | protein binding | C2CD2L | IPI | UniProtKB:P48165 | Human | PMID:32296183 |
| Molecular Function | GO:0005515 | protein binding | C2CD2L | IPI | UniProtKB:P49682 | Human | PMID:32296183 |
| Molecular Function | GO:0005515 | protein binding | C2CD2L | IPI | UniProtKB:P54219-3 | Human | PMID:32296183 |
| Molecular Function | GO:0005515 | protein binding | C2CD2L | IPI | UniProtKB:P58418 | Human | PMID:32296183 |
| Molecular Function | GO:0005515 | protein binding | C2CD2L | IPI | UniProtKB:Q13113 | Human | PMID:32296183 |
| Molecular Function | GO:0005515 | protein binding | C2CD2L | IPI | UniProtKB:Q13323 | Human | PMID:32296183 |
| Molecular Function | GO:0005515 | protein binding | C2CD2L | IPI | UniProtKB:Q13520 | Human | PMID:32296183 |
| Molecular Function | GO:0005515 | protein binding | C2CD2L | IPI | UniProtKB:Q15125 | Human | PMID:32296183 |
| Molecular Function | GO:0005515 | protein binding | C2CD2L | IPI | UniProtKB:Q3KNW5 | Human | PMID:32296183 |
| Molecular Function | GO:0005515 | protein binding | C2CD2L | IPI | UniProtKB:Q3SXY8 | Human | PMID:32296183 |
| Molecular Function | GO:0005515 | protein binding | C2CD2L | IPI | UniProtKB:Q6N075 | Human | PMID:32296183 |
| Molecular Function | GO:0005515 | protein binding | C2CD2L | IPI | UniProtKB:Q6PEY1 | Human | PMID:32296183 |
| Molecular Function | GO:0005515 | protein binding | C2CD2L | IPI | UniProtKB:Q7Z7N9 | Human | PMID:32296183 |
| Molecular Function | GO:0005515 | protein binding | C2CD2L | IPI | UniProtKB:Q86WK6 | Human | PMID:32296183 |
| Molecular Function | GO:0005515 | protein binding | C2CD2L | IPI | UniProtKB:Q8N5K1 | Human | PMID:32296183 |
| Molecular Function | GO:0005515 | protein binding | C2CD2L | IPI | UniProtKB:Q8N661 | Human | PMID:32296183 |
| Molecular Function | GO:0005515 | protein binding | C2CD2L | IPI | UniProtKB:Q96MV8 | Human | PMID:32296183 |
| Molecular Function | GO:0005515 | protein binding | C2CD2L | IPI | UniProtKB:Q9BRK0 | Human | PMID:32296183 |
| Molecular Function | GO:0005515 | protein binding | C2CD2L | IPI | UniProtKB:Q9H6H4 | Human | PMID:32296183 |
| Molecular Function | GO:0005515 | protein binding | C2CD2L | IPI | UniProtKB:Q9H9P2 | Human | PMID:32296183 |
| Molecular Function | GO:0005515 | protein binding | C2CD2L | IPI | UniProtKB:Q9NUH8 | Human | PMID:32296183 |
| Molecular Function | GO:0005515 | protein binding | C2CD2L | IPI | UniProtKB:Q9NWD8 | Human | PMID:32296183 |
| Molecular Function | GO:0005515 | protein binding | C2CD2L | IPI | UniProtKB:Q9NYP7 | Human | PMID:32296183 |
| Molecular Function | GO:0005515 | protein binding | C2CD2L | IPI | UniProtKB:Q9P0T7 | Human | PMID:32296183 |
| Molecular Function | GO:0005515 | protein binding | C2CD2L | IPI | UniProtKB:Q9Y282 | Human | PMID:32296183 |
| Molecular Function | GO:0005515 | protein binding | C2CD2L | IPI | UniProtKB:Q9Y320 | Human | PMID:32296183 |
| Cellular Component | GO:0032541 | cortical endoplasmic reticulum | C2CD2L | IDA | Human | PMID:28209843 | |
| Cellular Component | GO:0098592 | cytoplasmic side of apical plasma membrane | C2CD2L | IDA | Human | PMID:28209843 | |
| Cellular Component | GO:0140268 | endoplasmic reticulum-plasma membrane contact site | C2CD2L | IDA | Human | PMID:28209843 | |
| Cellular Component | GO:0016020 | membrane | C2cd2l | IDA | Mouse | PMID:24012759 | |
| Cellular Component | GO:0005886 | plasma membrane | C2CD2L | IDA | Human | GO_REF:0000052 | |
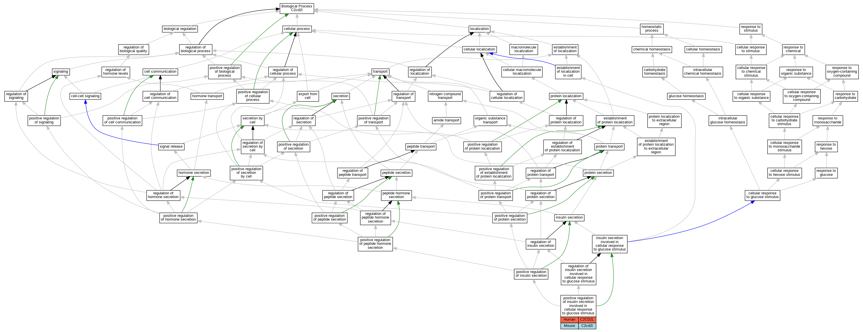
| Biological Process | GO:0035774 | positive regulation of insulin secretion involved in cellular response to glucose stimulus | C2CD2L | IMP | Human | PMID:28209843 | |
| Biological Process | GO:0035774 | positive regulation of insulin secretion involved in cellular response to glucose stimulus | C2cd2l | IMP | Mouse | PMID:24012759 |
| EXP Inferred from experiment |
| IDA Inferred from direct assay |
| IEP Inferred from expression pattern |
| IGI Inferred from genetic interaction |
| IMP Inferred from mutant phenotype |
| IPI Inferred from physical interaction |
| HTP Inferred from High Throughput Experiment |
| HDA Inferred from High Throughput Direct Assay |
| HMP Inferred from High Throughput Mutant Phenotype |
| HGI Inferred from High Throughput Genetic Interaction |
| HEP Inferred from High Throughput Expression Pattern |
Mouse Genome Database (MGD), Gene Expression Database (GXD), Mouse Models of Human Cancer database (MMHCdb) (formerly Mouse Tumor Biology (MTB)), Gene Ontology (GO) |
||
|
Citing These Resources Funding Information Warranty Disclaimer, Privacy Notice, Licensing, & Copyright Send questions and comments to User Support. |
last database update 05/12/2026 MGI 6.24 |
|
|
|
||