|
Source |
Alliance of Genome Resources |



| Category | ID | Classification term | Gene | Evidence | Inferred from | Organism | Reference |
|---|---|---|---|---|---|---|---|
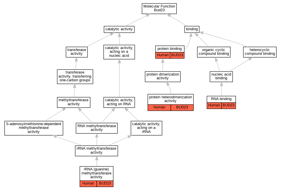
| Molecular Function | GO:0005515 | protein binding | BUD23 | IPI | UniProtKB:Q9UI30 | Human | PMID:25851604 |
| Molecular Function | GO:0005515 | protein binding | BUD23 | IPI | UniProtKB:Q9UI30 | Human | PMID:28514442 |
| Molecular Function | GO:0005515 | protein binding | BUD23 | IPI | UniProtKB:Q9UI30 | Human | PMID:32296183 |
| Molecular Function | GO:0005515 | protein binding | BUD23 | IPI | UniProtKB:Q9UI30 | Human | PMID:34948388 |
| Molecular Function | GO:0046982 | protein heterodimerization activity | BUD23 | IDA | Human | PMID:25851604 | |
| Molecular Function | GO:0003723 | RNA binding | BUD23 | HDA | Human | PMID:22681889 | |
| Molecular Function | GO:0016435 | rRNA (guanine) methyltransferase activity | BUD23 | IMP | Human | PMID:25851604 | |
| Cellular Component | GO:0005730 | nucleolus | BUD23 | IDA | Human | GO_REF:0000052 | |
| Cellular Component | GO:0005654 | nucleoplasm | BUD23 | IDA | Human | GO_REF:0000052 | |
| Cellular Component | GO:0005654 | nucleoplasm | BUD23 | IDA | Human | PMID:25851604 | |
| Cellular Component | GO:0005634 | nucleus | BUD23 | IDA | Human | PMID:34948388 | |
| Cellular Component | GO:0048471 | perinuclear region of cytoplasm | BUD23 | IDA | Human | PMID:25851604 | |
| Biological Process | GO:2000234 | positive regulation of rRNA processing | BUD23 | IMP | Human | PMID:25851604 | |
| Biological Process | GO:0070476 | rRNA (guanine-N7)-methylation | BUD23 | IMP | Human | PMID:25851604 |
| EXP Inferred from experiment |
| IDA Inferred from direct assay |
| IEP Inferred from expression pattern |
| IGI Inferred from genetic interaction |
| IMP Inferred from mutant phenotype |
| IPI Inferred from physical interaction |
| HTP Inferred from High Throughput Experiment |
| HDA Inferred from High Throughput Direct Assay |
| HMP Inferred from High Throughput Mutant Phenotype |
| HGI Inferred from High Throughput Genetic Interaction |
| HEP Inferred from High Throughput Expression Pattern |
Mouse Genome Database (MGD), Gene Expression Database (GXD), Mouse Models of Human Cancer database (MMHCdb) (formerly Mouse Tumor Biology (MTB)), Gene Ontology (GO) |
||
|
Citing These Resources Funding Information Warranty Disclaimer, Privacy Notice, Licensing, & Copyright Send questions and comments to User Support. |
last database update 12/30/2025 MGI 6.24 |
|
|
|
||