|
Source |
Alliance of Genome Resources |



| Category | ID | Classification term | Gene | Evidence | Inferred from | Organism | Reference |
|---|---|---|---|---|---|---|---|
| Molecular Function | GO:0005515 | protein binding | BTBD10 | IPI | UniProtKB:Q13618 | Human | PMID:21145461 |
| Molecular Function | GO:0005515 | protein binding | BTBD10 | IPI | UniProtKB:Q13618 | Human | PMID:21988832 |
| Molecular Function | GO:0005515 | protein binding | Btbd10 | IPI | UniProtKB:P31750|UniProtKB:P62137|UniProtKB:P63330|UniProtKB:Q60823|UniProtKB:Q9WUA6 | Mouse | MGI:MGI:5586799|PMID:18160256 |
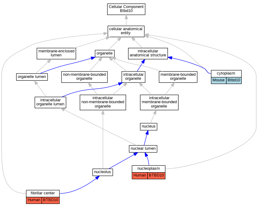
| Cellular Component | GO:0005737 | cytoplasm | Btbd10 | IDA | Mouse | MGI:MGI:5586799|PMID:18160256 | |
| Cellular Component | GO:0001650 | fibrillar center | BTBD10 | IDA | Human | GO_REF:0000052 | |
| Cellular Component | GO:0005654 | nucleoplasm | BTBD10 | IDA | Human | GO_REF:0000052 | |
| Biological Process | GO:1901215 | negative regulation of neuron death | Btbd10 | IDA | Mouse | MGI:MGI:5586799|PMID:18160256 | |
| Biological Process | GO:0042327 | positive regulation of phosphorylation | Btbd10 | IDA | Mouse | MGI:MGI:5586799|PMID:18160256 |
| EXP Inferred from experiment |
| IDA Inferred from direct assay |
| IEP Inferred from expression pattern |
| IGI Inferred from genetic interaction |
| IMP Inferred from mutant phenotype |
| IPI Inferred from physical interaction |
| HTP Inferred from High Throughput Experiment |
| HDA Inferred from High Throughput Direct Assay |
| HMP Inferred from High Throughput Mutant Phenotype |
| HGI Inferred from High Throughput Genetic Interaction |
| HEP Inferred from High Throughput Expression Pattern |
Mouse Genome Database (MGD), Gene Expression Database (GXD), Mouse Models of Human Cancer database (MMHCdb) (formerly Mouse Tumor Biology (MTB)), Gene Ontology (GO) |
||
|
Citing These Resources Funding Information Warranty Disclaimer, Privacy Notice, Licensing, & Copyright Send questions and comments to User Support. |
last database update 05/05/2026 MGI 6.24 |
|
|
|
||