|
Source |
Alliance of Genome Resources |



| Category | ID | Classification term | Gene | Evidence | Inferred from | Organism | Reference |
|---|---|---|---|---|---|---|---|
| Molecular Function | GO:0061811 | ADP-ribosyl cyclase activity | BST1 | IDA | Human | PMID:11866528 | |
| Molecular Function | GO:0061811 | ADP-ribosyl cyclase activity | BST1 | IDA | Human | PMID:7805847 | |
| Molecular Function | GO:0061812 | cyclic ADP-ribose hydrolase | BST1 | IDA | Human | PMID:11866528 | |
| Molecular Function | GO:0061812 | cyclic ADP-ribose hydrolase | BST1 | IDA | Human | PMID:7805847 | |
| Cellular Component | GO:0070062 | extracellular exosome | BST1 | HDA | Human | PMID:23533145 | |
| Cellular Component | GO:0005886 | plasma membrane | BST1 | IDA | Human | PMID:8202488 | |
| Cellular Component | GO:0001931 | uropod | BST1 | IDA | Human | PMID:15328157 | |
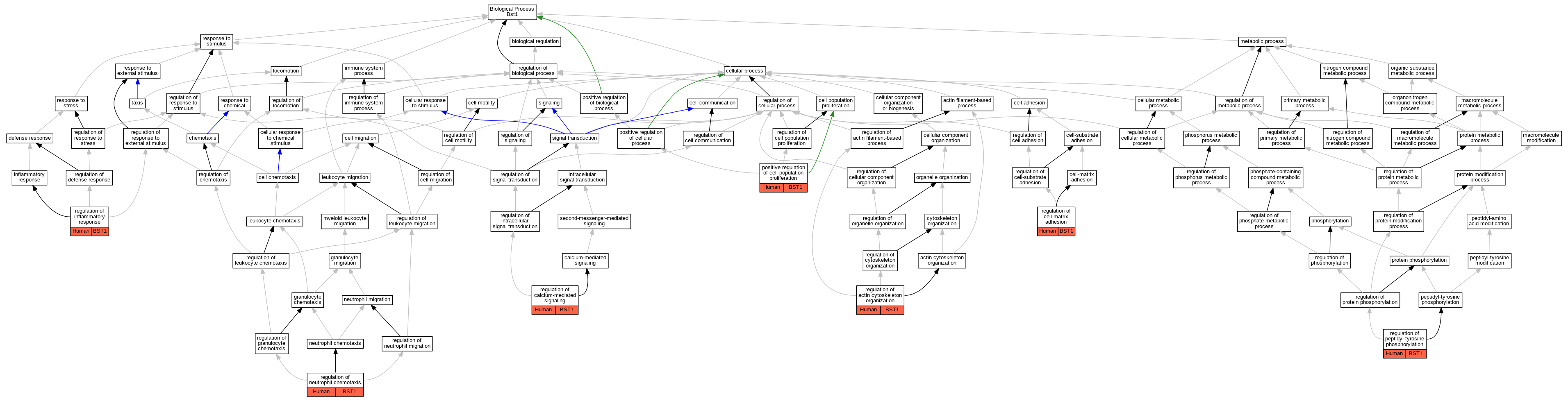
| Biological Process | GO:0008284 | positive regulation of cell population proliferation | BST1 | IDA | Human | PMID:8202488 | |
| Biological Process | GO:0032956 | regulation of actin cytoskeleton organization | BST1 | IDA | Human | PMID:15328157 | |
| Biological Process | GO:0050848 | regulation of calcium-mediated signaling | BST1 | IMP | Human | PMID:15328157 | |
| Biological Process | GO:0001952 | regulation of cell-matrix adhesion | BST1 | IDA | Human | PMID:15328157 | |
| Biological Process | GO:0050727 | regulation of inflammatory response | BST1 | IDA | Human | PMID:15328157 | |
| Biological Process | GO:0090022 | regulation of neutrophil chemotaxis | BST1 | IDA | Human | PMID:15328157 | |
| Biological Process | GO:0050730 | regulation of peptidyl-tyrosine phosphorylation | BST1 | IDA | Human | PMID:8941363 |
| EXP Inferred from experiment |
| IDA Inferred from direct assay |
| IEP Inferred from expression pattern |
| IGI Inferred from genetic interaction |
| IMP Inferred from mutant phenotype |
| IPI Inferred from physical interaction |
| HTP Inferred from High Throughput Experiment |
| HDA Inferred from High Throughput Direct Assay |
| HMP Inferred from High Throughput Mutant Phenotype |
| HGI Inferred from High Throughput Genetic Interaction |
| HEP Inferred from High Throughput Expression Pattern |
Mouse Genome Database (MGD), Gene Expression Database (GXD), Mouse Models of Human Cancer database (MMHCdb) (formerly Mouse Tumor Biology (MTB)), Gene Ontology (GO) |
||
|
Citing These Resources Funding Information Warranty Disclaimer, Privacy Notice, Licensing, & Copyright Send questions and comments to User Support. |
last database update 12/30/2025 MGI 6.24 |
|
|
|
||