|
Source |
Alliance of Genome Resources |



| Category | ID | Classification term | Gene | Evidence | Inferred from | Organism | Reference |
|---|---|---|---|---|---|---|---|
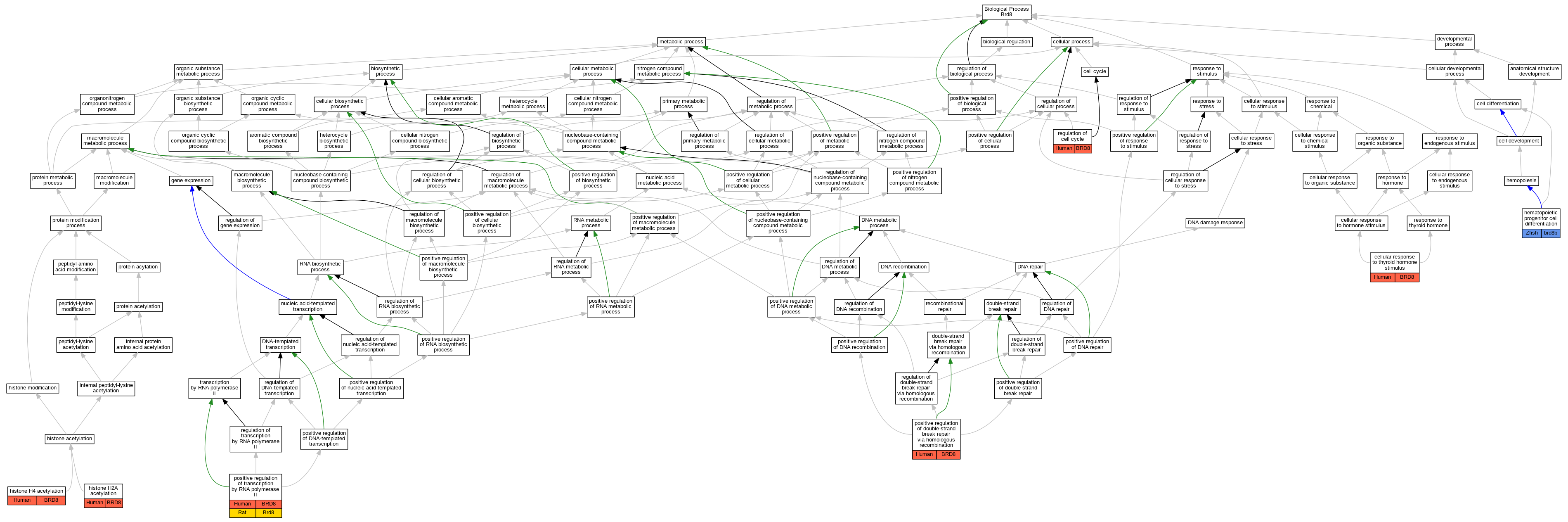
| Molecular Function | GO:0030374 | nuclear receptor coactivator activity | BRD8 | IDA | Human | PMID:9368056 | |
| Molecular Function | GO:0046966 | nuclear thyroid hormone receptor binding | BRD8 | IPI | UniProtKB:P10828 | Human | PMID:9368056 |
| Molecular Function | GO:0005515 | protein binding | BRD8 | IPI | UniProtKB:Q9H2F5 | Human | PMID:27153538 |
| Cellular Component | GO:0005739 | mitochondrion | BRD8 | IDA | Human | GO_REF:0000052 | |
| Cellular Component | GO:0035267 | NuA4 histone acetyltransferase complex | BRD8 | IDA | Human | PMID:27153538 | |
| Cellular Component | GO:0035267 | NuA4 histone acetyltransferase complex | BRD8 | IDA | Human | PMID:14966270 | |
| Cellular Component | GO:0005654 | nucleoplasm | BRD8 | IDA | Human | GO_REF:0000052 | |
| Cellular Component | GO:0000786 | nucleosome | BRD8 | IDA | Human | PMID:27153538 | |
| Cellular Component | GO:0005634 | nucleus | BRD8 | IDA | Human | PMID:25593309 | |
| Cellular Component | GO:0000812 | Swr1 complex | BRD8 | IDA | Human | PMID:24463511 | |
| Biological Process | GO:0097067 | cellular response to thyroid hormone stimulus | BRD8 | IDA | Human | PMID:9368056 | |
| Biological Process | GO:0002244 | hematopoietic progenitor cell differentiation | brd8b | IMP | Zfish | PMID:24240475 | |
| Biological Process | GO:0043968 | histone H2A acetylation | BRD8 | IDA | Human | PMID:27153538 | |
| Biological Process | GO:0043967 | histone H4 acetylation | BRD8 | IDA | Human | PMID:27153538 | |
| Biological Process | GO:1905168 | positive regulation of double-strand break repair via homologous recombination | BRD8 | IDA | Human | PMID:27153538 | |
| Biological Process | GO:0045944 | positive regulation of transcription by RNA polymerase II | BRD8 | IDA | Human | PMID:9368056 | |
| Biological Process | GO:0045944 | positive regulation of transcription by RNA polymerase II | Brd8 | IDA | Rat | PMID:17014737|RGD:9587765 | |
| Biological Process | GO:0051726 | regulation of cell cycle | BRD8 | IMP | Human | PMID:27153538 |
| EXP Inferred from experiment |
| IDA Inferred from direct assay |
| IEP Inferred from expression pattern |
| IGI Inferred from genetic interaction |
| IMP Inferred from mutant phenotype |
| IPI Inferred from physical interaction |
| HTP Inferred from High Throughput Experiment |
| HDA Inferred from High Throughput Direct Assay |
| HMP Inferred from High Throughput Mutant Phenotype |
| HGI Inferred from High Throughput Genetic Interaction |
| HEP Inferred from High Throughput Expression Pattern |
Mouse Genome Database (MGD), Gene Expression Database (GXD), Mouse Models of Human Cancer database (MMHCdb) (formerly Mouse Tumor Biology (MTB)), Gene Ontology (GO) |
||
|
Citing These Resources Funding Information Warranty Disclaimer, Privacy Notice, Licensing, & Copyright Send questions and comments to User Support. |
last database update 10/07/2025 MGI 6.24 |
|
|
|
||